Suppr超能文献

细胞间相互作用:利用细胞间变异性来区分振荡信号中的调控机制。

Cellular Interrogation: Exploiting Cell-to-Cell Variability to Discriminate Regulatory Mechanisms in Oscillatory Signalling.

作者信息

Estrada Javier, Andrew Natalie, Gibson Daniel, Chang Frederick, Gnad Florian, Gunawardena Jeremy

机构信息

Departamento de Física de la Materia Condensada and Instituto Nicolás Cabrera, Universidad Autónoma de Madrid, Madrid, Spain.

John A. Paulson School of Engineering and Applied Sciences, Harvard University, Cambridge, Massachusetts, United States of America.

出版信息

PLoS Comput Biol. 2016 Jul 1;12(7):e1004995. doi: 10.1371/journal.pcbi.1004995. eCollection 2016 Jul.

Abstract

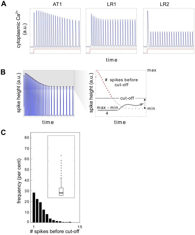
The molecular complexity within a cell may be seen as an evolutionary response to the external complexity of the cell's environment. This suggests that the external environment may be harnessed to interrogate the cell's internal molecular architecture. Cells, however, are not only nonlinear and non-stationary, but also exhibit heterogeneous responses within a clonal, isogenic population. In effect, each cell undertakes its own experiment. Here, we develop a method of cellular interrogation using programmable microfluidic devices which exploits the additional information present in cell-to-cell variation, without requiring model parameters to be fitted to data. We focussed on Ca2+ signalling in response to hormone stimulation, which exhibits oscillatory spiking in many cell types and chose eight models of Ca2+ signalling networks which exhibit similar behaviour in simulation. We developed a nonlinear frequency analysis for non-stationary responses, which could classify models into groups under parameter variation, but found that this question alone was unable to distinguish critical feedback loops. We further developed a nonlinear amplitude analysis and found that the combination of both questions ruled out six of the models as inconsistent with the experimentally-observed dynamics and heterogeneity. The two models that survived the double interrogation were mathematically different but schematically identical and yielded the same unexpected predictions that we confirmed experimentally. Further analysis showed that subtle mathematical details can markedly influence non-stationary responses under parameter variation, emphasising the difficulty of finding a "correct" model. By developing questions for the pathway being studied, and designing more versatile microfluidics, cellular interrogation holds promise as a systematic strategy that can complement direct intervention by genetics or pharmacology.

摘要

细胞内的分子复杂性可被视为对细胞外部环境复杂性的一种进化反应。这表明可以利用外部环境来探究细胞的内部分子结构。然而,细胞不仅是非线性和非平稳的,而且在克隆的同基因群体中还表现出异质性反应。实际上,每个细胞都在进行自己的实验。在此,我们开发了一种使用可编程微流控设备进行细胞探究的方法,该方法利用细胞间变异中存在的额外信息,而无需将模型参数拟合到数据。我们聚焦于激素刺激下的Ca2+信号传导,其在许多细胞类型中表现出振荡尖峰,并选择了八个在模拟中表现出类似行为的Ca2+信号网络模型。我们针对非平稳反应开发了一种非线性频率分析方法,该方法可以在参数变化下将模型分类,但发现仅这个问题无法区分关键反馈回路。我们进一步开发了一种非线性幅度分析方法,发现这两个问题的组合排除了六个与实验观察到的动力学和异质性不一致的模型。在双重探究中幸存下来的两个模型在数学上不同,但示意图相同,并产生了相同的我们通过实验证实的意外预测。进一步分析表明,微妙的数学细节在参数变化下会显著影响非平稳反应,这突出了找到一个“正确”模型的难度。通过为所研究的信号通路提出问题,并设计更通用的微流控设备,细胞探究有望成为一种可以补充遗传学或药理学直接干预的系统策略。

https://cdn.ncbi.nlm.nih.gov/pmc/blobs/443b/4930170/a46553f226c4/pcbi.1004995.g001.jpg

文献检索

告别复杂PubMed语法,用中文像聊天一样搜索,搜遍4000万医学文献。AI智能推荐,让科研检索更轻松。

立即免费搜索

文件翻译

保留排版,准确专业,支持PDF/Word/PPT等文件格式,支持 12+语言互译。

免费翻译文档

深度研究

AI帮你快速写综述,25分钟生成高质量综述,智能提取关键信息,辅助科研写作。

立即免费体验