Suppr超能文献

一对5-羟色胺能神经元可抵消果蝇中5-羟色胺对乙醇吸引力的抑制作用。

A Single Pair of Serotonergic Neurons Counteracts Serotonergic Inhibition of Ethanol Attraction in Drosophila.

作者信息

Xu Li, He Jianzheng, Kaiser Andrea, Gräber Nikolas, Schläger Laura, Ritze Yvonne, Scholz Henrike

机构信息

Zoology, Albertus Magnus University Cologne, Köln, Germany.

Institute of Genetics and Neurobiology, Julius Maximillian University Würzburg, Würzburg, Germany.

出版信息

PLoS One. 2016 Dec 9;11(12):e0167518. doi: 10.1371/journal.pone.0167518. eCollection 2016.

Abstract

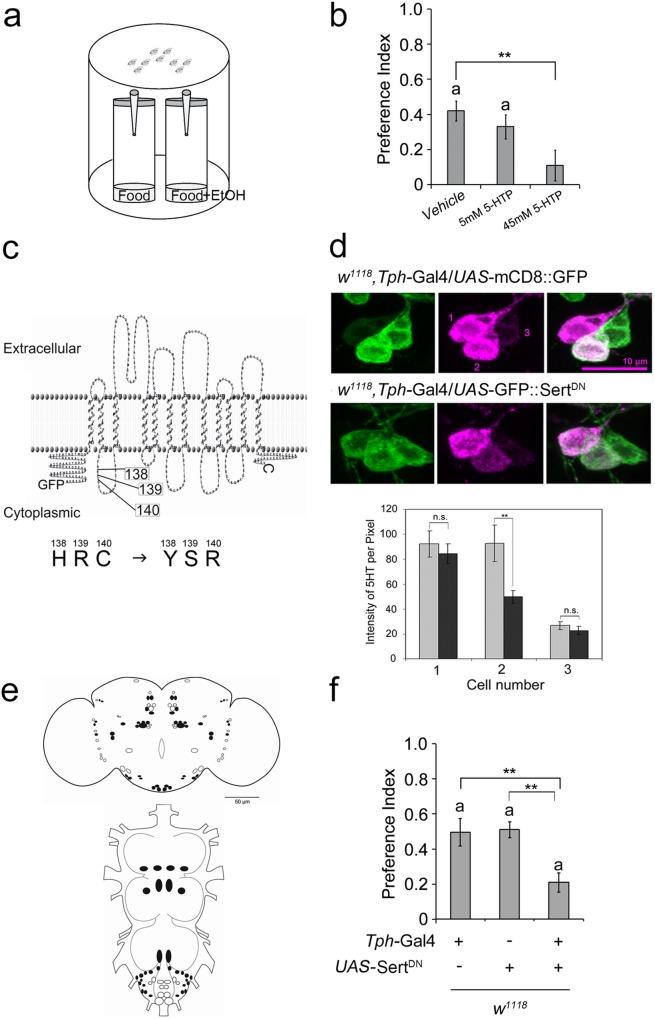
Attraction to ethanol is common in both flies and humans, but the neuromodulatory mechanisms underlying this innate attraction are not well understood. Here, we dissect the function of the key regulator of serotonin signaling-the serotonin transporter-in innate olfactory attraction to ethanol in Drosophila melanogaster. We generated a mutated version of the serotonin transporter that prolongs serotonin signaling in the synaptic cleft and is targeted via the Gal4 system to different sets of serotonergic neurons. We identified four serotonergic neurons that inhibit the olfactory attraction to ethanol and two additional neurons that counteract this inhibition by strengthening olfactory information. Our results reveal that compensation can occur on the circuit level and that serotonin has a bidirectional function in modulating the innate attraction to ethanol. Given the evolutionarily conserved nature of the serotonin transporter and serotonin, the bidirectional serotonergic mechanisms delineate a basic principle for how random behavior is switched into targeted approach behavior.

摘要

果蝇和人类都普遍存在对乙醇的吸引力,但这种先天吸引力背后的神经调节机制尚未完全了解。在这里,我们剖析了血清素信号传导的关键调节因子——血清素转运体——在黑腹果蝇对乙醇的先天嗅觉吸引力中的作用。我们生成了血清素转运体的突变版本,它延长了突触间隙中的血清素信号传导,并通过Gal4系统靶向不同组的血清素能神经元。我们鉴定出四个抑制对乙醇嗅觉吸引力的血清素能神经元,以及另外两个通过增强嗅觉信息来抵消这种抑制作用的神经元。我们的结果表明,补偿可以在回路水平上发生,并且血清素在调节对乙醇的先天吸引力方面具有双向功能。鉴于血清素转运体和血清素在进化上的保守性质,双向血清素能机制描绘了一个将随机行为转变为定向趋近行为的基本原则。

https://cdn.ncbi.nlm.nih.gov/pmc/blobs/dd79/5147910/09ad624bd294/pone.0167518.g001.jpg

文献AI研究员

20分钟写一篇综述,助力文献阅读效率提升50倍。

立即体验

用中文搜PubMed

大模型驱动的PubMed中文搜索引擎

马上搜索

文档翻译

学术文献翻译模型,支持多种主流文档格式。

立即体验