Suppr超能文献

SATB1通过上调FN1和PDGFRB在食管癌中发挥致癌作用。

SATB1 plays an oncogenic role in esophageal cancer by up-regulation of FN1 and PDGFRB.

作者信息

Song Guiqin, Liu Kang, Yang Xiaolin, Mu Bo, Yang Junbao, He Lang, Hu Xin, Li Qiujiang, Zhao Yunxia, Cai Xiaoming, Feng Gang

机构信息

Department of Biology, North Sichuan Medical College, Nanchong, Sichuan, P.R. China.

Institute of Tissue Engineering and Stem Cells, The Second Clinical Medical College of North Sichuan Medical College, Nanchong Central Hospital, Nanchong, Sichuan, P.R. China.

出版信息

Oncotarget. 2017 Mar 14;8(11):17771-17784. doi: 10.18632/oncotarget.14849.

Abstract

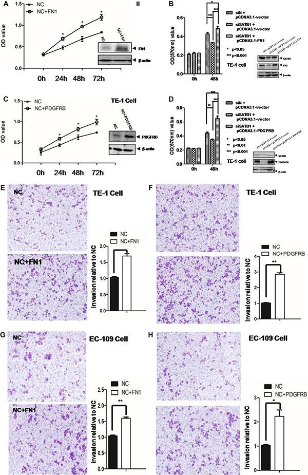
Esophageal cancer is a highly aggressive malignancy with very poor overall prognosis. Given the strong clinical relevance of SATB1 in esophagus cancer and other cancers suggested by previous studies, the exact function of SATB1 in esophagus cancer development is still unknown. Here we showed that the knockdown of SATB1 in esophageal cancer cell lines diminished the cell proliferation, survival and invasion. Whole genome transcriptome analysis of SATB1 knockdown cells revealed the different gene expression profiles between TE-1 cells and MDA-MB-231 cells. Network analysis and functional experiments further identified FN1 and PDGFRB to be key downstream genes regulated by SATB1 in esophageal cancer cells. Importantly, FN1 and PDGFRB were found to be highly expressed in human esophageal cancer. In summary, we provided the first molecular evidence that SATB1 played an oncogenic role in esophageal cancer by up-regulation of FN1 and PDGFRB.

摘要

食管癌是一种侵袭性很强的恶性肿瘤,总体预后很差。鉴于先前研究表明SATB1在食管癌和其他癌症中具有很强的临床相关性,但其在食管癌发生发展中的确切功能仍不清楚。在此,我们发现敲低食管癌细胞系中的SATB1可减少细胞增殖、存活及侵袭。对SATB1敲低细胞进行全基因组转录组分析,揭示了TE-1细胞和MDA-MB-231细胞之间不同的基因表达谱。网络分析和功能实验进一步确定FN1和PDGFRB是SATB1在食管癌细胞中调控的关键下游基因。重要的是,发现FN1和PDGFRB在人食管癌中高表达。总之,我们提供了首个分子证据,表明SATB1通过上调FN1和PDGFRB在食管癌中发挥致癌作用。

https://cdn.ncbi.nlm.nih.gov/pmc/blobs/58f5/5392285/8510d69e3682/oncotarget-08-17771-g001.jpg

文献AI研究员

20分钟写一篇综述,助力文献阅读效率提升50倍。

立即体验

用中文搜PubMed

大模型驱动的PubMed中文搜索引擎

马上搜索

文档翻译

学术文献翻译模型,支持多种主流文档格式。

立即体验