Suppr超能文献

植物化学物质诱导的核仁应激导致乳腺癌细胞增殖受到抑制。

Phytochemical-induced nucleolar stress results in the inhibition of breast cancer cell proliferation.

作者信息

Lewinska Anna, Bednarz Diana, Adamczyk-Grochala Jagoda, Wnuk Maciej

机构信息

Laboratory of Cell Biology, University of Rzeszow, Werynia 502, 36-100 Kolbuszowa, Poland.

Laboratory of Cell Biology, University of Rzeszow, Werynia 502, 36-100 Kolbuszowa, Poland.

出版信息

Redox Biol. 2017 Aug;12:469-482. doi: 10.1016/j.redox.2017.03.014. Epub 2017 Mar 14.

Abstract

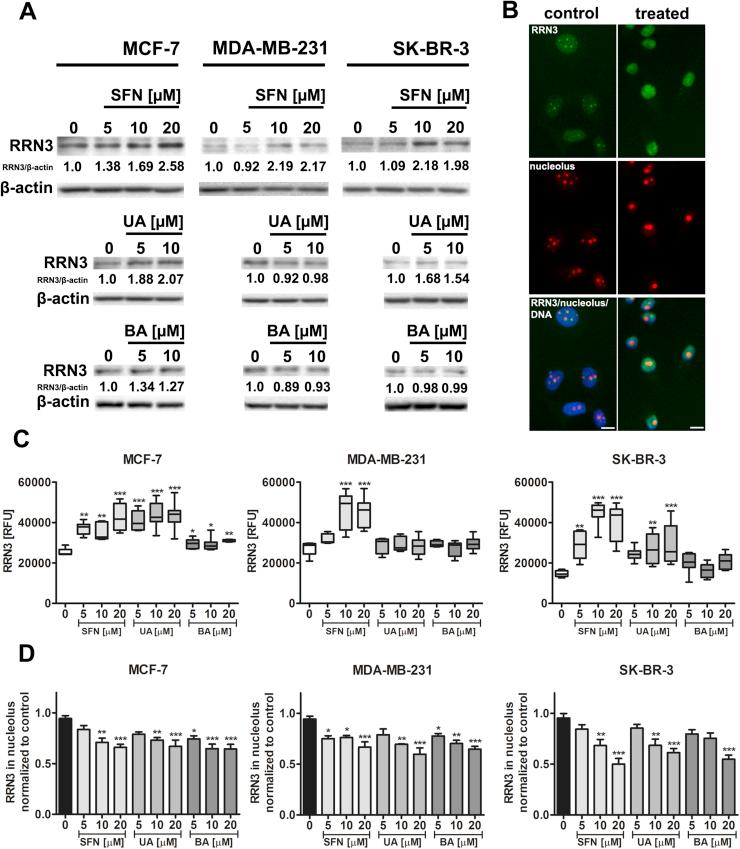
The nucleolus is a stress sensor and compromised nucleolar activity may be considered as an attractive anticancer strategy. In the present study, the effects of three plant-derived natural compounds, i.e., sulforaphane (SFN), ursolic acid (UA) and betulinic acid (BA) on nucleolar state were investigated in breast cancer cell lines of different receptor status, namely MCF-7, MDA-MB-231 and SK-BR-3 cells. Cytostatic action of phytochemicals against breast cancer cells was observed at low micromolar concentration window (5-20µM) and mediated by elevated p21 levels, and cell proliferation of SFN-, UA- and BA-treated normal human mammary epithelial cells (HMEC) was unaffected. Phytochemical-mediated inhibition of cell proliferation was accompanied by increased levels of superoxide and protein carbonylation that lead to disorganization of A- and B-type lamin networks and alterations in the nuclear architecture. Phytochemicals promoted nucleolar stress as judged by the nucleoplasmic translocation of RNA polymerase I-specific transcription initiation factor RRN3/TIF-IA, inhibition of new rRNA synthesis and decrease in number of nucleoli. Phytochemicals also decreased the levels of NOP2, proliferation-associated nucleolar protein p120, and WDR12 required for maturation of 28S and 5.8S ribosomal RNAs and formation of the 60S ribosome, and phosphorylation of S6 ribosomal protein that may result in diminished translation and inhibition of cell proliferation. In summary, three novel ribotoxic stress stimuli were revealed with a potential to be used in nucleolus-focused anticancer therapy.

摘要

核仁是一种应激传感器,核仁活性受损可被视为一种有吸引力的抗癌策略。在本研究中,研究了三种植物来源的天然化合物,即萝卜硫素(SFN)、熊果酸(UA)和桦木酸(BA)对不同受体状态的乳腺癌细胞系,即MCF-7、MDA-MB-231和SK-BR-3细胞的核仁状态的影响。在低微摩尔浓度范围(5-20µM)观察到植物化学物质对乳腺癌细胞的细胞生长抑制作用,该作用由p21水平升高介导,且经SFN、UA和BA处理的正常人乳腺上皮细胞(HMEC)的细胞增殖未受影响。植物化学物质介导的细胞增殖抑制伴随着超氧化物水平和蛋白质羰基化增加,这导致A 型和B型核纤层网络紊乱以及核结构改变。根据RNA聚合酶I特异性转录起始因子RRN3/TIF-IA的核质转位、新rRNA合成的抑制以及核仁数量的减少判断,植物化学物质促进了核仁应激。植物化学物质还降低了28S和5.8S核糖体RNA成熟以及60S核糖体形成所需的NOP2、增殖相关核仁蛋白p120和WDR12的水平,以及核糖体蛋白S6的磷酸化,这可能导致翻译减少和细胞增殖抑制。总之,揭示了三种新型的核糖体毒性应激刺激物,它们具有用于核仁靶向抗癌治疗的潜力。

https://cdn.ncbi.nlm.nih.gov/pmc/blobs/0a87/5362140/18bc18b5cdc6/gr1.jpg

文献检索

告别复杂PubMed语法,用中文像聊天一样搜索,搜遍4000万医学文献。AI智能推荐,让科研检索更轻松。

立即免费搜索

文件翻译

保留排版,准确专业,支持PDF/Word/PPT等文件格式,支持 12+语言互译。

免费翻译文档

深度研究

AI帮你快速写综述,25分钟生成高质量综述,智能提取关键信息,辅助科研写作。

立即免费体验