Suppr超能文献

萝卜硫素诱导的细胞周期停滞和衰老伴随着乳腺癌细胞中的 DNA 低甲基化和 microRNA 谱的变化。

Sulforaphane-Induced Cell Cycle Arrest and Senescence are accompanied by DNA Hypomethylation and Changes in microRNA Profile in Breast Cancer Cells.

机构信息

Laboratory of Cell Biology, University of Rzeszow, Werynia 502, 36-100 Kolbuszowa, Poland.

Department of Genetics, University of Rzeszow, Kolbuszowa, Poland.

出版信息

Theranostics. 2017 Aug 15;7(14):3461-3477. doi: 10.7150/thno.20657. eCollection 2017.

Abstract

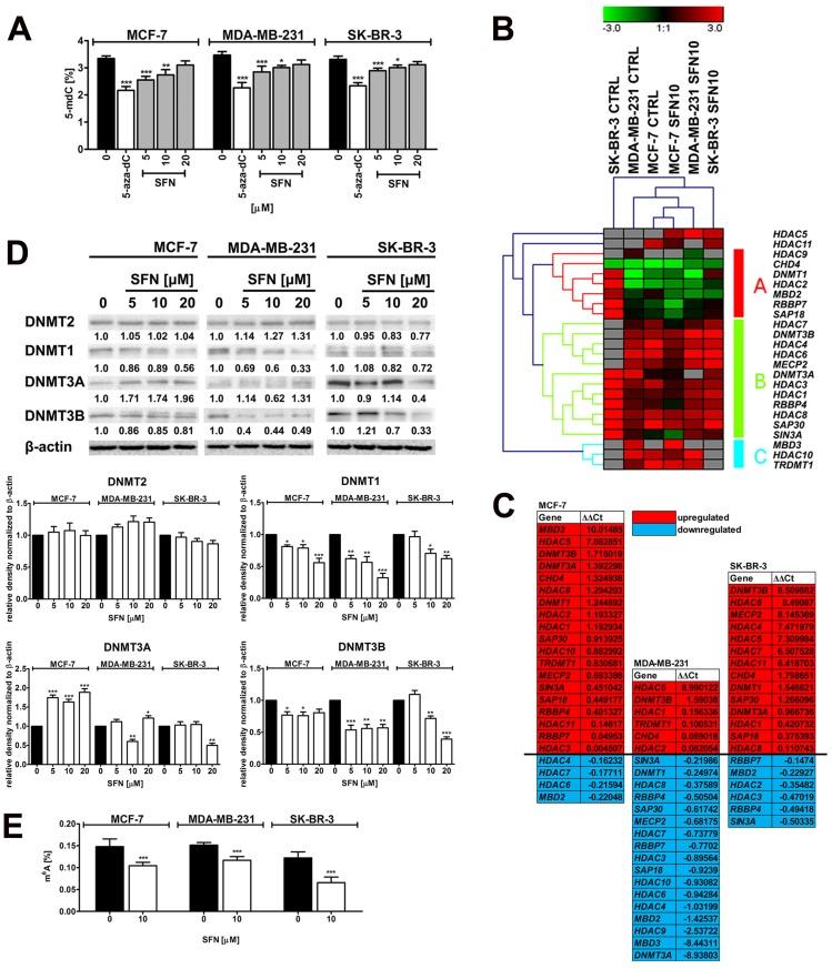
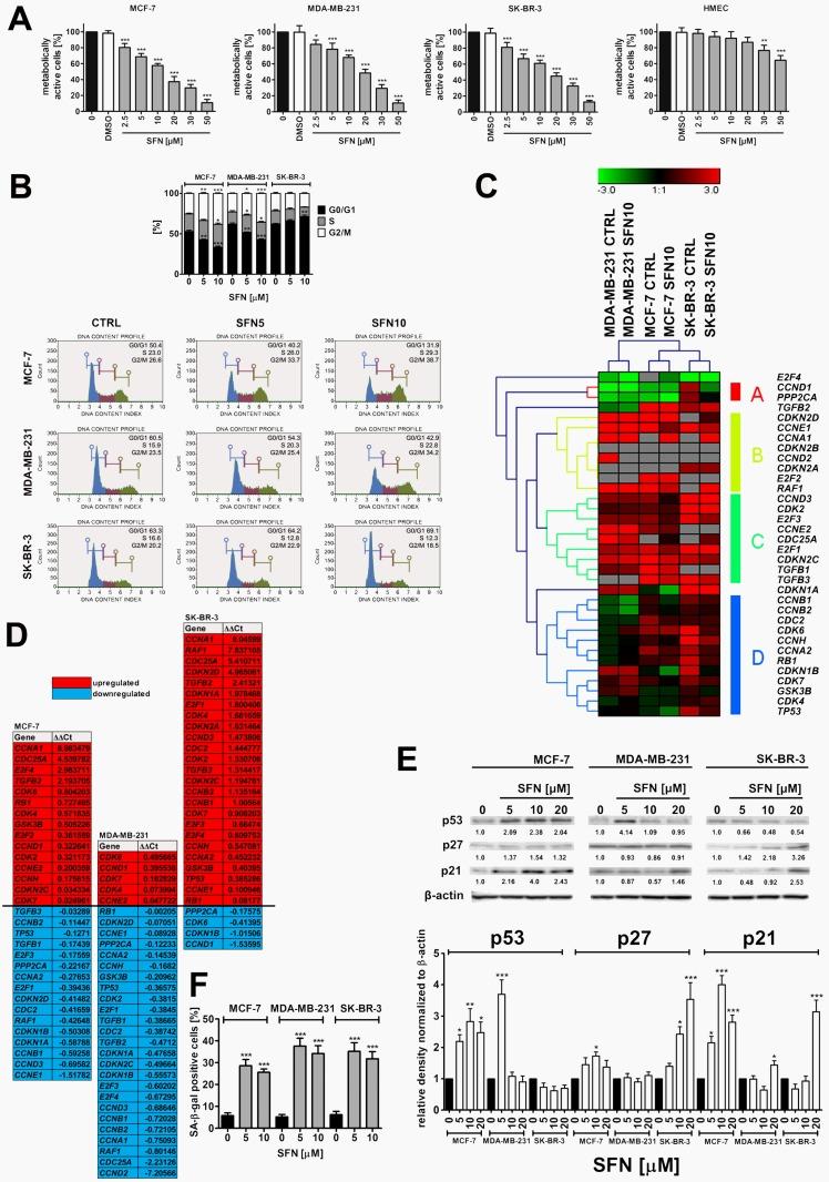
Cancer cells are characterized by genetic and epigenetic alterations and phytochemicals, epigenetic modulators, are considered as promising candidates for epigenetic therapy of cancer. In the present study, we have investigated cancer cell fates upon stimulation of breast cancer cells (MCF-7, MDA-MB-231, SK-BR-3) with low doses of sulforaphane (SFN), an isothiocyanate. SFN (5-10 µM) promoted cell cycle arrest, elevation in the levels of p21 and p27 and cellular senescence, whereas at the concentration of 20 µM, apoptosis was induced. The effects were accompanied by nitro-oxidative stress, genotoxicity and diminished AKT signaling. Moreover, SFN stimulated energy stress as judged by decreased pools of ATP and AMPK activation, and autophagy induction. Anticancer effects of SFN were mediated by global DNA hypomethylation, decreased levels of DNA methyltransferases (DNMT1, DNMT3B) and diminished pools of N-methyladenosine (mA) RNA methylation. SFN (10 µM) also affected microRNA profiles, namely SFN caused upregulation of sixty microRNAs and downregulation of thirty two microRNAs, and SFN promoted statistically significant decrease in the levels of miR-23b, miR-92b, miR-381 and miR-382 in three breast cancer cells. Taken together, we show for the first time that SFN is an epigenetic modulator in breast cancer cells that results in cell cycle arrest and senescence, and SFN may be considered to be used in epigenome-focused anticancer therapy.

摘要

癌细胞的特征是遗传和表观遗传改变,而植物化学物质,即表观遗传调节剂,被认为是癌症表观遗传治疗的有前途的候选物。在本研究中,我们研究了低浓度萝卜硫素(SFN)刺激乳腺癌细胞(MCF-7、MDA-MB-231、SK-BR-3)后癌细胞的命运,SFN 是一种异硫氰酸盐。SFN(5-10 μM)可促进细胞周期停滞、p21 和 p27 水平升高和细胞衰老,而在 20 μM 浓度时,诱导细胞凋亡。这些作用伴随着硝基氧化应激、遗传毒性和 AKT 信号转导减弱。此外,SFN 通过减少 ATP 池和激活 AMPK 以及诱导自噬来刺激能量应激。SFN 的抗癌作用是通过全基因组 DNA 低甲基化、DNA 甲基转移酶(DNMT1、DNMT3B)水平降低和 N6-甲基腺苷(m6A)RNA 甲基化池减少来介导的。SFN(10 μM)还影响 microRNA 谱,即 SFN 引起 60 个 microRNA 的上调和 32 个 microRNA 的下调,SFN 还可显著降低三种乳腺癌细胞中 miR-23b、miR-92b、miR-381 和 miR-382 的水平。总之,我们首次表明 SFN 是乳腺癌细胞中的一种表观遗传调节剂,可导致细胞周期停滞和衰老,SFN 可考虑用于针对表观基因组的抗癌治疗。

https://cdn.ncbi.nlm.nih.gov/pmc/blobs/6f7b/5596436/c33e9b30f2e2/thnov07p3461g001.jpg

文献AI研究员

20分钟写一篇综述,助力文献阅读效率提升50倍。

立即体验

用中文搜PubMed

大模型驱动的PubMed中文搜索引擎

马上搜索

文档翻译

学术文献翻译模型,支持多种主流文档格式。

立即体验