Suppr超能文献

WHI2 中的反复背景突变会损害酿酒酵母中错误折叠细胞质蛋白的蛋白质平衡和降解。

Recurrent background mutations in WHI2 impair proteostasis and degradation of misfolded cytosolic proteins in Saccharomyces cerevisiae.

机构信息

Genome Science and Technology Program, University of British Columbia, Vancouver, BC, V6T 1Z4, Canada.

Department of Biochemistry and Molecular Biology, Michael Smith Laboratories, University of British Columbia, Vancouver, BC, V6T 1Z4, Canada.

出版信息

Sci Rep. 2017 Jun 23;7(1):4183. doi: 10.1038/s41598-017-04525-8.

Abstract

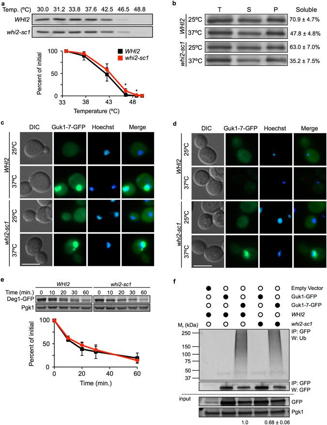
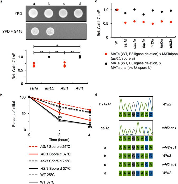
Proteostasis promotes viability at both the cellular and organism levels by maintaining a functional proteome. This requires an intricate protein quality control (PQC) network that mediates protein folding by molecular chaperones and removes terminally misfolded proteins via the ubiquitin proteasome system and autophagy. How changes within the PQC network can perturb proteostasis and shift the balance between protein folding and proteolysis remain poorly understood. However, given that proteostasis is altered in a number of conditions such as cancer and ageing, it is critical that we identify the factors that mediate PQC and understand the interplay between members of the proteostatic network. In this study, we investigated the degradation of a thermally unstable cytosolic model substrate and identified a surprisingly high number of strains in the yeast knockout collection that displayed impaired turnover of the misfolded substrate. We found that this phenotype was caused by frequent background mutations in the general stress response gene WHI2. We linked this proteostatic defect to the lack of activity of the stress response transcription factor Msn2, potentially under conditions where the TOR pathway is active. Our results underscore how changes to the elaborate PQC network can perturb proteostasis and impair degradation of misfolded cytosolic proteins.

摘要

蛋白质稳态通过维持功能蛋白质组来促进细胞和生物体水平的存活。这需要一个复杂的蛋白质质量控制 (PQC) 网络,该网络通过分子伴侣介导蛋白质折叠,并通过泛素蛋白酶体系统和自噬去除末端错误折叠的蛋白质。PQC 网络中的变化如何扰乱蛋白质稳态以及改变蛋白质折叠和蛋白水解之间的平衡仍知之甚少。然而,鉴于蛋白质稳态在癌症和衰老等多种情况下发生改变,因此我们必须确定介导 PQC 的因素,并了解蛋白质稳态网络成员之间的相互作用。在这项研究中,我们研究了不稳定的细胞质模型底物的降解,并在酵母敲除文库中发现了大量菌株,这些菌株的错误折叠底物的周转率受损。我们发现这种表型是由于一般应激反应基因 WHI2 的频繁背景突变引起的。我们将这种蛋白质稳态缺陷与应激反应转录因子 Msn2 的缺乏活性联系起来,这可能是在 TOR 途径活跃的情况下。我们的研究结果强调了精细的 PQC 网络的变化如何扰乱蛋白质稳态并损害错误折叠的细胞质蛋白质的降解。

https://cdn.ncbi.nlm.nih.gov/pmc/blobs/e89c/5482819/5ac18a4ab82d/41598_2017_4525_Fig1_HTML.jpg

文献检索

告别复杂PubMed语法,用中文像聊天一样搜索,搜遍4000万医学文献。AI智能推荐,让科研检索更轻松。

立即免费搜索

文件翻译

保留排版,准确专业,支持PDF/Word/PPT等文件格式,支持 12+语言互译。

免费翻译文档

深度研究

AI帮你快速写综述,25分钟生成高质量综述,智能提取关键信息,辅助科研写作。

立即免费体验