Suppr超能文献

箭虫自然种群中的极端线粒体基因组变异

Extreme Mitogenomic Variation in Natural Populations of Chaetognaths.

作者信息

Marlétaz Ferdinand, Le Parco Yannick, Liu Shenglin, Peijnenburg Katja T C A

机构信息

Department of Zoology, University of Oxford, United Kingdom.

Molecular Genetics Unit, Okinawa Institute of Science and Technology, Onna, Japan.

出版信息

Genome Biol Evol. 2017 Jun 1;9(6):1374-1384. doi: 10.1093/gbe/evx090.

Abstract

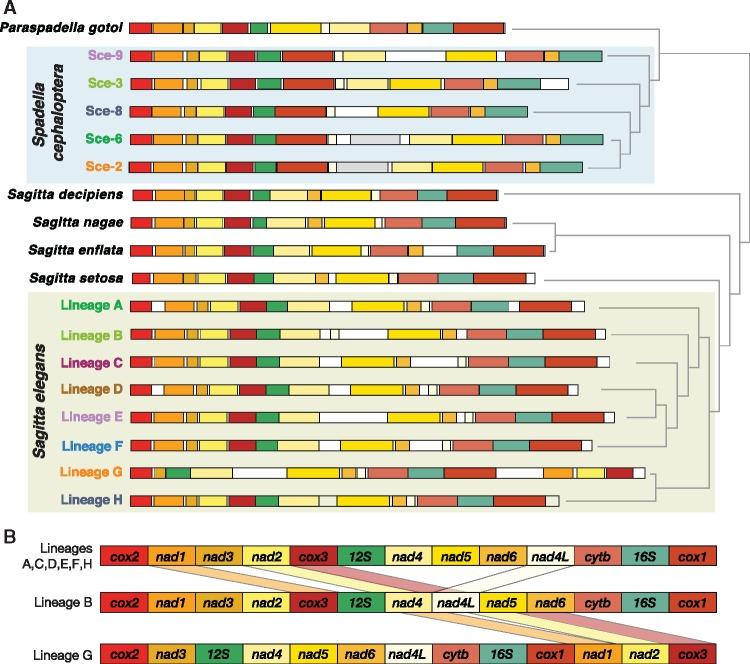
The extent of within-species genetic variation across the diversity of animal life is an underexplored problem in ecology and evolution. Although neutral genetic variation should scale positively with population size, mitochondrial diversity levels are believed to show little variation across animal species. Here, we report an unprecedented case of extreme mitochondrial diversity within natural populations of two morphospecies of chaetognaths (arrow worms). We determine that this diversity is composed of deep sympatric mitochondrial lineages, which are in some cases as divergent as human and platypus. Additionally, based on 54 complete mitogenomes, we observed mitochondrial gene order differences between several of these lineages. We examined nuclear divergence patterns (18S, 28S, and an intron) to determine the possible origin of these lineages, but did not find congruent patterns between mitochondrial and nuclear markers. We also show that extreme mitochondrial divergence in chaetognaths is not driven by positive selection. Hence, we propose that the extreme levels of mitochondrial variation could be the result of either a complex scenario of reproductive isolation, or a combination of large population size and accelerated mitochondrial mutation rate. These findings emphasize the importance of characterizing genome-wide levels of nuclear variation in these species and promote chaetognaths as a remarkable model to study mitochondrial evolution.

摘要

在整个动物生命多样性中,物种内部遗传变异的程度是生态学和进化领域一个尚未充分探索的问题。尽管中性遗传变异应与种群大小呈正相关,但人们认为线粒体多样性水平在动物物种间变化不大。在此,我们报告了一个前所未有的案例,即毛颚动物(箭虫)的两个形态物种的自然种群内存在极端的线粒体多样性。我们确定这种多样性由深度同域分布的线粒体谱系组成,在某些情况下,这些谱系的差异程度与人类和鸭嘴兽的差异程度相当。此外,基于54个完整的线粒体基因组,我们观察到其中几个谱系之间存在线粒体基因排列差异。我们检查了核基因分歧模式(18S、28S和一个内含子)以确定这些谱系的可能起源,但未发现线粒体和核标记之间存在一致的模式。我们还表明,毛颚动物中极端的线粒体分歧并非由正选择驱动。因此,我们提出线粒体变异的极端水平可能是复杂的生殖隔离情况的结果,或者是种群规模大与线粒体突变率加速相结合的结果。这些发现强调了在这些物种中表征全基因组水平核变异的重要性,并促使毛颚动物成为研究线粒体进化的一个显著模型。

https://cdn.ncbi.nlm.nih.gov/pmc/blobs/da72/5470650/3b321d111faa/evx090f1.jpg

文献检索

告别复杂PubMed语法,用中文像聊天一样搜索,搜遍4000万医学文献。AI智能推荐,让科研检索更轻松。

立即免费搜索

文件翻译

保留排版,准确专业,支持PDF/Word/PPT等文件格式,支持 12+语言互译。

免费翻译文档

深度研究

AI帮你快速写综述,25分钟生成高质量综述,智能提取关键信息,辅助科研写作。

立即免费体验