Suppr超能文献

人类CD5固有淋巴细胞功能不成熟,其从CD34祖细胞发育受Id2调控。

Human CD5 Innate Lymphoid Cells Are Functionally Immature and Their Development from CD34 Progenitor Cells Is Regulated by Id2.

作者信息

Nagasawa Maho, Germar Kristine, Blom Bianca, Spits Hergen

机构信息

Department of Experimental Immunology, Academic Medical Center, University of Amsterdam, Amsterdam, Netherlands.

Amsterdam Infection and Immunity Institute, Amsterdam, Netherlands.

出版信息

Front Immunol. 2017 Aug 31;8:1047. doi: 10.3389/fimmu.2017.01047. eCollection 2017.

Abstract

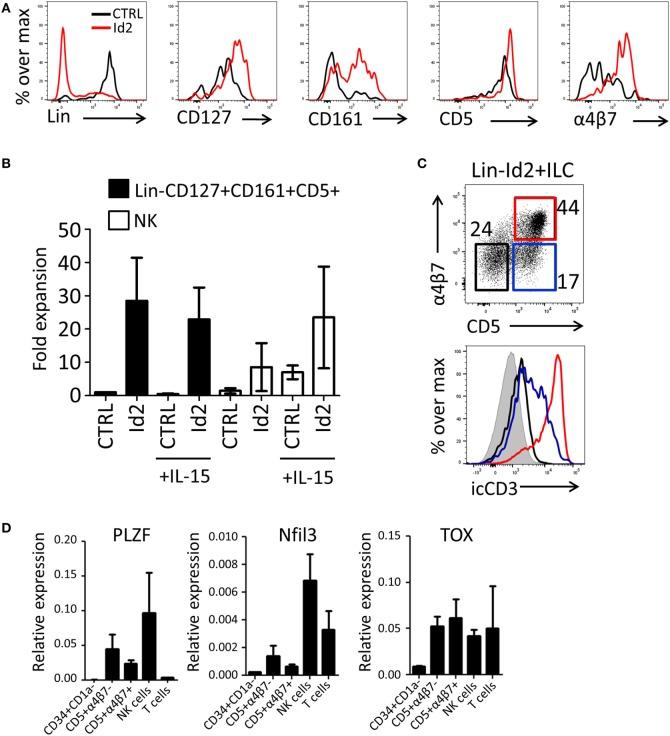
Innate lymphoid cells (ILCs) have emerged as a key cell type involved in surveillance and maintenance of mucosal tissues. Mouse ILCs rely on the transcriptional regulator Inhibitor of DNA-binding protein 2 (Id2) for their development. Here, we show that Id2 also drives development of human ILC because forced expression of Id2 in human thymic progenitors blocked T cell commitment, upregulated CD161 and promyelocytic leukemia zinc finger (PLZF), and maintained CD127 expression, markers that are characteristic for human ILCs. Surprisingly CD5 was also expressed on these generated ILCs. This was not an artifact because CD5 was also found on isolated ILCs from thymus and from umbilical cord blood. CD5 was also expressed on small proportions of ILC2 and ILC3. CD5 ILCs were functionally immature, but could further differentiate into mature CD5 cytokine-secreting ILCs. Our data show that Id2 governs human ILC development from thymic progenitor cells toward immature CD5 ILCs.

摘要

固有淋巴细胞(ILCs)已成为参与黏膜组织监测和维持的关键细胞类型。小鼠ILCs的发育依赖于转录调节因子DNA结合蛋白2抑制剂(Id2)。在此,我们表明Id2也驱动人类ILCs的发育,因为在人类胸腺祖细胞中强制表达Id2可阻断T细胞定向分化,上调CD161和早幼粒细胞白血病锌指蛋白(PLZF),并维持CD127表达,这些都是人类ILCs的特征性标志物。令人惊讶的是,这些生成的ILCs上也表达CD5。这并非人为现象,因为在从胸腺和脐带血中分离出的ILCs上也发现了CD5。小部分ILC2和ILC3上也表达CD5。CD5 ILCs功能不成熟,但可进一步分化为成熟的分泌细胞因子的CD5 ILCs。我们的数据表明,Id2控制着从胸腺祖细胞向未成熟CD5 ILCs的人类ILCs发育。

https://cdn.ncbi.nlm.nih.gov/pmc/blobs/8bb9/5583608/171905683495/fimmu-08-01047-g001.jpg

文献AI研究员

20分钟写一篇综述,助力文献阅读效率提升50倍。

立即体验

用中文搜PubMed

大模型驱动的PubMed中文搜索引擎

马上搜索

文档翻译

学术文献翻译模型,支持多种主流文档格式。

立即体验