Suppr超能文献

通过核小体连接区DNA的构象变化对染色质折叠的调控。

Regulation of chromatin folding by conformational variations of nucleosome linker DNA.

作者信息

Buckwalter Jenna M, Norouzi Davood, Harutyunyan Anna, Zhurkin Victor B, Grigoryev Sergei A

机构信息

Penn State University College of Medicine, Department of Biochemistry and Molecular Biology, H171, Milton S. Hershey Medical Center, P.O. Box 850, 500 University Drive, Hershey, PA 17033, USA.

Laboratory of Cell Biology, CCR, National Cancer Institute, NIH, Bethesda, MD 20892, USA.

出版信息

Nucleic Acids Res. 2017 Sep 19;45(16):9372-9387. doi: 10.1093/nar/gkx562.

Abstract

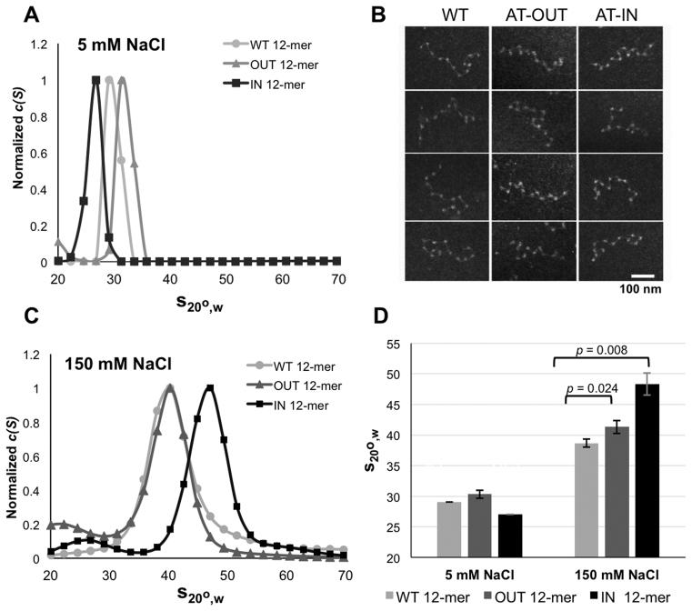
Linker DNA conformational variability has been proposed to direct nucleosome array folding into more or less compact chromatin fibers but direct experimental evidence for such models are lacking. Here, we tested this hypothesis by designing nucleosome arrays with A-tracts at specific locations in the nucleosome linkers to induce inward (AT-IN) and outward (AT-OUT) bending of the linker DNA. Using electron microscopy and analytical centrifugation techniques, we observed spontaneous folding of AT-IN nucleosome arrays into highly compact structures, comparable to those induced by linker histone H1. In contrast, AT-OUT nucleosome arrays formed less compact structures with decreased nucleosome interactions similar to wild-type nucleosome arrays. Adding linker histone H1 further increased compaction of the A-tract arrays while maintaining structural differences between them. Furthermore, restriction nuclease digestion revealed a strongly reduced accessibility of nucleosome linkers in the compact AT-IN arrays. Electron microscopy analysis and 3D computational Monte Carlo simulations are consistent with a profound zigzag linker DNA configuration and closer nucleosome proximity in the AT-IN arrays due to inward linker DNA bending. We propose that the evolutionary preferred positioning of A-tracts in DNA linkers may control chromatin higher-order folding and thus influence cellular processes such as gene expression, transcription and DNA repair.

摘要

连接子DNA构象变异性被认为可引导核小体阵列折叠成或多或少紧密的染色质纤维,但缺乏此类模型的直接实验证据。在此,我们通过在核小体连接子的特定位置设计含A序列的核小体阵列,以诱导连接子DNA向内(AT-IN)和向外(AT-OUT)弯曲,从而验证这一假设。使用电子显微镜和分析离心技术,我们观察到AT-IN核小体阵列自发折叠成高度紧密的结构,类似于连接子组蛋白H1诱导形成的结构。相比之下,AT-OUT核小体阵列形成的结构较松散,核小体间相互作用减少,类似于野生型核小体阵列。添加连接子组蛋白H1进一步增加了含A序列阵列的紧密程度,同时保持它们之间的结构差异。此外,限制性核酸酶消化显示紧密的AT-IN阵列中核小体连接子的可及性大幅降低。电子显微镜分析和三维计算蒙特卡洛模拟结果与AT-IN阵列中连接子DNA呈深度锯齿状构象以及核小体间距更近一致,这是由于连接子DNA向内弯曲所致。我们提出,DNA连接子中A序列在进化上的优先定位可能控制染色质的高阶折叠,从而影响基因表达、转录和DNA修复等细胞过程。

https://cdn.ncbi.nlm.nih.gov/pmc/blobs/5903/5766201/f3d17c2a20ba/gkx562fig1.jpg

文献检索

告别复杂PubMed语法,用中文像聊天一样搜索,搜遍4000万医学文献。AI智能推荐,让科研检索更轻松。

立即免费搜索

文件翻译

保留排版,准确专业,支持PDF/Word/PPT等文件格式,支持 12+语言互译。

免费翻译文档

深度研究

AI帮你快速写综述,25分钟生成高质量综述,智能提取关键信息,辅助科研写作。

立即免费体验