1 Max Delbrück Center for Molecular Medicine in the Helmholtz Association , Berlin, Germany .
2 Institute for Molecular Immunology, Helmholtz-Zentrum Munich , Munich, Germany .
Hum Gene Ther. 2017 Dec;28(12):1158-1168. doi: 10.1089/hum.2017.122. Epub 2017 Sep 26.
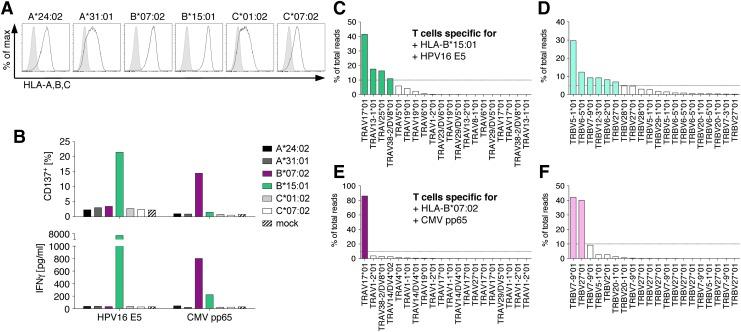
T-cell receptor (TCR) immunotherapy uses T cells engineered with new TCRs to enable detection and killing of cancer cells. Efficacy of TCR immunotherapy depends on targeting antigenic peptides that are efficiently presented by the best-suited major histocompatibility complex (MHC) molecules of cancer cells. However, efficient strategies are lacking to easily identify TCRs recognizing immunodominant peptide-MHC (pMHC) combinations utilizing any of the six possible MHC class I alleles of a cancer cell. We generated an MHC cell library and developed a platform approach to detect, isolate, and re-express TCRs specific for immunodominant pMHCs. The platform approach was applied to identify a human papillomavirus (HPV16) oncogene E5-specific TCR, recognizing a novel, naturally processed pMHC (HLA-B15:01) and a cytomegalovirus-specific TCR targeting an immunodominant pMHC (HLA-B07:02). The platform provides a useful tool to isolate in an unbiased manner TCRs specific for novel and immunodominant pMHC targets for use in TCR immunotherapy.
T 细胞受体 (TCR) 免疫疗法利用经过基因工程改造的 T 细胞,使其能够检测和杀伤癌细胞。TCR 免疫疗法的疗效取决于针对抗原肽的靶向治疗,这些抗原肽能够被癌细胞中最合适的主要组织相容性复合体 (MHC) 分子有效地呈递。然而,目前缺乏有效的策略来利用癌细胞的六种 MHC Ⅰ类等位基因中的任意一种,轻松地识别识别免疫优势肽-MHC (pMHC) 组合的 TCR。我们生成了 MHC 细胞文库,并开发了一种平台方法来检测、分离和重新表达针对免疫优势 pMHC 的 TCR。该平台方法用于鉴定一种针对人乳头瘤病毒 (HPV16) 致癌基因 E5 的特异性 TCR,该 TCR 识别一种新型的、天然加工的 pMHC (HLA-B15:01) 和一种巨细胞病毒特异性 TCR,该 TCR 靶向一种免疫优势 pMHC (HLA-B07:02)。该平台提供了一种有用的工具,可以在不偏不倚的情况下分离针对新型和免疫优势 pMHC 靶点的 TCR,用于 TCR 免疫疗法。