• 文献检索
  • 文档翻译
  • 深度研究
  • 学术资讯
  • Suppr Zotero 插件Zotero 插件
  • 邀请有礼
  • 套餐&价格
  • 历史记录
应用&插件
Suppr Zotero 插件Zotero 插件浏览器插件Mac 客户端Windows 客户端微信小程序
定价
高级版会员购买积分包购买API积分包
服务
文献检索文档翻译深度研究API 文档MCP 服务
关于我们
关于 Suppr公司介绍联系我们用户协议隐私条款
关注我们

Suppr 超能文献

核心技术专利:CN118964589B侵权必究
粤ICP备2023148730 号-1Suppr @ 2026

文献检索

告别复杂PubMed语法,用中文像聊天一样搜索,搜遍4000万医学文献。AI智能推荐,让科研检索更轻松。

立即免费搜索

文件翻译

保留排版,准确专业,支持PDF/Word/PPT等文件格式,支持 12+语言互译。

免费翻译文档

深度研究

AI帮你快速写综述,25分钟生成高质量综述,智能提取关键信息,辅助科研写作。

立即免费体验

C9orf72 多聚 GA RAN 翻译蛋白通过聚集和毒性在肌萎缩侧索硬化症中发挥关键作用。

C9orf72 poly GA RAN-translated protein plays a key role in amyotrophic lateral sclerosis via aggregation and toxicity.

机构信息

United Kingdom Dementia Research Institute Centre, Maurice Wohl Clinical Neuroscience Institute, Institute of Psychiatry, Psychology and Neuroscience, King's College London, Camberwell, London SE5 9NU, UK.

Department of Developmental Neurobiology, King's College London, Guy's Campus, London SE1 1UL, UK.

出版信息

Hum Mol Genet. 2017 Dec 15;26(24):4765-4777. doi: 10.1093/hmg/ddx350.

DOI:10.1093/hmg/ddx350
PMID:28973350
原文链接:https://pmc.ncbi.nlm.nih.gov/articles/PMC5886201/
Abstract

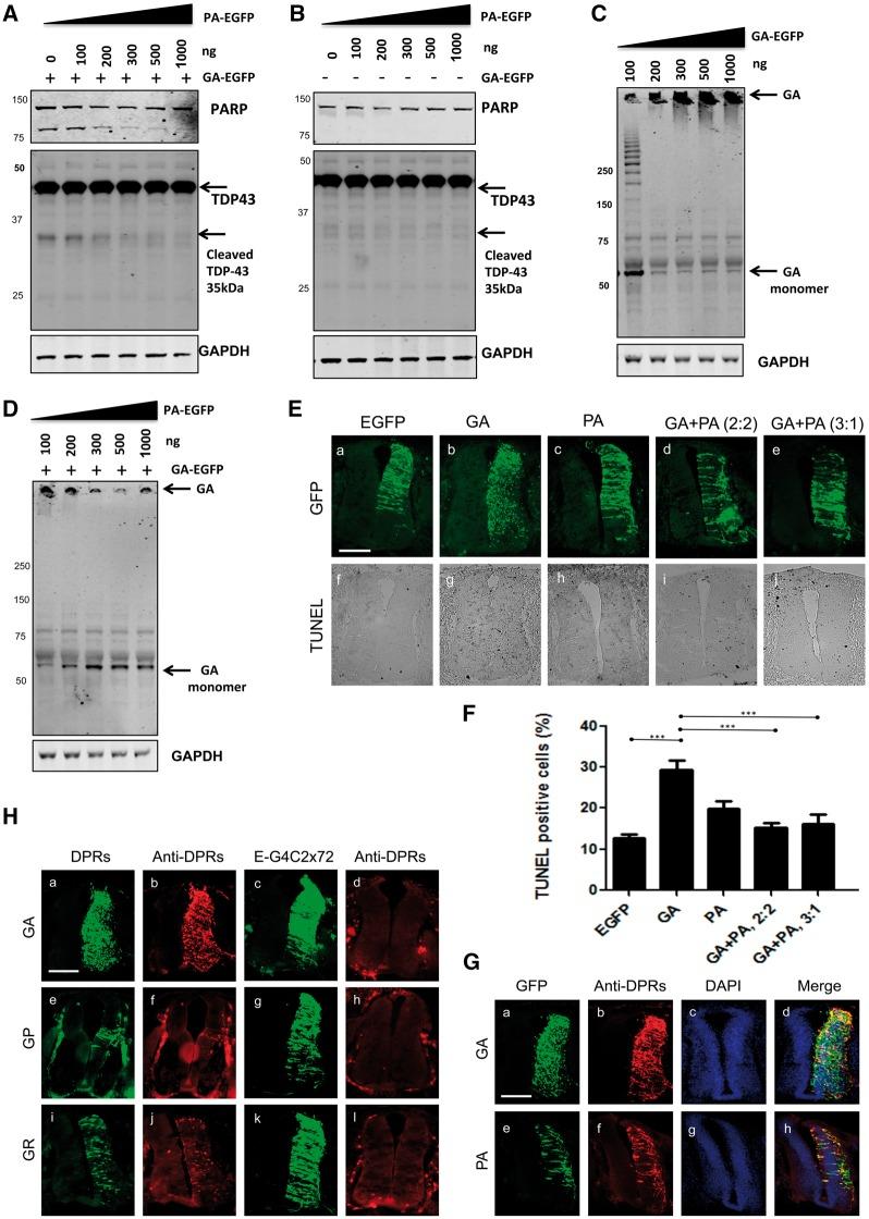
An intronic GGGGCC (G4C2) hexanucleotide repeat expansion inC9orf72 is the most common genetic cause of amyotrophic lateral sclerosis and frontotemporal dementia (C9ALS/FTD). Repeat-associated non-AUG (RAN) translation of G4C2 RNA can result in five different dipeptide repeat proteins (DPR: poly GA, poly GP, poly GR, poly PA, and poly PR), which aggregate into neuronal cytoplasmic and nuclear inclusions in affected patients, however their contribution to disease pathogenesis remains controversial. We show that among the DPR proteins, expression of poly GA in a cell culture model activates programmed cell death and TDP-43 cleavage in a dose-dependent manner. Dual expression of poly GA together with other DPRs revealed that poly GP and poly PA are sequestered by poly GA, whereas poly GR and poly PR are rarely co-localised with poly GA. Dual expression of poly GA and poly PA ameliorated poly GA toxicity by inhibiting poly GA aggregation both in vitro and in vivo in the chick embryonic spinal cord. Expression of alternative codon-derived DPRs in chick embryonic spinal cord confirmed in vitro data, revealing that each of the dipeptides caused toxicity, with poly GA being the most toxic. Further, in vivo expression of G4C2 repeats of varying length caused apoptotic cell death, but failed to generate DPRs. Together, these data demonstrate that C9-related toxicity can be mediated by either RNA or DPRs. Moreover, our findings provide evidence that poly GA is a key mediator of cytotoxicity and that cross-talk between DPR proteins likely modifies their pathogenic status in C9ALS/FTD.

摘要

C9orf72 基因中的 GGGGCC(G4C2)六核苷酸重复扩展是肌萎缩侧索硬化症和额颞叶痴呆(C9ALS/FTD)最常见的遗传原因。G4C2 RNA 的非 AUG(RAN)翻译可以导致五种不同的二肽重复蛋白(DPR:poly GA、poly GP、poly GR、poly PA 和 poly PR),这些蛋白在受影响的患者中聚集在神经元细胞质和核内包涵体中,但它们对疾病发病机制的贡献仍存在争议。我们表明,在 DPR 蛋白中,细胞培养模型中 poly GA 的表达以剂量依赖的方式激活程序性细胞死亡和 TDP-43 切割。poly GA 与其他 DPR 一起的双重表达表明,poly GP 和 poly PA 被 poly GA 隔离,而 poly GR 和 poly PR 很少与 poly GA 共定位。poly GA 和 poly PA 的双重表达通过抑制 poly GA 在体外和体内(在鸡胚脊髓中)的聚集,改善了 poly GA 的毒性。在鸡胚脊髓中表达替代密码子衍生的 DPR 证实了体外数据,表明每种二肽都具有毒性,其中 poly GA 的毒性最大。此外,体内表达不同长度的 G4C2 重复序列会引起细胞凋亡,但未能产生 DPR。总之,这些数据表明 C9 相关的毒性可以由 RNA 或 DPR 介导。此外,我们的研究结果提供了证据,表明 poly GA 是细胞毒性的关键介质,并且 DPR 蛋白之间的串扰可能改变它们在 C9ALS/FTD 中的致病状态。

https://cdn.ncbi.nlm.nih.gov/pmc/blobs/502e/5886201/8061a148fab0/ddx350f7.jpg
https://cdn.ncbi.nlm.nih.gov/pmc/blobs/502e/5886201/547a6f5a7669/ddx350f1.jpg
https://cdn.ncbi.nlm.nih.gov/pmc/blobs/502e/5886201/5054795cced9/ddx350f2.jpg
https://cdn.ncbi.nlm.nih.gov/pmc/blobs/502e/5886201/c8e1ef10954b/ddx350f3.jpg
https://cdn.ncbi.nlm.nih.gov/pmc/blobs/502e/5886201/d370a6580b8d/ddx350f4.jpg
https://cdn.ncbi.nlm.nih.gov/pmc/blobs/502e/5886201/c10e6f70a6f2/ddx350f5.jpg
https://cdn.ncbi.nlm.nih.gov/pmc/blobs/502e/5886201/622cbeaa6b63/ddx350f6.jpg
https://cdn.ncbi.nlm.nih.gov/pmc/blobs/502e/5886201/8061a148fab0/ddx350f7.jpg
https://cdn.ncbi.nlm.nih.gov/pmc/blobs/502e/5886201/547a6f5a7669/ddx350f1.jpg
https://cdn.ncbi.nlm.nih.gov/pmc/blobs/502e/5886201/5054795cced9/ddx350f2.jpg
https://cdn.ncbi.nlm.nih.gov/pmc/blobs/502e/5886201/c8e1ef10954b/ddx350f3.jpg
https://cdn.ncbi.nlm.nih.gov/pmc/blobs/502e/5886201/d370a6580b8d/ddx350f4.jpg
https://cdn.ncbi.nlm.nih.gov/pmc/blobs/502e/5886201/c10e6f70a6f2/ddx350f5.jpg
https://cdn.ncbi.nlm.nih.gov/pmc/blobs/502e/5886201/622cbeaa6b63/ddx350f6.jpg
https://cdn.ncbi.nlm.nih.gov/pmc/blobs/502e/5886201/8061a148fab0/ddx350f7.jpg

相似文献

1
C9orf72 poly GA RAN-translated protein plays a key role in amyotrophic lateral sclerosis via aggregation and toxicity.C9orf72 多聚 GA RAN 翻译蛋白通过聚集和毒性在肌萎缩侧索硬化症中发挥关键作用。
Hum Mol Genet. 2017 Dec 15;26(24):4765-4777. doi: 10.1093/hmg/ddx350.
2
Dipeptide repeat protein inclusions are rare in the spinal cord and almost absent from motor neurons in C9ORF72 mutant amyotrophic lateral sclerosis and are unlikely to cause their degeneration.二肽重复蛋白包涵体在脊髓中很少见,在 C9ORF72 突变型肌萎缩侧索硬化症的运动神经元中几乎不存在,不太可能导致其变性。
Acta Neuropathol Commun. 2015 Jun 25;3:38. doi: 10.1186/s40478-015-0218-y.
3
Sense-encoded poly-GR dipeptide repeat proteins correlate to neurodegeneration and uniquely co-localize with TDP-43 in dendrites of repeat-expanded C9orf72 amyotrophic lateral sclerosis.感码多聚-GR 二肽重复蛋白与神经退行性变相关,并且在 C9orf72 肌萎缩侧索硬化症重复扩展的树突中与 TDP-43 独特地共定位。
Acta Neuropathol. 2018 Mar;135(3):459-474. doi: 10.1007/s00401-017-1793-8. Epub 2017 Dec 1.
4
Chimeric Peptide Species Contribute to Divergent Dipeptide Repeat Pathology in c9ALS/FTD and SCA36.嵌合肽物种导致 c9ALS/FTD 和 SCA36 中不同的二肽重复病理。
Neuron. 2020 Jul 22;107(2):292-305.e6. doi: 10.1016/j.neuron.2020.04.011. Epub 2020 May 5.
5
Translation of dipeptide repeat proteins in ALS/FTD through unique and redundant AUG initiation codons.通过独特和冗余的 AUG 起始密码子翻译 ALS/FTD 中的二肽重复蛋白。
Elife. 2023 Sep 7;12:e83189. doi: 10.7554/eLife.83189.
6
Proximity proteomics of C9orf72 dipeptide repeat proteins identifies molecular chaperones as modifiers of poly-GA aggregation.C9orf72 二肽重复蛋白的邻近蛋白质组学鉴定出分子伴侣是聚 GA 聚集的修饰物。
Acta Neuropathol Commun. 2022 Feb 14;10(1):22. doi: 10.1186/s40478-022-01322-x.
7
Translation of dipeptide repeat proteins from the C9ORF72 expanded repeat is associated with cellular stress.C9ORF72 扩增重复序列的二肽重复蛋白的翻译与细胞应激有关。
Neurobiol Dis. 2018 Aug;116:155-165. doi: 10.1016/j.nbd.2018.05.009. Epub 2018 May 22.
8
Repeated repeat problems: Combinatorial effect of C9orf72-derived dipeptide repeat proteins.重复出现的问题:C9orf72 衍生二肽重复蛋白的组合效应。
Int J Biol Macromol. 2019 Apr 15;127:136-145. doi: 10.1016/j.ijbiomac.2019.01.035. Epub 2019 Jan 9.
9
Antibodies inhibit transmission and aggregation of poly-GA dipeptide repeat proteins.抗体抑制聚-GA二肽重复蛋白的传播和聚集。
EMBO Mol Med. 2017 May;9(5):687-702. doi: 10.15252/emmm.201607054.
10
C9orf72 FTLD/ALS-associated Gly-Ala dipeptide repeat proteins cause neuronal toxicity and Unc119 sequestration.与C9orf72相关的额颞叶痴呆/肌萎缩侧索硬化症的甘氨酸-丙氨酸二肽重复蛋白会导致神经元毒性和Unc119隔离。
Acta Neuropathol. 2014 Oct;128(4):485-503. doi: 10.1007/s00401-014-1329-4. Epub 2014 Aug 14.

引用本文的文献

1
Co-Aggregation of TDP-43 with Other Pathogenic Proteins and Their Co-Pathologies in Neurodegenerative Diseases.TDP-43 与其他致病蛋白的共聚集及其在神经退行性疾病中的共病理学。
Int J Mol Sci. 2024 Nov 18;25(22):12380. doi: 10.3390/ijms252212380.
2
The Effect of Dipeptide Repeat Proteins on FUS/TDP43-RNA Condensation in C9orf72 ALS/FTD.C9orf72 肌萎缩侧索硬化症/额颞叶痴呆中二肽重复蛋白对 FUS/TDP43-RNA 凝聚的影响。
J Phys Chem B. 2024 Oct 3;128(39):9405-9417. doi: 10.1021/acs.jpcb.4c04663. Epub 2024 Sep 23.
3
Overexpression of Toxic Poly(Glycine-Alanine) Aggregates in Primary Neuronal Cultures Induces Time-Dependent Autophagic and Synaptic Alterations but Subtle Activity Impairments.

本文引用的文献

1
The C9ORF72 GGGGCC expansion forms RNA G-quadruplex inclusions and sequesters hnRNP H to disrupt splicing in ALS brains.C9ORF72基因的GGGGCC重复序列在肌萎缩侧索硬化症(ALS)患者大脑中形成RNA G-四链体包涵体,并隔离异质性核糖核蛋白H(hnRNP H)以破坏剪接过程。
Elife. 2016 Sep 13;5:e17820. doi: 10.7554/eLife.17820.
2
The C9orf72 protein interacts with Rab1a and the ULK1 complex to regulate initiation of autophagy.C9orf72蛋白与Rab1a和ULK1复合物相互作用,以调节自噬的起始。
EMBO J. 2016 Aug 1;35(15):1656-76. doi: 10.15252/embj.201694401. Epub 2016 Jun 22.
3
The ALS/FTLD associated protein C9orf72 associates with SMCR8 and WDR41 to regulate the autophagy-lysosome pathway.
原代神经元培养物中有毒聚(甘氨酸-丙氨酸)聚集体的过表达诱导时间依赖性自噬和突触改变,但活动损伤细微。
Cells. 2024 Aug 3;13(15):1300. doi: 10.3390/cells13151300.
4
Spinocerebellar ataxias: from pathogenesis to recent therapeutic advances.脊髓小脑共济失调:从发病机制到近期治疗进展
Front Neurosci. 2024 Jun 4;18:1422442. doi: 10.3389/fnins.2024.1422442. eCollection 2024.
5
Updates on Disease Mechanisms and Therapeutics for Amyotrophic Lateral Sclerosis.肌萎缩侧索硬化症的发病机制和治疗学研究进展。
Cells. 2024 May 21;13(11):888. doi: 10.3390/cells13110888.
6
Aberrant protein aggregation in amyotrophic lateral sclerosis.肌萎缩侧索硬化症中的异常蛋白聚集。
J Neurol. 2024 Aug;271(8):4826-4851. doi: 10.1007/s00415-024-12485-z. Epub 2024 Jun 13.
7
Development and Preclinical Evaluation of a Copper-64-Labeled Antibody Targeting Glycine-Alanine Dipeptides for PET Imaging of C9orf72-Associated Amyotrophic Lateral Sclerosis/Frontotemporal Dementia.用于C9orf72相关肌萎缩侧索硬化症/额颞叶痴呆正电子发射断层显像(PET)成像的靶向甘氨酸-丙氨酸二肽的铜-64标记抗体的研发及临床前评估
ACS Pharmacol Transl Sci. 2024 Apr 25;7(5):1404-1414. doi: 10.1021/acsptsci.4c00037. eCollection 2024 May 10.
8
Hippocampal aggregation signatures of pathogenic UBQLN2 in amyotrophic lateral sclerosis and frontotemporal dementia.亨廷顿病相关蛋白 2 引起的肌萎缩性侧索硬化症和额颞叶痴呆的海马聚集特征。
Brain. 2024 Oct 3;147(10):3547-3561. doi: 10.1093/brain/awae140.
9
The Effects of poly-GA and poly-PR Dipeptide Repeats on Sleep Patterns in .聚 - GA 和聚 - PR 二肽重复序列对……睡眠模式的影响
MicroPubl Biol. 2024 Mar 1;2024. doi: 10.17912/micropub.biology.000973. eCollection 2024.
10
Unraveling the Genetic Landscape of Neurological Disorders: Insights into Pathogenesis, Techniques for Variant Identification, and Therapeutic Approaches.揭开神经紊乱遗传图谱之谜:深入了解发病机制、变异鉴定技术及治疗方法。
Int J Mol Sci. 2024 Feb 15;25(4):2320. doi: 10.3390/ijms25042320.
与肌萎缩侧索硬化症/额颞叶变性相关的蛋白 C9orf72 与 SMCR8 和 WDR41 结合,调节自噬溶酶体途径。
Acta Neuropathol Commun. 2016 May 18;4(1):51. doi: 10.1186/s40478-016-0324-5.
4
Loss of C9ORF72 impairs autophagy and synergizes with polyQ Ataxin-2 to induce motor neuron dysfunction and cell death.C9ORF72缺失会损害自噬,并与多聚谷氨酰胺Ataxin-2协同作用,导致运动神经元功能障碍和细胞死亡。
EMBO J. 2016 Jun 15;35(12):1276-97. doi: 10.15252/embj.201593350. Epub 2016 Apr 21.
5
C9ORF72 poly(GA) aggregates sequester and impair HR23 and nucleocytoplasmic transport proteins.C9ORF72 聚(GA)聚集体隔离并损害 HR23 和核质转运蛋白。
Nat Neurosci. 2016 May;19(5):668-677. doi: 10.1038/nn.4272. Epub 2016 Mar 21.
6
Novel clinical associations with specific C9ORF72 transcripts in patients with repeat expansions in C9ORF72.C9ORF72基因存在重复扩增的患者中,特定C9ORF72转录本的新型临床关联。
Acta Neuropathol. 2015 Dec;130(6):863-76. doi: 10.1007/s00401-015-1480-6. Epub 2015 Oct 5.
7
Differential Toxicity of Nuclear RNA Foci versus Dipeptide Repeat Proteins in a Drosophila Model of C9ORF72 FTD/ALS.核RNA病灶与二肽重复蛋白在C9ORF72额颞叶痴呆/肌萎缩侧索硬化果蝇模型中的差异毒性
Neuron. 2015 Sep 23;87(6):1207-1214. doi: 10.1016/j.neuron.2015.09.015.
8
Quantitative analysis and clinico-pathological correlations of different dipeptide repeat protein pathologies in C9ORF72 mutation carriers.C9ORF72 突变携带者中不同二肽重复蛋白病理的定量分析及临床病理相关性研究。
Acta Neuropathol. 2015 Dec;130(6):845-61. doi: 10.1007/s00401-015-1476-2. Epub 2015 Sep 15.
9
Distinct brain transcriptome profiles in C9orf72-associated and sporadic ALS.C9orf72相关型和散发性肌萎缩侧索硬化症中不同的脑转录组图谱。
Nat Neurosci. 2015 Aug;18(8):1175-82. doi: 10.1038/nn.4065. Epub 2015 Jul 20.
10
Dipeptide repeat protein inclusions are rare in the spinal cord and almost absent from motor neurons in C9ORF72 mutant amyotrophic lateral sclerosis and are unlikely to cause their degeneration.二肽重复蛋白包涵体在脊髓中很少见,在 C9ORF72 突变型肌萎缩侧索硬化症的运动神经元中几乎不存在,不太可能导致其变性。
Acta Neuropathol Commun. 2015 Jun 25;3:38. doi: 10.1186/s40478-015-0218-y.