Suppr超能文献

多能性非肿瘤性多谱系分化应激耐受细胞(Muse 细胞):七年回顾。

Pluripotent nontumorigenic multilineage differentiating stress enduring cells (Muse cells): a seven-year retrospective.

机构信息

Department of Obstetrics and Gynecology, David Geffen School of Medicine, The University of California, 10833 Le Conte Ave, Box 951740, Los Angeles, CA, 90095-1740, USA.

Instituto de Investigación en Biomedicina de Buenos Aires (IBioBA)-CONICET-Partner Institute of the Max Planck Society, Polo Científico Tecnológico, Godoy Cruz 2390, C1425FQD, Buenos Aires, Argentina.

出版信息

Stem Cell Res Ther. 2017 Oct 18;8(1):227. doi: 10.1186/s13287-017-0674-3.

Abstract

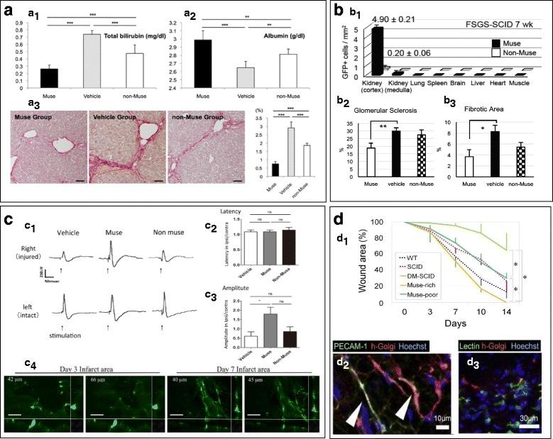
Multilineage differentiating stress enduring (Muse) cells, discovered in the spring of 2010 at Tohoku University in Sendai, Japan, were quickly recognized by scientists as a possible source of pluripotent cells naturally present within mesenchymal tissues. Muse cells normally exist in a quiescent state, singularly activated by severe cellular stress in vitro and in vivo. Muse cells have the capacity for self-renewal while maintaining pluripotent cell characteristics indicated by the expression of pluripotent stem cell markers. Muse cells differentiate into cells representative of all three germ cell layers both spontaneously and under media-specific induction. In contrast to embryonic stem and induced pluripotent stem cells, Muse cells exhibit low telomerase activity, a normal karyotype, and do not undergo tumorigenesis once implanted in SCID mice. Muse cells efficiently home into damaged tissues and differentiate into specific cells leading to tissue regeneration and functional recovery as described in different animal disease models (i.e., fulminant hepatitis, muscle degeneration, skin ulcers, liver cirrhosis, cerebral stroke, vitiligo, and focal segmental glomerulosclerosis). Circulating Muse cells have been detected in peripheral blood, with higher levels present in stroke patients during the acute phase. Furthermore, Muse cells have inherent immunomodulatory properties, which could contribute to tissue generation and functional repair in vivo. Genetic studies in Muse cells indicate a highly conserved cellular mechanism as seen in more primitive organisms (yeast, Saccharomyces cerevisiae, Caenorhabditis elegans, chlamydomonas, Torpedo californica, drosophila, etc.) in response to cellular stress and acute injury. This review details the molecular and cellular properties of Muse cells as well as their capacity for tissue repair and functional recovery, highlighting their potential for clinical application in regenerative medicine.

摘要

多能诱导应激耐受细胞(Muse 细胞)于 2010 年春天在日本仙台的东北大学被发现,科学家们很快将其认定为间质组织中存在的多能细胞的潜在来源。Muse 细胞通常处于静止状态,仅在体外和体内受到严重细胞应激时才被单一激活。Muse 细胞具有自我更新的能力,同时保持多能干细胞标志物所表示的多能细胞特征。Muse 细胞自发地和在特定培养基诱导下分化为代表所有三个胚层的细胞。与胚胎干细胞和诱导多能干细胞不同,Muse 细胞表现出低端粒酶活性、正常核型,并且一旦植入 SCID 小鼠中不会发生肿瘤形成。Muse 细胞有效地归巢到受损组织中,并分化为特定细胞,从而导致组织再生和功能恢复,如在不同的动物疾病模型中所描述的那样(即暴发性肝炎、肌肉退化、皮肤溃疡、肝硬化、脑卒、白癜风和局灶节段性肾小球硬化)。在周围血液中已经检测到循环 Muse 细胞,在急性阶段中风患者中存在更高水平的细胞。此外,Muse 细胞具有固有免疫调节特性,这可能有助于体内组织生成和功能修复。Muse 细胞的遗传研究表明,在对细胞应激和急性损伤的反应中存在高度保守的细胞机制,这在更原始的生物体(酵母、酿酒酵母、秀丽隐杆线虫、衣藻、加利福尼亚电鳐、果蝇等)中可见。本文详细介绍了 Muse 细胞的分子和细胞特性及其组织修复和功能恢复的能力,强调了它们在再生医学中的临床应用潜力。

https://cdn.ncbi.nlm.nih.gov/pmc/blobs/991a/5646122/4362be854cae/13287_2017_674_Fig1_HTML.jpg

文献AI研究员

20分钟写一篇综述,助力文献阅读效率提升50倍。

立即体验

用中文搜PubMed

大模型驱动的PubMed中文搜索引擎

马上搜索

文档翻译

学术文献翻译模型,支持多种主流文档格式。

立即体验