Suppr超能文献

Yes 相关蛋白 (YAP) 通过刺激低密度脂蛋白受体相关蛋白 1 (LRP1) 促进黑色素瘤细胞的肿瘤发生。

Yes-Associated Protein (YAP) Promotes Tumorigenesis in Melanoma Cells Through Stimulation of Low-Density Lipoprotein Receptor-Related Protein 1 (LRP1).

机构信息

Department of Dermatology, Shanghai Tenth People's Hospital, Tongji University School of Medicine, Shanghai, 200072, China.

Department of Dermatology, The Affiliated Hospital of Jiangnan University, Wuxi, Jiangsu, 214062, China.

出版信息

Sci Rep. 2017 Nov 14;7(1):15528. doi: 10.1038/s41598-017-14764-4.

Abstract

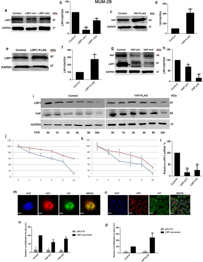
YAP is a critical protein in cancer development and can induce transformative phenotypes in mammary epithelial cells. Previous studies have provided evidence that YAP can contribute to the metastatic behavior of melanoma, since specific knockdown of YAP leads to reduced metastatic and invasive capacity in vitro. However, the mechanism by which YAP regulates the function of melanoma is unknown. Here, we identified that YAP has a positive impact on the expression of LRP1, which also plays critical roles in cancer. Mechanically, knockdown of YAP resulted in a significant down-regulation of LRP1 at both the protein and mRNA levels. Tissue microarray analysis (TMA) also showed a positive correlation between YAP and LRP1 expression. In addition, reduction of YAP-impaired pro-carcinogenic phenotypes could be partially reversed by simultaneous overexpression of LRP1, suggesting that LRP1 is functionally important in YAP-induced melanoma tumorigenesis. Furthermore, we found that LRP1 was regulated by YAP through a transcription- and promoter-dependent mechanism. Taken together, our results suggest that YAP regulates LRP1 through stimulation of the LRP1 promoter and that LRP1 may be an important target for influencing YAP in melanoma.

摘要

YAP 是癌症发展过程中的关键蛋白,可诱导乳腺上皮细胞发生转化表型。先前的研究提供了证据表明,YAP 可促进黑色素瘤的转移行为,因为特异性敲低 YAP 会导致体外转移和侵袭能力降低。然而,YAP 调节黑色素瘤功能的机制尚不清楚。在这里,我们发现 YAP 对 LRP1 的表达有积极影响,LRP1 也在癌症中发挥关键作用。在机制上,敲低 YAP 会导致 LRP1 的蛋白和 mRNA 水平显著下调。组织微阵列分析(TMA)也显示 YAP 和 LRP1 表达之间存在正相关。此外,同时过表达 LRP1 可部分逆转减少 YAP 引起的促癌表型,表明 LRP1 在 YAP 诱导的黑色素瘤肿瘤发生中具有重要的功能。此外,我们发现 LRP1 受 YAP 通过转录和启动子依赖的机制调控。总之,我们的结果表明,YAP 通过刺激 LRP1 启动子来调节 LRP1,并且 LRP1 可能是影响黑色素瘤中 YAP 的重要靶点。

https://cdn.ncbi.nlm.nih.gov/pmc/blobs/4ae4/5686191/462154e9a6dd/41598_2017_14764_Fig1_HTML.jpg

文献AI研究员

20分钟写一篇综述,助力文献阅读效率提升50倍。

立即体验

用中文搜PubMed

大模型驱动的PubMed中文搜索引擎

马上搜索

文档翻译

学术文献翻译模型,支持多种主流文档格式。

立即体验