Suppr超能文献

油棕花的比较转录组分析揭示了一种含有 EAR 基序的 R2R3-MYB,它调节苯丙烷生物合成。

Comparative transcriptome analysis of oil palm flowers reveals an EAR-motif-containing R2R3-MYB that modulates phenylpropene biosynthesis.

机构信息

Temasek Life Sciences Laboratory, National University of Singapore, Singapore, 117604, Singapore.

Present Address: Department of Molecular Ecology, Max Planck Institute for Chemical Ecology, 07745, Jena, Germany.

出版信息

BMC Plant Biol. 2017 Nov 23;17(1):219. doi: 10.1186/s12870-017-1174-4.

Abstract

BACKGROUND

Oil palm is the most productive oil crop and the efficiency of pollination has a direct impact on the yield of oil. Pollination by wind can occur but maximal pollination is mediated by the weevil E. kamerunicus. These weevils complete their life cycle by feeding on male flowers. Attraction of weevils to oil palm flowers is due to the emission of methylchavicol by both male and female flowers. In search for male flowers, the weevils visit female flowers by accident due to methylchavicol fragrance and deposit pollen. Given the importance of methylchavicol emission on pollination, we performed comparative transcriptome analysis of oil palm flowers and leaves to identify candidate genes involved in methylchavicol production in flowers.

RESULTS

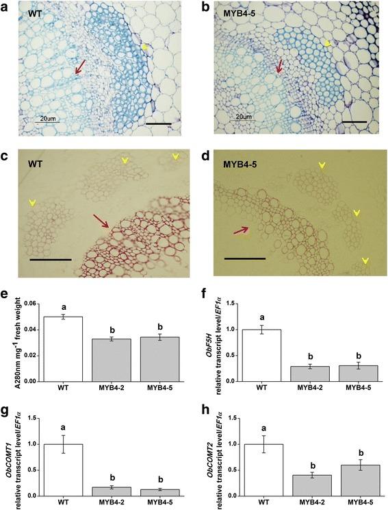
RNA sequencing (RNA-Seq) of male open flowers, female open flowers and leaves was performed using Illumina HiSeq 2000 platform. Analysis of the transcriptome data revealed that the transcripts of methylchavicol biosynthesis genes were strongly up-regulated whereas transcripts encoding genes involved in lignin production such as, caffeic acid O-methyltransferase (COMT) and Ferulate-5-hydroxylase (F5H) were found to be suppressed in oil palm flowers. Among the transcripts encoding transcription factors, an EAR-motif-containing R2R3-MYB transcription factor (EgMYB4) was found to be enriched in oil palm flowers. We determined that EgMYB4 can suppress the expression of a monolignol pathway gene, EgCOMT, in vivo by binding to the AC elements present in the promoter region. EgMYB4 was further functionally characterized in sweet basil which also produces phenylpropenes like oil palm. Transgenic sweet basil plants showed significant reduction in lignin content but produced more phenylpropenes.

CONCLUSIONS

Our results suggest that EgMYB4 possibly restrains lignin biosynthesis in oil palm flowers thus allowing enhanced carbon flux into the phenylpropene pathway. This study augments our understanding of the diverse roles that EAR-motif-containing MYBs play to fine tune the metabolic flux along the various branches of core phenylpropanoid pathway. This will aid in metabolic engineering of plant aromatic compounds.

摘要

背景

油棕是最具生产力的油料作物,授粉效率直接影响油的产量。风媒授粉可以发生,但最大的授粉是由象甲科的 E. kamerunicus 介导的。这些象甲以雄花为食完成其生命周期。象甲对油棕花的吸引力是由于雄花和雌花都释放出甲基丁香酚。在寻找雄花的过程中,象甲由于甲基丁香酚的香味而偶然访问雌花,并在此过程中沉积花粉。鉴于甲基丁香酚在授粉中的重要性,我们对油棕花和叶进行了比较转录组分析,以鉴定参与花中甲基丁香酚产生的候选基因。

结果

使用 Illumina HiSeq 2000 平台对雄性开放花、雌性开放花和叶进行了 RNA 测序(RNA-Seq)。转录组数据分析表明,甲基丁香酚生物合成基因的转录物强烈上调,而木质素合成相关基因的转录物,如咖啡酸-O-甲基转移酶(COMT)和阿魏酸-5-羟化酶(F5H),在油棕花中被抑制。在编码转录因子的转录物中,发现一个含有 EAR 基序的 R2R3-MYB 转录因子(EgMYB4)在油棕花中富集。我们确定 EgMYB4 可以通过结合启动子区域中的 AC 元件来抑制木质素途径基因 EgCOMT 的表达。EgMYB4 进一步在甜罗勒中进行了功能表征,甜罗勒也像油棕一样产生苯丙素。转基因甜罗勒植物的木质素含量显著降低,但产生了更多的苯丙素。

结论

我们的结果表明,EgMYB4 可能在油棕花中抑制木质素生物合成,从而允许更多的碳通量进入苯丙素途径。这项研究增加了我们对含有 EAR 基序的 MYB 发挥多种作用的理解,以微调核心苯丙素途径的各个分支的代谢通量。这将有助于植物芳香化合物的代谢工程。

https://cdn.ncbi.nlm.nih.gov/pmc/blobs/daf5/5701422/9383c0d18cfb/12870_2017_1174_Fig1_HTML.jpg

相似文献

2
Characterization of a sweet basil acyltransferase involved in eugenol biosynthesis.
J Exp Bot. 2020 Jun 22;71(12):3638-3652. doi: 10.1093/jxb/eraa142.
3
(Coleoptera: Curculionoidea): Activity on Oil Palm Flower in Central Kalimantan, Indonesia.
Pak J Biol Sci. 2021 Jan;24(11):1209-1216. doi: 10.3923/pjbs.2021.1209.1216.
6
An investigation of the storage and biosynthesis of phenylpropenes in sweet basil.
Plant Physiol. 2001 Feb;125(2):539-55. doi: 10.1104/pp.125.2.539.
8
Phenylpropanoid biosynthesis in leaves and glandular trichomes of basil (Ocimum basilicum L.).
Methods Mol Biol. 2010;643:263-73. doi: 10.1007/978-1-60761-723-5_18.
9
The monolignol pathway contributes to the biosynthesis of volatile phenylpropenes in flowers.
New Phytol. 2014 Nov;204(3):661-670. doi: 10.1111/nph.12913. Epub 2014 Jul 2.
10
Transcriptome analysis of normal and mantled developing oil palm flower and fruit.
Genomics. 2013 May;101(5):306-12. doi: 10.1016/j.ygeno.2013.02.012. Epub 2013 Mar 5.

引用本文的文献

2
A Chromosome-level Reference Genome of African Oil Palm Provides Insights into Its Divergence and Stress Adaptation.
Genomics Proteomics Bioinformatics. 2023 Jun;21(3):440-454. doi: 10.1016/j.gpb.2022.11.002. Epub 2022 Nov 24.
3
Syzygium aromaticum bud (clove) essential oil is a novel and safe aldose reductase inhibitor: in silico, in vitro, and in vivo evidence.
Hormones (Athens). 2022 Jun;21(2):229-240. doi: 10.1007/s42000-021-00347-6. Epub 2022 Feb 25.
5
MYB Transcription Factor161 Mediates Feedback Regulation of Family Genes for Wood Formation.
Plant Physiol. 2020 Nov;184(3):1389-1406. doi: 10.1104/pp.20.01033. Epub 2020 Sep 17.

本文引用的文献

5
A MYB/ZML Complex Regulates Wound-Induced Lignin Genes in Maize.
Plant Cell. 2015 Nov;27(11):3245-59. doi: 10.1105/tpc.15.00545. Epub 2015 Nov 13.
6
An R2R3-MYB Transcription Factor Regulates Eugenol Production in Ripe Strawberry Fruit Receptacles.
Plant Physiol. 2015 Jun;168(2):598-614. doi: 10.1104/pp.114.252908. Epub 2015 Apr 30.
8
Oil palm natural diversity and the potential for yield improvement.
Front Plant Sci. 2015 Mar 27;6:190. doi: 10.3389/fpls.2015.00190. eCollection 2015.
9
MYB Transcription Factors as Regulators of Phenylpropanoid Metabolism in Plants.
Mol Plant. 2015 May;8(5):689-708. doi: 10.1016/j.molp.2015.03.012. Epub 2015 Apr 1.
10
A consensus linkage map of oil palm and a major QTL for stem height.
Sci Rep. 2015 Feb 4;5:8232. doi: 10.1038/srep08232.

文献AI研究员

20分钟写一篇综述,助力文献阅读效率提升50倍。

立即体验

用中文搜PubMed

大模型驱动的PubMed中文搜索引擎

马上搜索

文档翻译

学术文献翻译模型,支持多种主流文档格式。

立即体验