• 文献检索
  • 文档翻译
  • 深度研究
  • 学术资讯
  • Suppr Zotero 插件Zotero 插件
  • 邀请有礼
  • 套餐&价格
  • 历史记录
应用&插件
Suppr Zotero 插件Zotero 插件浏览器插件Mac 客户端Windows 客户端微信小程序
定价
高级版会员购买积分包购买API积分包
服务
文献检索文档翻译深度研究API 文档MCP 服务
关于我们
关于 Suppr公司介绍联系我们用户协议隐私条款
关注我们

Suppr 超能文献

核心技术专利:CN118964589B侵权必究
粤ICP备2023148730 号-1Suppr @ 2026

文献检索

告别复杂PubMed语法,用中文像聊天一样搜索,搜遍4000万医学文献。AI智能推荐,让科研检索更轻松。

立即免费搜索

文件翻译

保留排版,准确专业,支持PDF/Word/PPT等文件格式,支持 12+语言互译。

免费翻译文档

深度研究

AI帮你快速写综述,25分钟生成高质量综述,智能提取关键信息,辅助科研写作。

立即免费体验

NG2 表达细胞合成维甲酸促进轴突生长的许可环境。

Retinoic acid synthesis by NG2 expressing cells promotes a permissive environment for axonal outgrowth.

机构信息

The Wolfson Centre for Age-Related Diseases, King's College London, Guy's Campus, London SE1 1UL, United Kingdom.

The Wolfson Centre for Age-Related Diseases, King's College London, Guy's Campus, London SE1 1UL, United Kingdom.

出版信息

Neurobiol Dis. 2018 Mar;111:70-79. doi: 10.1016/j.nbd.2017.12.016. Epub 2017 Dec 20.

DOI:10.1016/j.nbd.2017.12.016
PMID:29274429
原文链接:https://pmc.ncbi.nlm.nih.gov/articles/PMC5803510/
Abstract

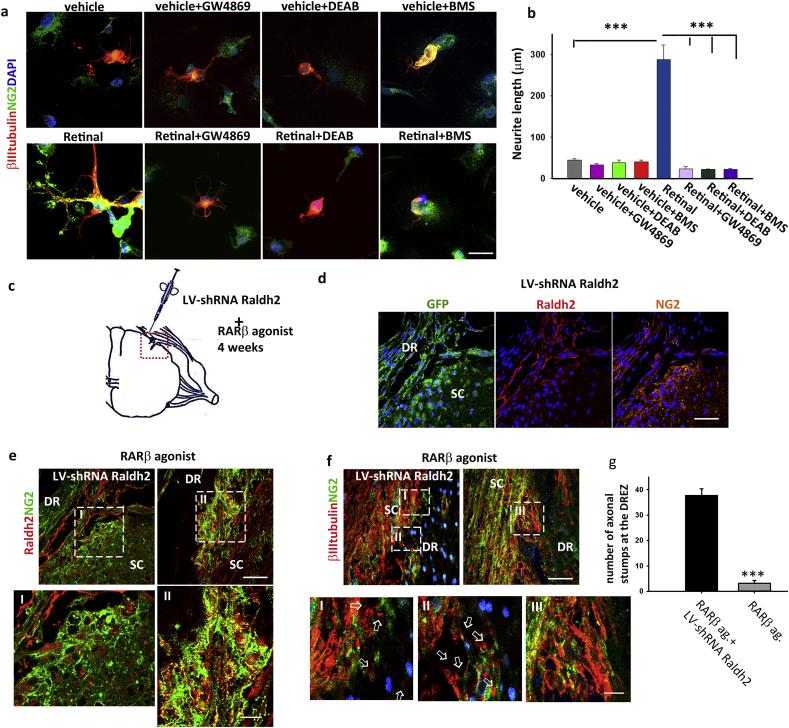
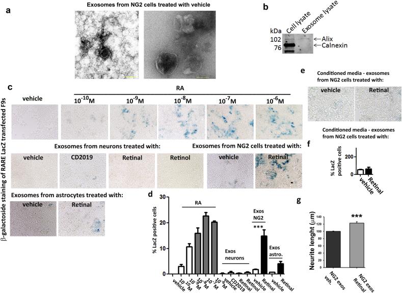
Stimulation of retinoic acid (RA) mediated signalling pathways following neural injury leads to regeneration in the adult nervous system and numerous studies have shown that the specific activation of the retinoic acid receptor β (RARβ) is required for this process. Here we identify a novel mechanism by which neuronal RARβ activation results in the endogenous synthesis of RA which is released in association with exosomes and acts as a positive cue to axonal/neurite outgrowth. Using an established rodent model of RARβ induced axonal regeneration, we show that neuronal RARβ activation upregulates the enzymes involved in RA synthesis in a cell specific manner; alcohol dehydrogenase7 (ADH7) in neurons and aldehyde dehydrogenase 2 (Raldh2) in NG2 expressing cells (NG2+ cells). These release RA in association with exosomes providing a permissive substrate to neurite outgrowth. Conversely, deletion of Raldh2 in the NG2+ cells in our in vivo regeneration model is sufficient to compromise axonal outgrowth. This hitherto unidentified RA paracrine signalling is required for axonal/neurite outgrowth and is initiated by the activation of neuronal RARβ signalling.

摘要

神经损伤后,视黄酸(RA)介导的信号通路的刺激会导致成年神经系统的再生,许多研究表明,RA 受体 β(RARβ)的特异性激活是这一过程所必需的。在这里,我们确定了一种新的机制,即神经元 RARβ 的激活导致内源性 RA 的合成,RA 与外泌体一起释放,并作为轴突/神经突生长的正趋化因子。我们使用 RARβ 诱导的轴突再生的成熟啮齿动物模型表明,神经元 RARβ 的激活以细胞特异性的方式上调 RA 合成相关的酶;在神经元中是醇脱氢酶 7(ADH7),在 NG2 表达细胞(NG2+细胞)中是醛脱氢酶 2(Raldh2)。这些酶与外泌体一起释放 RA,为神经突生长提供了一个许可的基质。相反,在我们的体内再生模型中,NG2+细胞中 Raldh2 的缺失足以损害轴突的生长。这种迄今为止尚未被识别的 RA 旁分泌信号对于轴突/神经突的生长是必需的,并且是由神经元 RARβ 信号的激活所引发的。

https://cdn.ncbi.nlm.nih.gov/pmc/blobs/e9b6/5803510/cd87a3ca1bcf/gr6.jpg
https://cdn.ncbi.nlm.nih.gov/pmc/blobs/e9b6/5803510/a20e2bc2b2f6/gr1.jpg
https://cdn.ncbi.nlm.nih.gov/pmc/blobs/e9b6/5803510/5b8cecf7d614/gr2.jpg
https://cdn.ncbi.nlm.nih.gov/pmc/blobs/e9b6/5803510/21f851a2b75e/gr3.jpg
https://cdn.ncbi.nlm.nih.gov/pmc/blobs/e9b6/5803510/947839d85b21/gr4.jpg
https://cdn.ncbi.nlm.nih.gov/pmc/blobs/e9b6/5803510/fc4a72769f75/gr5.jpg
https://cdn.ncbi.nlm.nih.gov/pmc/blobs/e9b6/5803510/cd87a3ca1bcf/gr6.jpg
https://cdn.ncbi.nlm.nih.gov/pmc/blobs/e9b6/5803510/a20e2bc2b2f6/gr1.jpg
https://cdn.ncbi.nlm.nih.gov/pmc/blobs/e9b6/5803510/5b8cecf7d614/gr2.jpg
https://cdn.ncbi.nlm.nih.gov/pmc/blobs/e9b6/5803510/21f851a2b75e/gr3.jpg
https://cdn.ncbi.nlm.nih.gov/pmc/blobs/e9b6/5803510/947839d85b21/gr4.jpg
https://cdn.ncbi.nlm.nih.gov/pmc/blobs/e9b6/5803510/fc4a72769f75/gr5.jpg
https://cdn.ncbi.nlm.nih.gov/pmc/blobs/e9b6/5803510/cd87a3ca1bcf/gr6.jpg

相似文献

1
Retinoic acid synthesis by NG2 expressing cells promotes a permissive environment for axonal outgrowth.NG2 表达细胞合成维甲酸促进轴突生长的许可环境。
Neurobiol Dis. 2018 Mar;111:70-79. doi: 10.1016/j.nbd.2017.12.016. Epub 2017 Dec 20.
2
Regulation of Myelination by Exosome Associated Retinoic Acid Release from NG2-Positive Cells.外泌体相关维甲酸从 NG2 阳性细胞释放调控髓鞘形成。
J Neurosci. 2019 Apr 17;39(16):3013-3027. doi: 10.1523/JNEUROSCI.2922-18.2019. Epub 2019 Feb 13.
3
Characterization of retinaldehyde dehydrogenase-2 induction in NG2-positive glia after spinal cord contusion injury.脊髓挫伤损伤后NG2阳性神经胶质细胞中视黄醛脱氢酶-2诱导的特征分析。
Int J Dev Neurosci. 2007 Feb;25(1):7-16. doi: 10.1016/j.ijdevneu.2006.11.006. Epub 2007 Jan 18.
4
Neuronal RARβ Signaling Modulates PTEN Activity Directly in Neurons and via Exosome Transfer in Astrocytes to Prevent Glial Scar Formation and Induce Spinal Cord Regeneration.神经元视黄酸受体β信号传导直接在神经元中调节PTEN活性,并通过星形胶质细胞中的外泌体转移来防止胶质瘢痕形成并诱导脊髓再生。
J Neurosci. 2015 Nov 25;35(47):15731-45. doi: 10.1523/JNEUROSCI.1339-15.2015.
5
Retinoic acid synthesis by a population of NG2-positive cells in the injured spinal cord.损伤脊髓中一群NG2阳性细胞的视黄酸合成。
Eur J Neurosci. 2005 Mar;21(6):1555-68. doi: 10.1111/j.1460-9568.2005.03928.x.
6
Involvement of retinoic acid signaling in goldfish optic nerve regeneration.视黄酸信号通路在金鱼视神经再生中的作用
Neurochem Int. 2009 Mar-Apr;54(3-4):229-36. doi: 10.1016/j.neuint.2008.11.007. Epub 2008 Dec 9.
7
Retinoic acid-dependent attraction of adult spinal cord axons towards regenerating newt limb blastemas in vitro.视黄酸依赖性地引导成年脊髓轴突在体外向再生蝾螈肢体芽基生长。
Dev Biol. 2005 May 1;281(1):112-20. doi: 10.1016/j.ydbio.2005.02.019.
8
Adult NG2+ cells are permissive to neurite outgrowth and stabilize sensory axons during macrophage-induced axonal dieback after spinal cord injury.成年 NG2+ 细胞允许轴突生长,并在脊髓损伤后巨噬细胞诱导的轴突退变过程中稳定感觉轴突。
J Neurosci. 2010 Jan 6;30(1):255-65. doi: 10.1523/JNEUROSCI.3705-09.2010.
9
Retinoic acid receptor beta2 and neurite outgrowth in the adult mouse spinal cord in vitro.视黄酸受体β2与成年小鼠脊髓体外神经突生长
J Cell Sci. 2002 Oct 1;115(Pt 19):3779-86. doi: 10.1242/jcs.00046.
10
Effect of Exosomes from Rat Adipose-Derived Mesenchymal Stem Cells on Neurite Outgrowth and Sciatic Nerve Regeneration After Crush Injury.脂肪间充质干细胞来源的外泌体对挤压伤后轴突生长和坐骨神经再生的影响。
Mol Neurobiol. 2019 Mar;56(3):1812-1824. doi: 10.1007/s12035-018-1172-z. Epub 2018 Jun 21.

引用本文的文献

1
Cingulate retinoic acid signaling regulates neuropathic pain and comorbid anxiodepression via extracellular matrix homeostasis.扣带回视黄酸信号通过细胞外基质稳态调节神经性疼痛和共病性焦虑抑郁。
J Clin Invest. 2025 Jul 1;135(17). doi: 10.1172/JCI190539. eCollection 2025 Sep 2.
2
Intrinsic retinoic acid synthesis is required for oligodendrocyte progenitor expansion during CNS remyelination.在中枢神经系统再髓鞘化过程中,少突胶质细胞祖细胞的扩增需要内源性视黄酸的合成。
Front Cell Neurosci. 2025 Feb 24;19:1550139. doi: 10.3389/fncel.2025.1550139. eCollection 2025.
3
Exosomes: new targets for understanding axon guidance in the developing central nervous system.

本文引用的文献

1
High-resolution proteomic and lipidomic analysis of exosomes and microvesicles from different cell sources.来自不同细胞来源的外泌体和微囊泡的高分辨率蛋白质组学和脂质组学分析。
J Extracell Vesicles. 2016 Nov 17;5:32570. doi: 10.3402/jev.v5.32570. eCollection 2016.
2
Techniques used for the isolation and characterization of extracellular vesicles: results of a worldwide survey.用于细胞外囊泡分离和表征的技术:一项全球调查结果
J Extracell Vesicles. 2016 Oct 31;5:32945. doi: 10.3402/jev.v5.32945. eCollection 2016.
3
Astrocyte scar formation aids central nervous system axon regeneration.
外泌体:理解发育中的中枢神经系统轴突导向的新靶点。
Front Cell Dev Biol. 2025 Jan 9;12:1510862. doi: 10.3389/fcell.2024.1510862. eCollection 2024.
4
Synergic effects of core-shell nanospheres and magnetic field for sciatic nerve regeneration in decellularized artery conduits with Schwann cells.核壳纳米球与磁场对含有雪旺细胞的去细胞动脉导管中坐骨神经再生的协同作用。
J Nanobiotechnology. 2024 Dec 19;22(1):776. doi: 10.1186/s12951-024-03048-5.
5
Non-canonical retinoid signaling in neural development, regeneration and synaptic function.非经典类视黄醇信号在神经发育、再生及突触功能中的作用
Front Mol Neurosci. 2024 Mar 7;17:1371135. doi: 10.3389/fnmol.2024.1371135. eCollection 2024.
6
Phase 1 safety, tolerability, pharmacokinetics and pharmacodynamic results of KCL-286, a novel retinoic acid receptor-β agonist for treatment of spinal cord injury, in male healthy participants.一项评估新型维甲酸受体-β激动剂 KCL-286 治疗男性健康参与者脊髓损伤的安全性、耐受性、药代动力学和药效学的 1 期研究结果。
Br J Clin Pharmacol. 2023 Dec;89(12):3573-3583. doi: 10.1111/bcp.15854. Epub 2023 Aug 9.
7
Effect of vitamin A on recovery from the acute phase of multiple sclerosis-related optic neuritis, double-blind, randomized, placebo-controlled trial.维生素A对多发性硬化症相关视神经炎急性期恢复的影响,双盲、随机、安慰剂对照试验。
Caspian J Intern Med. 2023 Winter;14(1):23-30. doi: 10.22088/cjim.14.1.23.
8
Exosomes-based therapy of stroke, an emerging approach toward recovery.基于外泌体的中风治疗:一种新的恢复方法。
Cell Commun Signal. 2022 Jul 22;20(1):110. doi: 10.1186/s12964-022-00919-y.
9
Alisol B Alleviates Hepatocyte Lipid Accumulation and Lipotoxicity via Regulating RARα-PPARγ-CD36 Cascade and Attenuates Non-Alcoholic Steatohepatitis in Mice.冬凌草甲素通过调节 RARα-PPARγ-CD36 级联减轻肝细胞脂质积累和脂毒性,并减轻小鼠非酒精性脂肪性肝炎。
Nutrients. 2022 Jun 10;14(12):2411. doi: 10.3390/nu14122411.
10
Potential of different cells-derived exosomal microRNA cargos for treating spinal cord injury.不同细胞来源的外泌体微小RNA货物用于治疗脊髓损伤的潜力
J Orthop Translat. 2021 Oct 25;31:33-40. doi: 10.1016/j.jot.2021.09.008. eCollection 2021 Nov.
星形胶质细胞瘢痕形成有助于中枢神经系统轴突再生。
Nature. 2016 Apr 14;532(7598):195-200. doi: 10.1038/nature17623. Epub 2016 Mar 30.
4
Sensory regeneration in dorsal root avulsion.背根撕脱后的感觉再生
Neural Regen Res. 2015 Nov;10(11):1739-40. doi: 10.4103/1673-5374.170296.
5
Neuronal RARβ Signaling Modulates PTEN Activity Directly in Neurons and via Exosome Transfer in Astrocytes to Prevent Glial Scar Formation and Induce Spinal Cord Regeneration.神经元视黄酸受体β信号传导直接在神经元中调节PTEN活性,并通过星形胶质细胞中的外泌体转移来防止胶质瘢痕形成并诱导脊髓再生。
J Neurosci. 2015 Nov 25;35(47):15731-45. doi: 10.1523/JNEUROSCI.1339-15.2015.
6
NG2+ progenitors derived from embryonic stem cells penetrate glial scar and promote axonal outgrowth into white matter after spinal cord injury.源自胚胎干细胞的NG2+祖细胞可穿透胶质瘢痕,并在脊髓损伤后促进轴突向白质生长。
Stem Cells Transl Med. 2015 Apr;4(4):401-11. doi: 10.5966/sctm.2014-0107. Epub 2015 Feb 23.
7
Entrapment via synaptic-like connections between NG2 proteoglycan+ cells and dystrophic axons in the lesion plays a role in regeneration failure after spinal cord injury.损伤处神经胶质细胞2蛋白聚糖阳性(NG2 proteoglycan+)细胞与营养不良轴突之间通过类突触连接形成的卡压在脊髓损伤后的再生失败中起作用。
J Neurosci. 2014 Dec 3;34(49):16369-84. doi: 10.1523/JNEUROSCI.1309-14.2014.
8
Functional regeneration beyond the glial scar.超越神经胶质瘢痕的功能再生。
Exp Neurol. 2014 Mar;253:197-207. doi: 10.1016/j.expneurol.2013.12.024. Epub 2014 Jan 11.
9
Requirement of retinoic acid receptor β for genipin derivative-induced optic nerve regeneration in adult rat retina.视黄酸受体 β 对于京尼平衍生物诱导成年大鼠视网膜神经再生的需求。
PLoS One. 2013 Aug 6;8(8):e71252. doi: 10.1371/journal.pone.0071252. Print 2013.
10
Amyloid β inhibits retinoic acid synthesis exacerbating Alzheimer disease pathology which can be attenuated by an retinoic acid receptor α agonist.淀粉样蛋白β抑制维 A 酸合成,加重阿尔茨海默病病理,维 A 酸受体α激动剂可减轻这种病理。
Eur J Neurosci. 2013 Apr;37(7):1182-92. doi: 10.1111/ejn.12142. Epub 2013 Feb 4.