• 文献检索
  • 文档翻译
  • 深度研究
  • 学术资讯
  • Suppr Zotero 插件Zotero 插件
  • 邀请有礼
  • 套餐&价格
  • 历史记录
应用&插件
Suppr Zotero 插件Zotero 插件浏览器插件Mac 客户端Windows 客户端微信小程序
定价
高级版会员购买积分包购买API积分包
服务
文献检索文档翻译深度研究API 文档MCP 服务
关于我们
关于 Suppr公司介绍联系我们用户协议隐私条款
关注我们

Suppr 超能文献

核心技术专利:CN118964589B侵权必究
粤ICP备2023148730 号-1Suppr @ 2026

文献检索

告别复杂PubMed语法,用中文像聊天一样搜索,搜遍4000万医学文献。AI智能推荐,让科研检索更轻松。

立即免费搜索

文件翻译

保留排版,准确专业,支持PDF/Word/PPT等文件格式,支持 12+语言互译。

免费翻译文档

深度研究

AI帮你快速写综述,25分钟生成高质量综述,智能提取关键信息,辅助科研写作。

立即免费体验

生物钟控制脓毒症中的免疫检查点途径。

The Circadian Clock Controls Immune Checkpoint Pathway in Sepsis.

机构信息

The Third Affiliated Hospital, Center for DAMP Biology, Key Laboratory for Major Obstetric Diseases of Guangdong Province, Key Laboratory of Protein Modification and Degradation of Guangdong Higher Education Institutes, School of Basic Medical Sciences, Guangzhou Medical University, Guangzhou, Guangdong 510510, China; Department of Pediatrics, Xiangya Hospital, Central South University, Changsha, Hunan 410008, China.

The Third Affiliated Hospital, Center for DAMP Biology, Key Laboratory for Major Obstetric Diseases of Guangdong Province, Key Laboratory of Protein Modification and Degradation of Guangdong Higher Education Institutes, School of Basic Medical Sciences, Guangzhou Medical University, Guangzhou, Guangdong 510510, China.

出版信息

Cell Rep. 2018 Jul 10;24(2):366-378. doi: 10.1016/j.celrep.2018.06.026.

DOI:10.1016/j.celrep.2018.06.026
PMID:29996098
原文链接:
https://pmc.ncbi.nlm.nih.gov/articles/PMC6094382/
Abstract

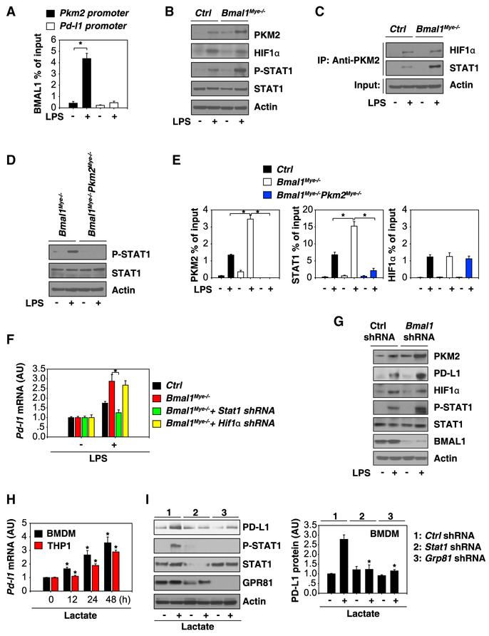
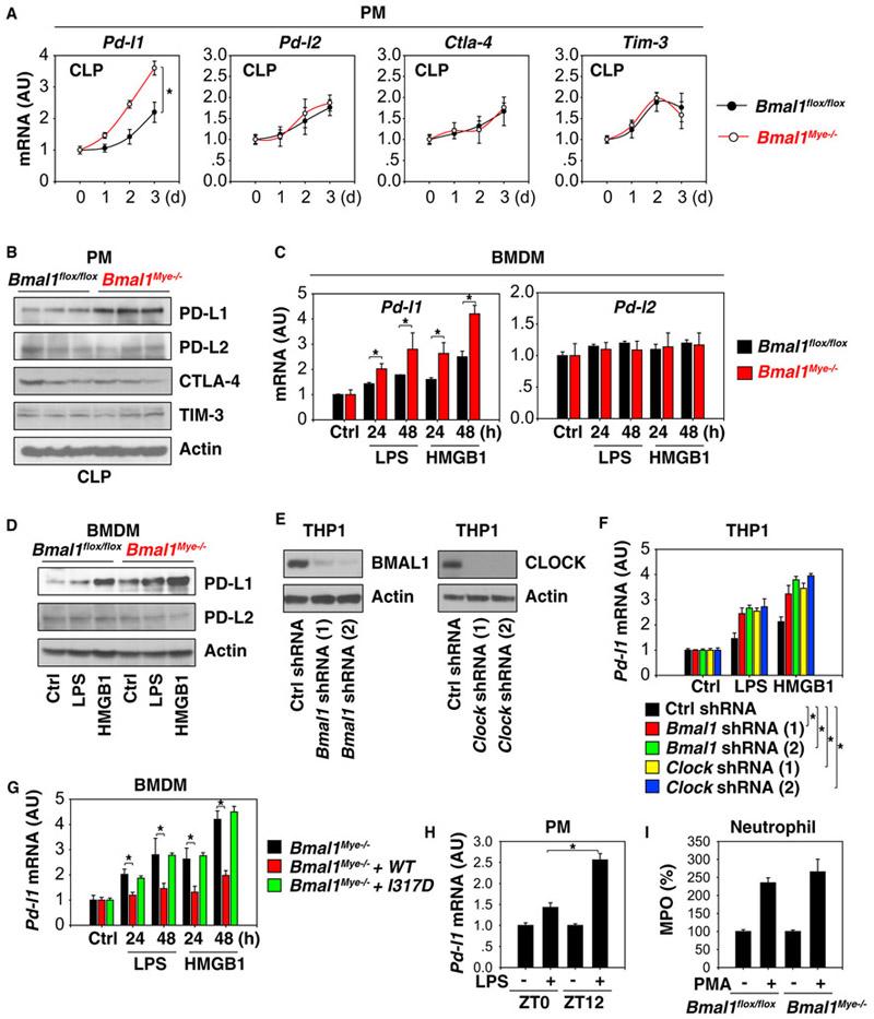
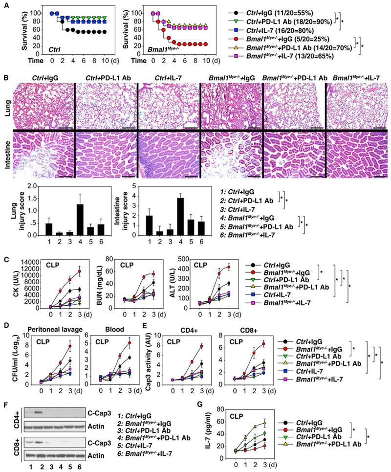
Sepsis and septic shock are associated with life-threatening organ dysfunction caused by an impaired host response to infections. Although circadian clock disturbance impairs the early inflammatory response, its impact on post-septic immunosuppression remains poorly elucidated. Here, we show that Bmal1, a core circadian clock gene, plays a role in the regulation of host immune responses in experimental sepsis. Mechanistically, Bmal1 deficiency in macrophages increases PKM2 expression and lactate production, which is required for expression of the immune checkpoint protein PD-L1 in a STAT1-dependent manner. Consequently, targeted ablation of Pkm2 in myeloid cells or administration of anti-PD-L1-neutralizing antibody or supplementation with recombinant interleukin-7 (IL-7) facilitates microbial clearance, inhibits T cell apoptosis, reduces multiple organ dysfunction, and reduces septic death in Bmal1-deficient mice. Collectively, these findings suggest that the circadian clock controls the immune checkpoint pathway in macrophages and therefore represents a potential therapeutic target for lethal infection.

摘要

脓毒症和感染性休克与宿主对感染的反应受损导致危及生命的器官功能障碍有关。虽然昼夜节律紊乱会损害早期炎症反应,但它对感染后免疫抑制的影响仍不清楚。在这里,我们表明,核心生物钟基因 Bmal1 在实验性脓毒症中宿主免疫反应的调节中发挥作用。从机制上讲,巨噬细胞中 Bmal1 的缺失会增加 PKM2 的表达和乳酸的产生,这对于 PD-L1 免疫检查点蛋白以 STAT1 依赖的方式表达是必需的。因此,靶向敲除髓样细胞中的 Pkm2 或给予抗 PD-L1 中和抗体或补充重组白细胞介素 7 (IL-7) 有助于清除微生物、抑制 T 细胞凋亡、减少多器官功能障碍,并降低 Bmal1 缺陷型小鼠的感染性休克死亡率。总的来说,这些发现表明昼夜节律控制巨噬细胞中的免疫检查点途径,因此代表了治疗致命感染的潜在治疗靶点。

https://cdn.ncbi.nlm.nih.gov/pmc/blobs/1763/6094382/5ec2c2e627ef/nihms-1500938-f0006.jpg
https://cdn.ncbi.nlm.nih.gov/pmc/blobs/1763/6094382/dab1db29c432/nihms-1500938-f0002.jpg
https://cdn.ncbi.nlm.nih.gov/pmc/blobs/1763/6094382/8e465a2cc126/nihms-1500938-f0003.jpg
https://cdn.ncbi.nlm.nih.gov/pmc/blobs/1763/6094382/3a800befa981/nihms-1500938-f0004.jpg
https://cdn.ncbi.nlm.nih.gov/pmc/blobs/1763/6094382/bfd481d4c2bb/nihms-1500938-f0005.jpg
https://cdn.ncbi.nlm.nih.gov/pmc/blobs/1763/6094382/5ec2c2e627ef/nihms-1500938-f0006.jpg
https://cdn.ncbi.nlm.nih.gov/pmc/blobs/1763/6094382/dab1db29c432/nihms-1500938-f0002.jpg
https://cdn.ncbi.nlm.nih.gov/pmc/blobs/1763/6094382/8e465a2cc126/nihms-1500938-f0003.jpg
https://cdn.ncbi.nlm.nih.gov/pmc/blobs/1763/6094382/3a800befa981/nihms-1500938-f0004.jpg
https://cdn.ncbi.nlm.nih.gov/pmc/blobs/1763/6094382/bfd481d4c2bb/nihms-1500938-f0005.jpg
https://cdn.ncbi.nlm.nih.gov/pmc/blobs/1763/6094382/5ec2c2e627ef/nihms-1500938-f0006.jpg

相似文献

1
The Circadian Clock Controls Immune Checkpoint Pathway in Sepsis.生物钟控制脓毒症中的免疫检查点途径。
Cell Rep. 2018 Jul 10;24(2):366-378. doi: 10.1016/j.celrep.2018.06.026.
2
BMAL1 plays a crucial role in immune homeostasis during sepsis-induced acute lung injury.BMAL1 在脓毒症诱导的急性肺损伤期间的免疫稳态中发挥着关键作用。
Biochem Pharmacol. 2024 Aug;226:116379. doi: 10.1016/j.bcp.2024.116379. Epub 2024 Jun 21.
3
BMAL2 promotes eCIRP-induced macrophage endotoxin tolerance.BMAL2 促进 eCIRP 诱导的巨噬细胞内毒素耐受。
Front Immunol. 2024 Jun 13;15:1426682. doi: 10.3389/fimmu.2024.1426682. eCollection 2024.
4
The Circadian Clock Protein BMAL1 Acts as a Metabolic Sensor In Macrophages to Control the Production of Pro IL-1β.生物钟蛋白 BMAL1 作为巨噬细胞中的代谢传感器,控制 pro-IL-1β 的产生。
Front Immunol. 2021 Nov 9;12:700431. doi: 10.3389/fimmu.2021.700431. eCollection 2021.
5
AMPK regulates immunometabolism in sepsis.AMPK 调节脓毒症中的免疫代谢。
Brain Behav Immun. 2018 Aug;72:89-100. doi: 10.1016/j.bbi.2017.11.003. Epub 2017 Nov 3.
6
Circadian Clock Disruption Suppresses PDL1 Intraepithelial B Cells in Experimental Colitis and Colitis-Associated Colorectal Cancer.昼夜节律钟紊乱抑制实验性结肠炎和结肠炎相关结直肠癌中的 PDL1 上皮内 B 细胞。
Cell Mol Gastroenterol Hepatol. 2021;12(1):251-276. doi: 10.1016/j.jcmgh.2021.02.008. Epub 2021 Feb 27.
7
The core clock gene, Bmal1, and its downstream target, the SNARE regulatory protein secretagogin, are necessary for circadian secretion of glucagon-like peptide-1.核心时钟基因 Bmal1 及其下游靶标 SNARE 调节蛋白分泌素对于胰高血糖素样肽-1 的昼夜分泌是必需的。
Mol Metab. 2020 Jan;31:124-137. doi: 10.1016/j.molmet.2019.11.004. Epub 2019 Nov 21.
8
The hepatic circadian clock regulates the choline kinase α gene through the BMAL1-REV-ERBα axis.肝脏生物钟通过BMAL1-REV-ERBα轴调节胆碱激酶α基因。
Chronobiol Int. 2015;32(6):774-84. doi: 10.3109/07420528.2015.1046601. Epub 2015 Jun 30.
9
Bmal1 integrates mitochondrial metabolism and macrophage activation.Bmal1 整合了线粒体代谢和巨噬细胞激活。
Elife. 2020 May 12;9:e54090. doi: 10.7554/eLife.54090.
10
Identification of B7-H1 as a novel mediator of the innate immune/proinflammatory response as well as a possible myeloid cell prognostic biomarker in sepsis.鉴定 B7-H1 作为先天免疫/促炎反应的新型介质以及脓毒症中可能的髓样细胞预后生物标志物。
J Immunol. 2014 Feb 1;192(3):1091-9. doi: 10.4049/jimmunol.1302252. Epub 2013 Dec 30.

引用本文的文献

1
The β-adrenergic receptor () entrains circadian gene oscillation and CD8 T cell differentiation in response to virus infection.β-肾上腺素能受体()响应病毒感染,调节昼夜节律基因振荡和CD8 T细胞分化。
Sci Adv. 2025 Aug;11(31):eady2643. doi: 10.1126/sciadv.ady2643. Epub 2025 Jul 30.
2
Macrophage clock of pregnancy: circadian and metabolic control of decidual macrophage.妊娠中的巨噬细胞时钟:蜕膜巨噬细胞的昼夜节律与代谢调控
Semin Immunopathol. 2025 Jul 18;47(1):30. doi: 10.1007/s00281-025-01057-6.
3
Heat stress affects expression levels of circadian clock gene Bmal1 and cyclins in rat thoracic aortic endothelial cells.

本文引用的文献

1
JTC801 Induces pH-dependent Death Specifically in Cancer Cells and Slows Growth of Tumors in Mice.JTC801 诱导依赖 pH 值的细胞死亡,特异性杀伤癌细胞,并减缓小鼠肿瘤生长。
Gastroenterology. 2018 Apr;154(5):1480-1493. doi: 10.1053/j.gastro.2017.12.004. Epub 2017 Dec 14.
2
Loss of the molecular clock in myeloid cells exacerbates T cell-mediated CNS autoimmune disease.髓系细胞中分子钟的丧失会加剧 T 细胞介导的中枢神经系统自身免疫性疾病。
Nat Commun. 2017 Dec 12;8(1):1923. doi: 10.1038/s41467-017-02111-0.
3
AMPK regulates immunometabolism in sepsis.
热应激影响大鼠胸主动脉内皮细胞中昼夜节律钟基因Bmal1和细胞周期蛋白的表达水平。
Nan Fang Yi Ke Da Xue Xue Bao. 2025 Jul 20;45(7):1353-1362. doi: 10.12122/j.issn.1673-4254.2025.07.01.
4
Exploring ENPP5 as a diagnostic biomarker for sepsis: a comprehensive bioinformatics analysis.探索ENPP5作为脓毒症的诊断生物标志物:一项全面的生物信息学分析
BMC Infect Dis. 2025 Jul 1;25(1):831. doi: 10.1186/s12879-025-11152-6.
5
A neuroimmune pathway drives bacterial infection.一种神经免疫途径驱动细菌感染。
Sci Adv. 2025 May 2;11(18):eadr2226. doi: 10.1126/sciadv.adr2226.
6
Circadian immune system in solid organ transplantation: a review article.实体器官移植中的昼夜节律免疫系统:一篇综述文章。
Front Immunol. 2025 Mar 3;16:1556057. doi: 10.3389/fimmu.2025.1556057. eCollection 2025.
7
Unveiling the novel role of circadian rhythms in sepsis and septic shock: unexplored implications for chronotherapy.揭示昼夜节律在脓毒症和感染性休克中的新作用:对时间治疗学的未探索影响。
Front Endocrinol (Lausanne). 2025 Feb 4;16:1508848. doi: 10.3389/fendo.2025.1508848. eCollection 2025.
8
Circadian metabolism regulates the macrophage inflammatory response.昼夜节律代谢调节巨噬细胞炎症反应。
Life Metab. 2022 Dec 9;1(3):224-233. doi: 10.1093/lifemeta/loac037. eCollection 2022 Dec.
9
Circadian metabolic adaptations to infections.对感染的昼夜节律性代谢适应。
Philos Trans R Soc Lond B Biol Sci. 2025 Jan 23;380(1918):20230473. doi: 10.1098/rstb.2023.0473.
10
Basic helix-loop-helix ARNT like 1 regulates the function of immune cells and participates in the development of immune-related diseases.碱性螺旋-环-螺旋ARNT样蛋白1调节免疫细胞的功能并参与免疫相关疾病的发生发展。
Burns Trauma. 2025 Jan 18;13:tkae075. doi: 10.1093/burnst/tkae075. eCollection 2025.
AMPK 调节脓毒症中的免疫代谢。
Brain Behav Immun. 2018 Aug;72:89-100. doi: 10.1016/j.bbi.2017.11.003. Epub 2017 Nov 3.
4
Pyruvate Kinase M2 Is Required for the Expression of the Immune Checkpoint PD-L1 in Immune Cells and Tumors.丙酮酸激酶M2是免疫细胞和肿瘤中免疫检查点PD-L1表达所必需的。
Front Immunol. 2017 Oct 13;8:1300. doi: 10.3389/fimmu.2017.01300. eCollection 2017.
5
The Tumor Suppressor p53 Limits Ferroptosis by Blocking DPP4 Activity.抑癌基因 p53 通过抑制 DPP4 活性限制铁死亡。
Cell Rep. 2017 Aug 15;20(7):1692-1704. doi: 10.1016/j.celrep.2017.07.055.
6
Bmal1 regulates inflammatory responses in macrophages by modulating enhancer RNA transcription.Bmal1 通过调节增强子 RNA 转录来调节巨噬细胞的炎症反应。
Sci Rep. 2017 Aug 1;7(1):7086. doi: 10.1038/s41598-017-07100-3.
7
IL-7 Restores T Lymphocyte Immunometabolic Failure in Septic Shock Patients through mTOR Activation.白细胞介素-7通过激活雷帕霉素靶蛋白(mTOR)恢复脓毒症休克患者的T淋巴细胞免疫代谢功能障碍。
J Immunol. 2017 Sep 1;199(5):1606-1615. doi: 10.4049/jimmunol.1700127. Epub 2017 Jul 19.
8
Recognizing Sepsis as a Global Health Priority - A WHO Resolution.将脓毒症确认为全球卫生重点——一项世界卫生组织决议
N Engl J Med. 2017 Aug 3;377(5):414-417. doi: 10.1056/NEJMp1707170. Epub 2017 Jun 28.
9
The immunopathology of sepsis and potential therapeutic targets.脓毒症的免疫病理学及潜在治疗靶点
Nat Rev Immunol. 2017 Jul;17(7):407-420. doi: 10.1038/nri.2017.36. Epub 2017 Apr 24.
10
Intracellular HMGB1 as a novel tumor suppressor of pancreatic cancer.细胞内高迁移率族蛋白B1作为胰腺癌的一种新型肿瘤抑制因子。
Cell Res. 2017 Jul;27(7):916-932. doi: 10.1038/cr.2017.51. Epub 2017 Apr 4.