Dipartimento di Scienze Agrarie, Forestali e Alimentari, Università degli Studi di Torino, Largo Paolo Braccini, 2, 10095 Grugliasco, Italy.
Toxins (Basel). 2018 Sep 4;10(9):357. doi: 10.3390/toxins10090357.
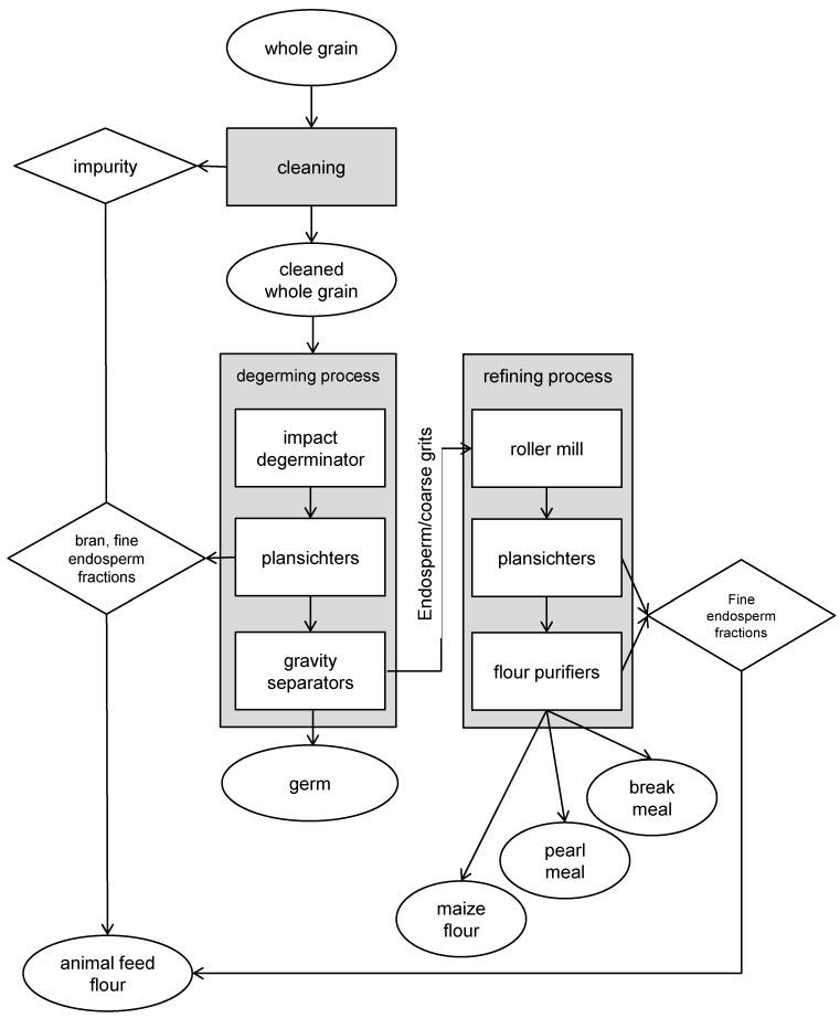
In temperate areas, the main limitation to the use of maize in the food chain is its contamination by B-series fumonisins (FBs) during cultivation. Since the content of this group of mycotoxins may be distributed unevenly after milling, the aim of this study was to compare the distribution of FBs in maize fractions derived from two industrial dry-milling processes, that is, a dry-degermination (DD) system and a tempering-degermination (TD) system. Grain cleaning reduces FBs by about 42%. The germ of the two degermination processes showed a similar FB content of kernel after cleaning. Conversely, an animal feed flour resulted in a FB content that was two times higher than whole grain before cleaning. A significant FB reduction was observed in the milling fractions in both processes, with a higher reduction in the TD system than in the DD one. The average decontamination respect to uncleaned kernels in the DD process was 50%, 83% and 87%, for maize flour, break meal and pearl meal, respectively, while it was 78%, 88% and 94% in the TD process for small, medium and flaking grits, respectively. Among the milling fractions, the flaking grits with the highest particle size resulted in the highest FB reduction.
在温带地区,玉米在食物链中应用的主要限制因素是其在种植过程中被 B 系列伏马菌素(FBs)污染。由于该组霉菌毒素的含量在碾磨后可能分布不均匀,因此本研究旨在比较两种工业干法碾磨工艺(即干法脱胚(DD)系统和调质脱胚(TD)系统)中玉米各部分的 FBs 分布情况。谷物清理可使 FBs 减少约 42%。经过清理后,两种脱胚工艺的胚中均显示出与玉米 kernel 相似的 FB 含量。然而,动物饲料粉的 FB 含量在清理前比 whole grain 高两倍。在这两种工艺中,在所有的碾磨部分都观察到了显著的 FB 减少,TD 系统的减少程度高于 DD 系统。与未清理的 kernel 相比,DD 工艺中玉米面粉、破碎料和珍珠粉的平均去污染率分别为 50%、83%和 87%,而在 TD 工艺中,小、中、片状粗粒的平均去污染率分别为 78%、88%和 94%。在各碾磨部分中,粒径最大的片状粗粒的 FB 减少率最高。