Cell & Developmental Biology, School of Life Sciences, University of Dundee, MSI/WTB3 Complex, Dow Street, Dundee, DD1 5EH, UK.
Nat Commun. 2018 Sep 14;9(1):3745. doi: 10.1038/s41467-018-06276-0.
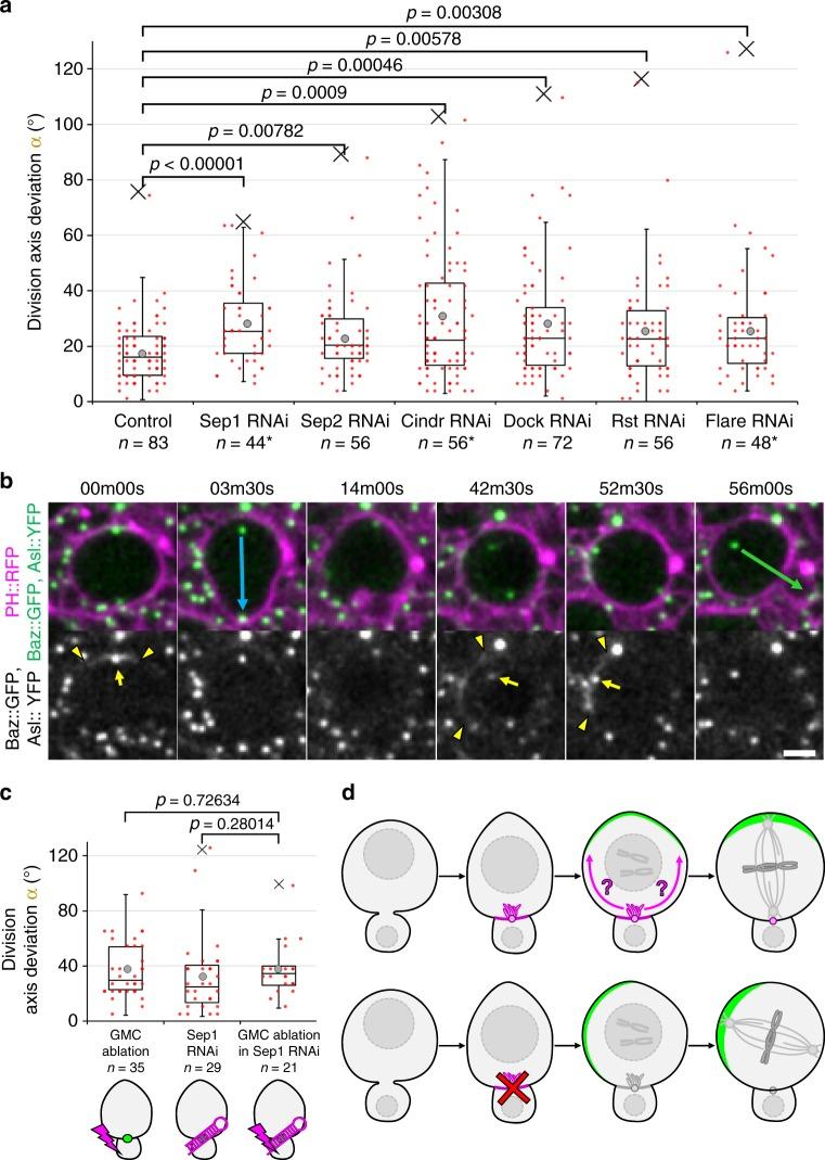
Controlling the orientation of cell division is important in the context of cell fate choices and tissue morphogenesis. However, the mechanisms providing the required positional information remain incompletely understood. Here we use stem cells of the Drosophila larval brain that stably maintain their axis of polarity and division between cell cycles to identify cues that orient cell division. Using live cell imaging of cultured brains, laser ablation and genetics, we reveal that division axis maintenance relies on their last-born daughter cell. We propose that, in addition to known intrinsic cues, stem cells in the developing fly brain are polarized by an extrinsic signal. We further find that division axis maintenance allows neuroblasts to maximize their contact area with glial cells known to provide protective and proliferative signals to neuroblasts.
控制细胞分裂的方向对于细胞命运选择和组织形态发生非常重要。然而,提供所需位置信息的机制仍不完全清楚。在这里,我们使用果蝇幼虫大脑的干细胞,这些干细胞在细胞周期之间稳定地维持其极性和分裂的轴,以确定定向细胞分裂的线索。通过对培养大脑进行活细胞成像、激光消融和遗传学研究,我们揭示了分裂轴的维持依赖于它们最近出生的子细胞。我们提出,除了已知的内在线索外,发育中的果蝇大脑中的干细胞还受到外在信号的极化。我们进一步发现,分裂轴的维持使神经母细胞能够最大限度地扩大其与胶质细胞的接触面积,已知胶质细胞向神经母细胞提供保护和增殖信号。