Suppr超能文献

采用 茎皮生物合成氧化锌纳米粒子,并评价其对人乳腺癌细胞系的抗菌、抗氧化和细胞毒性活性。

Biosynthesis of zinc oxide nanoparticles using stem bark, and evaluation of its antimicrobial, antioxidant, and cytotoxic activities on human breast cancer cell lines.

机构信息

Department of Bioengineering, Institute of Graduate Studies and Research, Cyprus International University, Mersin, Turkey,

Biotechnology Research Center, Cyprus International University, Mersin, Turkey,

出版信息

Int J Nanomedicine. 2018 Dec 20;14:87-100. doi: 10.2147/IJN.S186888. eCollection 2019.

Abstract

BACKGROUND

Biocompatibility and stability of zinc oxide nanoparticles (ZnO NPs) synthesized using plants is an interesting research area of study in nanotechnology, due to its wide applications in biomedical, industrial, cell imaging, and biosensor fields. The present study reports the novel green synthesis of stable ZnO NPs using various concentrations of zinc nitrate (0.01M, 0.05M, 0.1M) and stem bark extracts as an efficient chelating agent. Antimicrobial, antioxidant, cytotoxic, and antiproliferative activities of the synthesized NPs on human breast cancer cell lines were evaluated using different assays.

METHODS

Characterization of the synthesized ZnO NPs were carried out using various spectroscopic and microscopic techniques. Antimicrobial activity evaluation using disc diffusion method, antioxidant activity using hydrogen peroxide (HO) free radical scavenging assay and cytotoxic activity on MDA-MB 231 and MCF-7 using tryphan blue dye exclusion and MTT assay.

RESULTS

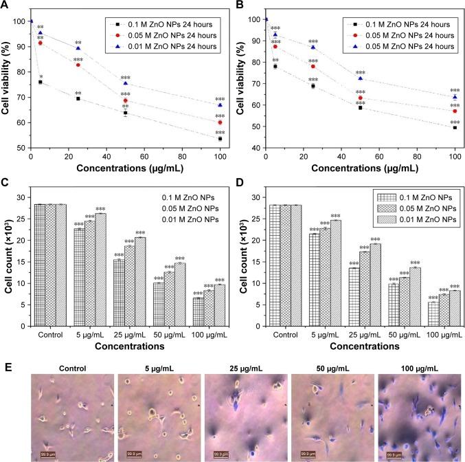
The UV-vis spectroscopy result revealed an absorption peak in the range of 370 nm. The involvements of bioactive compounds in the stabilization of the ZnO NPs were confirmed by X-ray diffraction and Fourier transform infrared analysis. Zeta sizer studies showed an average size of 66.25 nm with a polydisparity index of 0.262. Scanning electron microscopy (SEM) and energy-dispersive X-ray spectroscopy (EDX) analyses results revealed irregular spherical morphology and the presence of primarily Zn, C, O, Na, P, and K, respectively. The biosynthesized ZnO NPs revealed strong antimicrobial potentials against various gram-negative and gram-positive bacterial pathogens. Antioxidant activities carried out using HO free radical scavenging assay revealed higher IC50 values of 48.5, 48.7, and 60.2 µg/mL for 0.1M, 0.05M, and 0.01M ZnO NPs, respectively. Moreover, the biosynthesized ZnO NPs showed significant cytotoxic effects on MDA-MB 231 and MCF-7 breast cancer cell lines (< 0.001, n≥3) in a concentration-dependent manner.

CONCLUSION

Overall, various concentrations of ZnO NPs were synthesized through a stable, simple, and eco-friendly green route via the use of stem bark extract. The biosynthesized ZnO NPs showed strong antimicrobial, antioxidant and cytotoxic activity against strongly and weakly metastatic breast cancer cell lines.

摘要

背景

使用植物合成的氧化锌纳米粒子(ZnO NPs)的生物相容性和稳定性是纳米技术中一个有趣的研究领域,因为它在生物医学、工业、细胞成像和生物传感器领域有广泛的应用。本研究报告了一种使用不同浓度的硝酸锌(0.01M、0.05M、0.1M)和树皮提取物作为有效螯合剂来稳定合成 ZnO NPs 的新型绿色合成方法。使用不同的测定方法评估了合成 NPs 对人乳腺癌细胞系的抗菌、抗氧化、细胞毒性和抗增殖活性。

方法

使用各种光谱和显微镜技术对合成的 ZnO NPs 进行了表征。采用圆盘扩散法评估抗菌活性,采用过氧化氢(HO)自由基清除试验评估抗氧化活性,采用台盼蓝染料排除和 MTT 试验评估 MDA-MB 231 和 MCF-7 上的细胞毒性。

结果

紫外可见光谱结果显示在 370nm 范围内有一个吸收峰。X 射线衍射和傅里叶变换红外分析证实了生物活性化合物在 ZnO NPs 稳定中的作用。Zeta 粒度仪研究表明平均粒径为 66.25nm,多分散指数为 0.262。扫描电子显微镜(SEM)和能谱分析(EDX)结果表明,形态不规则的球形,主要含有 Zn、C、O、Na、P 和 K。生物合成的 ZnO NPs 对各种革兰氏阴性和革兰氏阳性细菌病原体具有较强的抗菌潜力。采用 HO 自由基清除试验进行的抗氧化活性研究表明,0.1M、0.05M 和 0.01M ZnO NPs 的 IC50 值分别为 48.5、48.7 和 60.2μg/mL。此外,生物合成的 ZnO NPs 对 MDA-MB 231 和 MCF-7 乳腺癌细胞系表现出显著的细胞毒性作用(<0.001,n≥3),呈浓度依赖性。

结论

总之,通过使用树皮提取物,通过一种稳定、简单、环保的绿色路线合成了不同浓度的 ZnO NPs。生物合成的 ZnO NPs 对强转移性和弱转移性乳腺癌细胞系具有较强的抗菌、抗氧化和细胞毒性活性。

https://cdn.ncbi.nlm.nih.gov/pmc/blobs/2c5a/6304255/07c19cc3450e/ijn-14-087Fig1.jpg

文献检索

告别复杂PubMed语法,用中文像聊天一样搜索,搜遍4000万医学文献。AI智能推荐,让科研检索更轻松。

立即免费搜索

文件翻译

保留排版,准确专业,支持PDF/Word/PPT等文件格式,支持 12+语言互译。

免费翻译文档

深度研究

AI帮你快速写综述,25分钟生成高质量综述,智能提取关键信息,辅助科研写作。

立即免费体验