Suppr超能文献

益生元和合生元补充剂对2型糖尿病患者血糖和血脂水平的影响:一项随机对照试验的荟萃分析

Effects of Prebiotic and Synbiotic Supplementation on Glycaemia and Lipid Profile in Type 2 Diabetes: A Meta-Analysis of Randomized Controlled Trials.

作者信息

Mahboobi Sepideh, Rahimi Fatemeh, Jafarnejad Sadegh

机构信息

Department of Community Nutrition, Shiraz University of Medical Sciences, Shiraz, Iran.

Faculty of Public Health, Kermanshah University of Medical Science, Kermanshah, Iran.

出版信息

Adv Pharm Bull. 2018 Nov;8(4):565-574. doi: 10.15171/apb.2018.065. Epub 2018 Nov 29.

Abstract

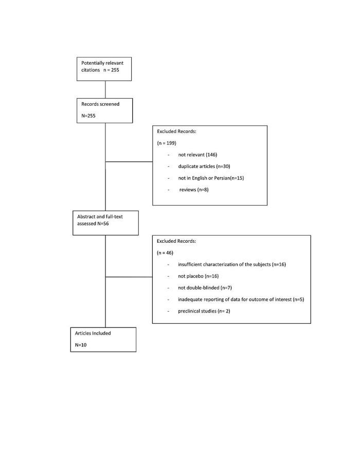
Diabetes Mellitus (T2DM) as a chronic disease, is on rise in parallel with other non-communicable diseases. Several studies have shown that probiotics and prebiotics might exert beneficial effects in chronic diseases including diabetes. Because of controversial results from different trials, the present study aims to assess the effects of prebiotic/synbiotic consumption on metabolic parameters in patients with type2 diabetes. A systematic literature search was performed on randomized controlled trial published in PubMed/Medline, SciVerse Scopus, Google scholar, SID and Magiran up to March 2018. Of a total number of 255 studies found in initial literature search, ten randomized controlled trials were included in the meta-analysis. The pooled mean net change were calculated in fasting blood-glucose [FBG], Hemoglobin A1c [HbA1c] and lipid markers (total cholesterol [TC], triglyceride [TG], low-density lipoprotein cholesterol [LDL-C], high density lipoprotein cholesterol [HDL-C]). The meta-analyses was conducted using Revman Software (v5.3). The pooled estimate indicated a significant difference for the mean change in FBG, HbA1c and HDL in treatment group in comparison with control group. Subgroup analysis by intervention showed a significant difference in TG, LDL and HDL (synbiotic group) and in TG, TC, FBG, HDL and HbA1c (prebiotic group) compared with placebo. In another subgroup analysis, high quality studies showed significant reductions in TG, TC, FBG and HbA1c in intervention group compared with placebo group. In summary, diets supplemented with either prebiotics or synbiotics can result in improvements in lipid metabolism and glucose homeostasis in type 2 diabetic patients.

摘要

2型糖尿病(T2DM)作为一种慢性病,与其他非传染性疾病一样呈上升趋势。多项研究表明,益生菌和益生元可能对包括糖尿病在内的慢性病产生有益影响。由于不同试验结果存在争议,本研究旨在评估食用益生元/合生元对2型糖尿病患者代谢参数的影响。对截至2018年3月发表在PubMed/Medline、SciVerse Scopus、谷歌学术、伊朗科学信息数据库(SID)和伊朗医学数据库(Magiran)上的随机对照试验进行了系统的文献检索。在初步文献检索中发现的255项研究中,有10项随机对照试验纳入了荟萃分析。计算空腹血糖(FBG)、糖化血红蛋白(HbA1c)和血脂指标(总胆固醇[TC]、甘油三酯[TG]、低密度脂蛋白胆固醇[LDL-C]、高密度脂蛋白胆固醇[HDL-C])的合并平均净变化。使用Revman软件(v5.3)进行荟萃分析。汇总估计表明,治疗组与对照组相比,FBG、HbA1c和HDL的平均变化存在显著差异。按干预措施进行的亚组分析显示,与安慰剂相比,合生元组的TG、LDL和HDL以及益生元组的TG、TC、FBG、HDL和HbA1c存在显著差异。在另一项亚组分析中,高质量研究表明,与安慰剂组相比,干预组的TG、TC、FBG和HbA1c显著降低。总之,补充益生元或合生元的饮食可改善2型糖尿病患者的脂质代谢和葡萄糖稳态。

https://cdn.ncbi.nlm.nih.gov/pmc/blobs/f0d0/6311648/cae78f8c1fbe/apb-8-565-g001.jpg

文献AI研究员

20分钟写一篇综述,助力文献阅读效率提升50倍。

立即体验

用中文搜PubMed

大模型驱动的PubMed中文搜索引擎

马上搜索

文档翻译

学术文献翻译模型,支持多种主流文档格式。

立即体验