Suppr超能文献

以及细菌 VI 型分泌系统膜复合物的高分辨率冷冻电镜结构。

and high-resolution cryo-EM structure of a bacterial type VI secretion system membrane complex.

机构信息

CNRS UMR 5234 Microbiologie Fondamentale et Pathogénicité, Bordeaux, France.

Institut Européen de Chimie et Biologie, University of Bordeaux, Pessac, France.

出版信息

EMBO J. 2019 May 15;38(10). doi: 10.15252/embj.2018100886. Epub 2019 Mar 15.

Abstract

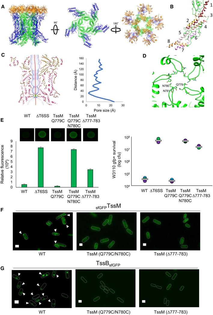
Bacteria have evolved macromolecular machineries that secrete effectors and toxins to survive and thrive in diverse environments. The type VI secretion system (T6SS) is a contractile machine that is related to phages. It is composed of a phage tail-like structure inserted in the bacterial cell envelope by a membrane complex (MC) comprising the TssJ, TssL and TssM proteins. We previously reported the low-resolution negative-stain electron microscopy structure of the enteroaggregative MC and proposed a rotational 5-fold symmetry with a TssJ:TssL:TssM stoichiometry of 2:2:2. Here, cryo-electron tomography analyses of the T6SS MC confirm the 5-fold symmetry and identify the regions of the structure that insert into the bacterial membranes. A high-resolution model obtained by single-particle cryo-electron microscopy highlights new features: five additional copies of TssJ, yielding a TssJ:TssL:TssM stoichiometry of 3:2:2, an 11-residue loop in TssM, protruding inside the lumen of the MC and constituting a functionally important periplasmic gate, and hinge regions. Based on these data, we propose an updated model on MC structure and dynamics during T6SS assembly and function.

摘要

细菌已经进化出了大分子机器,可以分泌效应物和毒素,以在各种环境中生存和繁衍。VI 型分泌系统(T6SS)是一种收缩性机器,与噬菌体有关。它由一个膜复合物(MC)组成,其中包括 TssJ、TssL 和 TssM 蛋白,插入细菌包膜的噬菌体尾部样结构。我们之前报道了肠聚集性 MC 的低分辨率负染色电子显微镜结构,并提出了一种具有 5 重旋转对称性的结构,其 TssJ:TssL:TssM 比例为 2:2:2。在这里,通过冷冻电镜断层分析对 T6SS MC 的分析证实了 5 重对称性,并确定了插入细菌膜的结构区域。通过单颗粒冷冻电镜获得的高分辨率模型突出了新的特征:TssJ 的五个额外拷贝,使得 TssJ:TssL:TssM 的比例为 3:2:2,TssM 中的 11 个残基环,突入 MC 的腔内部,并构成了一个功能上重要的周质门和铰链区域。基于这些数据,我们提出了一个关于 MC 结构和动力学的更新模型,用于 T6SS 的组装和功能。

https://cdn.ncbi.nlm.nih.gov/pmc/blobs/cbfa/6517824/46fc4c978dd4/EMBJ-38-e100886-g003.jpg

文献AI研究员

20分钟写一篇综述,助力文献阅读效率提升50倍。

立即体验

用中文搜PubMed

大模型驱动的PubMed中文搜索引擎

马上搜索

文档翻译

学术文献翻译模型,支持多种主流文档格式。

立即体验