Carpenter Ryan A, Kwak Jun-Goo, Peyton Shelly R, Lee Jungwoo
Department of Chemical Engineering, Institute for Applied Life Sciences, University of Massachusetts, Amherst, MA, USA.
Molecular and Cellular Biology Graduate Program, University of Massachusetts, Amherst, MA, USA.
Nat Biomed Eng. 2018 Dec;2(12):915-929. doi: 10.1038/s41551-018-0307-x. Epub 2018 Oct 22.
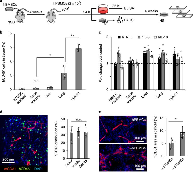
Cancer survivors often carry disseminated tumour cells (DTCs), yet owing to DTC dormancy they do not relapse from treatment. Understanding how the local microenvironment regulates the transition of DTCs from a quiescent state to active proliferation could suggest new therapeutic strategies to prevent or delay the formation of metastases. Here, we show that implantable biomaterial microenvironments incorporating human stromal cells, immune cells and cancer cells can be used to examine the post-dissemination phase of the evolution of the tumour microenvironment. After subdermal implantation in mice, porous hydrogel scaffolds seeded with human bone marrow stromal cells form a vascularized niche and recruit human circulating tumour cells released from an orthotopic prostate tumour xenograft. Systemic injection of human peripheral blood mononuclear cells slowed the evolution of the active metastatic niches but did not change the rate of overt metastases, as the ensuing inflammation promoted the formation of DTC colonies. Implantable pre-metastatic niches might enable the study of DTC colonization and proliferation, and facilitate the development of effective anti-metastatic therapies.
癌症幸存者体内常常携带着播散肿瘤细胞(DTCs),然而由于DTCs处于休眠状态,它们不会因治疗而复发。了解局部微环境如何调节DTCs从静止状态向活跃增殖状态的转变,可能会为预防或延缓转移灶形成提供新的治疗策略。在此,我们表明,包含人类基质细胞、免疫细胞和癌细胞的可植入生物材料微环境可用于研究肿瘤微环境演变的播散后阶段。在小鼠皮下植入后,接种了人类骨髓基质细胞的多孔水凝胶支架形成了一个血管化的生态位,并募集了从原位前列腺肿瘤异种移植释放的人类循环肿瘤细胞。全身注射人类外周血单核细胞减缓了活跃转移生态位的演变,但并未改变明显转移的速率,因为随之而来的炎症促进了DTC集落的形成。可植入的转移前生态位可能有助于研究DTC的定植和增殖,并促进有效的抗转移疗法的开发。