Wu Fangfang, Xu Ke, Liu Lei, Zhang Kairui, Xia Leilei, Zhang Man, Teng Chenhuai, Tong Heyan, He Yifang, Xue Yujie, Zhang Hongyu, Chen Daqing, Hu Aiping
Department of Emergency, The Second Affiliated Hospital and Yuying Children's Hospital, Wenzhou Medical University, Wenzhou, China.
School of Pharmaceutical Sciences, Wenzhou Medical University, Wenzhou, China.
Front Pharmacol. 2019 Apr 24;10:406. doi: 10.3389/fphar.2019.00406. eCollection 2019.
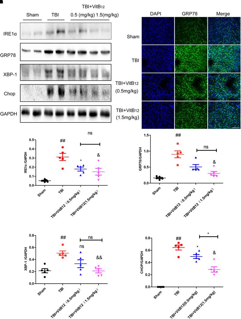
Traumatic brain injury (TBI) is one of the most common causes of neurological damage in young human populations. Vitamin B has been reported to promote axon growth of neuronal cells after peripheral nerve injury, which is currently used for the treatment of peripheral nerve damage in the clinical trial. Thus, we hypothesized that TBI can be attenuated by vitaminB treatment through its beneficial role on axon regeneration after nerve injury. To confirm it, the biological function of vitaminB was characterized using hematoxylin and eosin (H&E) staining, Luxol fast blue (LFB) staining, western blot analysis, and immunohistochemistry staining. The results showed that the neurological functional recovery was improved in the VitaminB-treated group after TBI, which may be due to downregulation of the endoplasmic reticulum stress-related apoptosis signaling pathway. Moreover, the microtubule stabilization, remyelination and myelin reparation were rescued by vitamin B, which was consistent with the treatment of 4-phenylbutyric acid (4-PBA), an endoplasmic reticulum stress inhibitor. The study suggests that vitamin B may be useful as a novel neuroprotective drug for TBI.
创伤性脑损伤(TBI)是年轻人群中神经损伤最常见的原因之一。据报道,维生素B可促进周围神经损伤后神经元细胞的轴突生长,目前正在临床试验中用于治疗周围神经损伤。因此,我们假设维生素B治疗可通过其对神经损伤后轴突再生的有益作用来减轻TBI。为了证实这一点,使用苏木精和伊红(H&E)染色、卢氏固蓝(LFB)染色、蛋白质印迹分析和免疫组织化学染色来表征维生素B的生物学功能。结果表明,TBI后维生素B治疗组的神经功能恢复得到改善,这可能是由于内质网应激相关凋亡信号通路的下调。此外,维生素B挽救了微管稳定、髓鞘再生和髓鞘修复,这与内质网应激抑制剂4-苯基丁酸(4-PBA)的治疗效果一致。该研究表明,维生素B可能作为一种新型的TBI神经保护药物有用。