Departments of Medicine and Robert H. Lurie Cancer Center, Northwestern University Feinberg School of Medicine, Chicago, IL 60611.
Center for Vascular and Developmental Biology, Feinberg Cardiovascular Research Institute, Northwestern University, Chicago, IL 60611.
Nat Metab. 2019 Jan;1(1):158-171. doi: 10.1038/s42255-018-0011-x. Epub 2019 Jan 7.
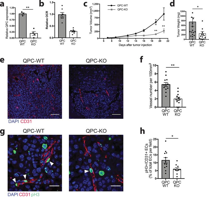
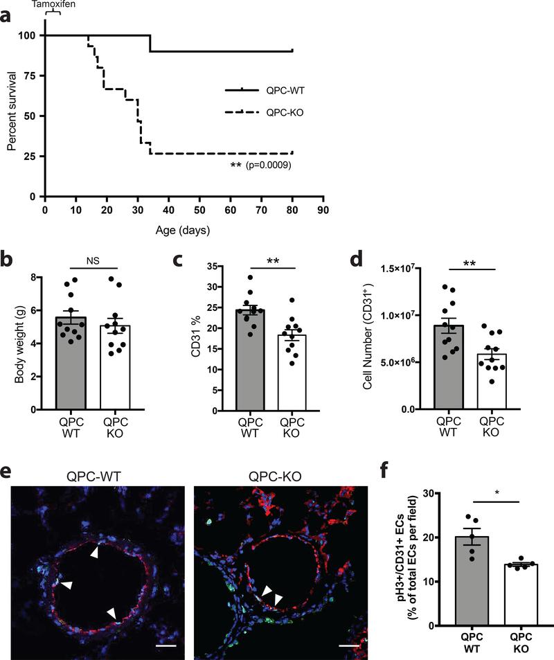
Endothelial cells (ECs) require glycolysis for proliferation and migration during angiogenesis; however, the necessity for the mitochondrial respiratory chain during angiogenesis is not known. Here we report that inhibition of respiratory chain complex III impairs proliferation, but not migration of ECs by decreasing the NAD+/NADH ratio. To determine whether mitochondrial respiration is necessary for angiogenesis , we conditionally ablate a subunit of the respiratory chain complex III (QPC) in ECs. Loss of QPC decreases respiration, resulting in diminished EC proliferation, and impairment in retinal and tumor angiogenesis. Loss of QPC does not decrease genes associated with anabolism or nucleotides levels in ECs, but diminishes amino acid levels. Our findings indicate that mitochondrial respiration is necessary for angiogenesis, and that the primary role of mitochondria in ECs is to serve as biosynthetic organelles for cell proliferation.
内皮细胞 (ECs) 在血管生成过程中需要糖酵解来增殖和迁移;然而,线粒体呼吸链在血管生成过程中的必要性尚不清楚。在这里,我们报告称,抑制呼吸链复合物 III 会通过降低 NAD+/NADH 比来损害 EC 的增殖,但不会损害迁移。为了确定线粒体呼吸是否对血管生成至关重要,我们条件性地使 EC 中的呼吸链复合物 III (QPC) 的一个亚基失活。QPC 的缺失会降低呼吸作用,导致 EC 增殖减少,并损害视网膜和肿瘤血管生成。QPC 的缺失不会降低 EC 中与合成代谢或核苷酸水平相关的基因,但会降低氨基酸水平。我们的研究结果表明,线粒体呼吸对血管生成是必要的,而线粒体在 ECs 中的主要作用是作为细胞增殖的合成细胞器。