• 文献检索
  • 文档翻译
  • 深度研究
  • 学术资讯
  • Suppr Zotero 插件Zotero 插件
  • 邀请有礼
  • 套餐&价格
  • 历史记录
应用&插件
Suppr Zotero 插件Zotero 插件浏览器插件Mac 客户端Windows 客户端微信小程序
定价
高级版会员购买积分包购买API积分包
服务
文献检索文档翻译深度研究API 文档MCP 服务
关于我们
关于 Suppr公司介绍联系我们用户协议隐私条款
关注我们

Suppr 超能文献

核心技术专利:CN118964589B侵权必究
粤ICP备2023148730 号-1Suppr @ 2026

文献检索

告别复杂PubMed语法,用中文像聊天一样搜索,搜遍4000万医学文献。AI智能推荐,让科研检索更轻松。

立即免费搜索

文件翻译

保留排版,准确专业,支持PDF/Word/PPT等文件格式,支持 12+语言互译。

免费翻译文档

深度研究

AI帮你快速写综述,25分钟生成高质量综述,智能提取关键信息,辅助科研写作。

立即免费体验

拟南芥 FANCJ 解旋酶同源物对于 DNA 交联修复和 rDNA 重复稳定性是必需的。

An Arabidopsis FANCJ helicase homologue is required for DNA crosslink repair and rDNA repeat stability.

机构信息

Botanical Institute, Molecular Biology and Biochemistry, Karlsruhe Institute of Technology, Karlsruhe, Germany.

出版信息

PLoS Genet. 2019 May 23;15(5):e1008174. doi: 10.1371/journal.pgen.1008174. eCollection 2019 May.

DOI:10.1371/journal.pgen.1008174
PMID:31120885
原文链接:https://pmc.ncbi.nlm.nih.gov/articles/PMC6550410/
Abstract

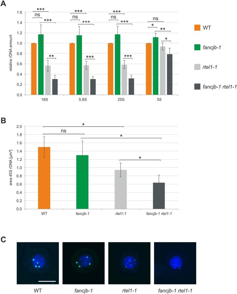
Proteins of the Fanconi Anemia (FA) complementation group are required for crosslink (CL) repair in humans and their loss leads to severe pathological phenotypes. Here we characterize a homolog of the Fe-S cluster helicase FANCJ in the model plant Arabidopsis, AtFANCJB, and show that it is involved in interstrand CL repair. It acts at a presumably early step in concert with the nuclease FAN1 but independently of the nuclease AtMUS81, and is epistatic to both error-prone and error-free post-replicative repair in Arabidopsis. The simultaneous knock out of FANCJB and the Fe-S cluster helicase RTEL1 leads to induced cell death in root meristems, indicating an important role of the enzymes in replicative DNA repair. Surprisingly, we found that AtFANCJB is involved in safeguarding rDNA stability in plants. In the absence of AtRTEL1 and AtFANCJB, we detected a synergetic reduction to about one third of the original number of 45S rDNA copies. It is tempting to speculate that the detected rDNA instability might be due to deficiencies in G-quadruplex structure resolution and might thus contribute to pathological phenotypes of certain human genetic diseases.

摘要

范可尼贫血(FA)互补组的蛋白质是人类交联(CL)修复所必需的,其缺失会导致严重的病理表型。在这里,我们在模式植物拟南芥中鉴定了 FA 同源物 FANCJ 的同源物 AtFANCJB,并表明它参与了链间 CL 修复。它与核酸内切酶 FAN1 协同作用于假定的早期步骤,但独立于核酸内切酶 AtMUS81,并且与拟南芥中的易错和无差错复制后修复均呈上位性。FANCJB 和 Fe-S 簇螺旋酶 RTEL1 的同时敲除导致根分生组织中的诱导细胞死亡,表明这些酶在复制 DNA 修复中起着重要作用。令人惊讶的是,我们发现 AtFANCJB 参与植物中 rDNA 的稳定性。在缺乏 AtRTEL1 和 AtFANCJB 的情况下,我们检测到 45S rDNA 拷贝数减少到原来数量的三分之一左右。人们不禁推测,所检测到的 rDNA 不稳定性可能是由于 G-四链体结构分辨率的缺陷所致,因此可能导致某些人类遗传疾病的病理表型。

https://cdn.ncbi.nlm.nih.gov/pmc/blobs/1312/6550410/d8b13b72b9e7/pgen.1008174.g007.jpg
https://cdn.ncbi.nlm.nih.gov/pmc/blobs/1312/6550410/c0420eed5db5/pgen.1008174.g001.jpg
https://cdn.ncbi.nlm.nih.gov/pmc/blobs/1312/6550410/9f4e7fd253e8/pgen.1008174.g002.jpg
https://cdn.ncbi.nlm.nih.gov/pmc/blobs/1312/6550410/c77c64769f61/pgen.1008174.g003.jpg
https://cdn.ncbi.nlm.nih.gov/pmc/blobs/1312/6550410/487536d051fb/pgen.1008174.g004.jpg
https://cdn.ncbi.nlm.nih.gov/pmc/blobs/1312/6550410/236b888f92c3/pgen.1008174.g005.jpg
https://cdn.ncbi.nlm.nih.gov/pmc/blobs/1312/6550410/b3a897efeab7/pgen.1008174.g006.jpg
https://cdn.ncbi.nlm.nih.gov/pmc/blobs/1312/6550410/d8b13b72b9e7/pgen.1008174.g007.jpg
https://cdn.ncbi.nlm.nih.gov/pmc/blobs/1312/6550410/c0420eed5db5/pgen.1008174.g001.jpg
https://cdn.ncbi.nlm.nih.gov/pmc/blobs/1312/6550410/9f4e7fd253e8/pgen.1008174.g002.jpg
https://cdn.ncbi.nlm.nih.gov/pmc/blobs/1312/6550410/c77c64769f61/pgen.1008174.g003.jpg
https://cdn.ncbi.nlm.nih.gov/pmc/blobs/1312/6550410/487536d051fb/pgen.1008174.g004.jpg
https://cdn.ncbi.nlm.nih.gov/pmc/blobs/1312/6550410/236b888f92c3/pgen.1008174.g005.jpg
https://cdn.ncbi.nlm.nih.gov/pmc/blobs/1312/6550410/b3a897efeab7/pgen.1008174.g006.jpg
https://cdn.ncbi.nlm.nih.gov/pmc/blobs/1312/6550410/d8b13b72b9e7/pgen.1008174.g007.jpg

相似文献

1
An Arabidopsis FANCJ helicase homologue is required for DNA crosslink repair and rDNA repeat stability.拟南芥 FANCJ 解旋酶同源物对于 DNA 交联修复和 rDNA 重复稳定性是必需的。
PLoS Genet. 2019 May 23;15(5):e1008174. doi: 10.1371/journal.pgen.1008174. eCollection 2019 May.
2
The RecQ-like helicase HRQ1 is involved in DNA crosslink repair in Arabidopsis in a common pathway with the Fanconi anemia-associated nuclease FAN1 and the postreplicative repair ATPase RAD5A.RecQ 样解旋酶 HRQ1 与范可尼贫血相关核酸酶 FAN1 和复制后修复 ATP 酶 RAD5A 一起参与拟南芥的 DNA 交联修复,在一个共同途径中。
New Phytol. 2018 Jun;218(4):1478-1490. doi: 10.1111/nph.15109. Epub 2018 Mar 25.
3
Specialization among iron-sulfur cluster helicases to resolve G-quadruplex DNA structures that threaten genomic stability.铁硫簇解旋酶的专业化以解决威胁基因组稳定性的 G-四链体 DNA 结构。
J Biol Chem. 2013 Sep 27;288(39):28217-29. doi: 10.1074/jbc.M113.496463. Epub 2013 Aug 9.
4
A minimal threshold of FANCJ helicase activity is required for its response to replication stress or double-strand break repair.FANCJ 解旋酶的活性需要达到最低阈值,才能对复制应激或双链断裂修复做出反应。
Nucleic Acids Res. 2018 Jul 6;46(12):6238-6256. doi: 10.1093/nar/gky403.
5
The RTR Complex Partner RMI2 and the DNA Helicase RTEL1 Are Both Independently Involved in Preserving the Stability of 45S rDNA Repeats in Arabidopsis thaliana.RTR复合体伙伴RMI2和DNA解旋酶RTEL1均独立参与维持拟南芥45S rDNA重复序列的稳定性。
PLoS Genet. 2016 Oct 19;12(10):e1006394. doi: 10.1371/journal.pgen.1006394. eCollection 2016 Oct.
6
DOG-1 is the Caenorhabditis elegans BRIP1/FANCJ homologue and functions in interstrand cross-link repair.DOG-1是秀丽隐杆线虫的BRIP1/FANCJ同源物,在链间交联修复中发挥作用。
Mol Cell Biol. 2008 Mar;28(5):1470-9. doi: 10.1128/MCB.01641-07. Epub 2007 Dec 17.
7
Fanconi anemia group J mutation abolishes its DNA repair function by uncoupling DNA translocation from helicase activity or disruption of protein-DNA complexes.范可尼贫血症组 J 突变通过将 DNA 易位与解旋酶活性或蛋白-DNA 复合物的破坏脱耦来消除其 DNA 修复功能。
Blood. 2010 Nov 11;116(19):3780-91. doi: 10.1182/blood-2009-11-256016. Epub 2010 Jul 16.
8
FANCJ (BACH1) helicase forms DNA damage inducible foci with replication protein A and interacts physically and functionally with the single-stranded DNA-binding protein.FANCJ(BACH1)解旋酶与复制蛋白A形成DNA损伤诱导灶,并与单链DNA结合蛋白在物理和功能上相互作用。
Blood. 2007 Oct 1;110(7):2390-8. doi: 10.1182/blood-2006-11-057273. Epub 2007 Jun 27.
9
Insight into the roles of helicase motif Ia by characterizing Fanconi anemia group J protein (FANCJ) patient mutations.通过分析范可尼贫血症组 J 蛋白(FANCJ)患者突变,深入了解解旋酶基序 Ia 的作用。
J Biol Chem. 2014 Apr 11;289(15):10551-10565. doi: 10.1074/jbc.M113.538892. Epub 2014 Feb 25.
10
FANCJ helicase operates in the Fanconi Anemia DNA repair pathway and the response to replicational stress.FANCJ解旋酶在范可尼贫血DNA修复途径及对复制应激的反应中发挥作用。
Curr Mol Med. 2009 May;9(4):470-82. doi: 10.2174/156652409788167159.

引用本文的文献

1
Chromatin dynamics and RNA metabolism are double-edged swords for the maintenance of plant genome integrity.染色质动态和 RNA 代谢是维持植物基因组完整性的双刃剑。
Nat Plants. 2024 Jun;10(6):857-873. doi: 10.1038/s41477-024-01678-z. Epub 2024 Apr 24.
2
RTEL1 is required for silencing and epigenome stability.RTEL1 对于沉默和表观基因组稳定性是必需的。
Nucleic Acids Res. 2023 Sep 8;51(16):8463-8479. doi: 10.1093/nar/gkad610.
3
Regulator of telomere elongation helicase 1 gene and its association with malignancy.端粒延伸螺旋酶 1 基因调控及其与恶性肿瘤的关系。

本文引用的文献

1
Meiotic DNA Repair in the Nucleolus Employs a Nonhomologous End-Joining Mechanism.有丝分裂 DNA 修复在核仁中采用非同源末端连接机制。
Plant Cell. 2019 Sep;31(9):2259-2275. doi: 10.1105/tpc.19.00367. Epub 2019 Jul 2.
2
Roles of RAD51 and RTEL1 in telomere and rDNA stability in Physcomitrella patens.RAD51 和 RTEL1 在Physcomitrella patens 端粒和 rDNA 稳定性中的作用。
Plant J. 2019 Jun;98(6):1090-1105. doi: 10.1111/tpj.14304. Epub 2019 Apr 12.
3
The Protease WSS1A, the Endonuclease MUS81, and the Phosphodiesterase TDP1 Are Involved in Independent Pathways of DNA-protein Crosslink Repair in Plants.
Cancer Rep (Hoboken). 2023 Jan;6(1):e1735. doi: 10.1002/cnr2.1735. Epub 2022 Oct 17.
4
Changes in genotoxic stress response, ribogenesis and PAP (3'-phosphoadenosine 5'-phosphate) levels are associated with loss of desiccation tolerance in overprimed Medicago truncatula seeds.过度引发的蒺藜苜蓿种子中脱水耐性丧失与遗传毒性应激反应、核糖体生成和 PAP(3'-磷酸腺苷 5'-磷酸)水平的变化有关。
Plant Cell Environ. 2022 May;45(5):1457-1473. doi: 10.1111/pce.14295. Epub 2022 Mar 8.
5
It Is Just a Matter of Time: Balancing Homologous Recombination and Non-homologous End Joining at the rDNA Locus During Meiosis.这只是时间问题:减数分裂过程中在核糖体DNA位点平衡同源重组和非同源末端连接。
Front Plant Sci. 2021 Oct 28;12:773052. doi: 10.3389/fpls.2021.773052. eCollection 2021.
6
Downregulation of Barley Alters the Distribution of Meiotic Crossovers.大麦的下调改变了减数分裂交叉的分布。
Front Plant Sci. 2021 Sep 30;12:745070. doi: 10.3389/fpls.2021.745070. eCollection 2021.
7
G-Quadruplex Assembly by Ribosomal DNA: Emerging Roles in Disease Pathogenesis and Cancer Biology.核糖体 DNA 形成 G-四链体:在疾病发病机制和癌症生物学中的新兴作用。
Cytogenet Genome Res. 2021;161(6-7):285-296. doi: 10.1159/000516394. Epub 2021 Sep 1.
8
Sequencing of the Arabidopsis NOR2 reveals its distinct organization and tissue-specific rRNA ribosomal variants.拟南芥 NOR2 序列分析揭示其独特的组织特异性 rRNA 核糖体变体的组织。
Nat Commun. 2021 Jan 15;12(1):387. doi: 10.1038/s41467-020-20728-6.
9
G4 Structures in Control of Replication and Transcription of rRNA Genes.G4结构对rRNA基因复制和转录的调控
Front Plant Sci. 2020 Oct 8;11:593692. doi: 10.3389/fpls.2020.593692. eCollection 2020.
10
Epigenetic silencing of clustered tRNA genes in Arabidopsis.拟南芥聚类 tRNA 基因的表观遗传沉默。
Nucleic Acids Res. 2020 Oct 9;48(18):10297-10312. doi: 10.1093/nar/gkaa766.
蛋白酶 WSS1A、核酸内切酶 MUS81 和磷酸二酯酶 TDP1 参与植物中 DNA-蛋白质交联修复的独立途径。
Plant Cell. 2019 Apr;31(4):775-790. doi: 10.1105/tpc.18.00824. Epub 2019 Feb 13.
4
The CRISPR/Cas revolution continues: From efficient gene editing for crop breeding to plant synthetic biology.CRISPR/Cas 技术革命仍在继续:从高效的作物基因编辑到植物合成生物学。
J Integr Plant Biol. 2018 Dec;60(12):1127-1153. doi: 10.1111/jipb.12734.
5
Opposing Roles of FANCJ and HLTF Protect Forks and Restrain Replication during Stress.FANCJ 和 HLTF 在压力下发挥相反的作用,保护叉并抑制复制。
Cell Rep. 2018 Sep 18;24(12):3251-3261. doi: 10.1016/j.celrep.2018.08.065.
6
The topoisomerase 3α zinc-finger domain T1 of Arabidopsis thaliana is required for targeting the enzyme activity to Holliday junction-like DNA repair intermediates.拟南芥拓扑异构酶 3α 锌指结构域 T1 对于将酶活性靶向霍利迪连接样 DNA 修复中间体是必需的。
PLoS Genet. 2018 Sep 17;14(9):e1007674. doi: 10.1371/journal.pgen.1007674. eCollection 2018 Sep.
7
BLM's balancing act and the involvement of FANCJ in DNA repair.BLM 的平衡作用及 FANCJ 在 DNA 修复中的参与。
Cell Cycle. 2018;17(18):2207-2220. doi: 10.1080/15384101.2018.1520567. Epub 2018 Sep 23.
8
Human RTEL1 stabilizes long G-overhangs allowing telomerase-dependent over-extension.人类 RTEL1 稳定长 G-突出端,允许端粒酶依赖性延伸过度。
Nucleic Acids Res. 2018 May 18;46(9):4533-4545. doi: 10.1093/nar/gky173.
9
Genetic and epigenetic variation in 5S ribosomal RNA genes reveals genome dynamics in Arabidopsis thaliana.5S 核糖体 RNA 基因的遗传和表观遗传变异揭示了拟南芥基因组的动态变化。
Nucleic Acids Res. 2018 Apr 6;46(6):3019-3033. doi: 10.1093/nar/gky163.
10
FANCD2 Promotes Meiotic Crossover Formation.FANCD2 促进减数分裂交叉形成。
Plant Cell. 2018 Feb;30(2):415-428. doi: 10.1105/tpc.17.00745. Epub 2018 Jan 19.