• 文献检索
  • 文档翻译
  • 深度研究
  • 学术资讯
  • Suppr Zotero 插件Zotero 插件
  • 邀请有礼
  • 套餐&价格
  • 历史记录
应用&插件
Suppr Zotero 插件Zotero 插件浏览器插件Mac 客户端Windows 客户端微信小程序
定价
高级版会员购买积分包购买API积分包
服务
文献检索文档翻译深度研究API 文档MCP 服务
关于我们
关于 Suppr公司介绍联系我们用户协议隐私条款
关注我们

Suppr 超能文献

核心技术专利:CN118964589B侵权必究
粤ICP备2023148730 号-1Suppr @ 2026

文献检索

告别复杂PubMed语法,用中文像聊天一样搜索,搜遍4000万医学文献。AI智能推荐,让科研检索更轻松。

立即免费搜索

文件翻译

保留排版,准确专业,支持PDF/Word/PPT等文件格式,支持 12+语言互译。

免费翻译文档

深度研究

AI帮你快速写综述,25分钟生成高质量综述,智能提取关键信息,辅助科研写作。

立即免费体验

FANCJ 和 HLTF 在压力下发挥相反的作用,保护叉并抑制复制。

Opposing Roles of FANCJ and HLTF Protect Forks and Restrain Replication during Stress.

机构信息

Department of Molecular, Cell and Cancer Biology, University of Massachusetts Medical School, Worcester, MA 01605, USA.

Department of Biology/VGN Proteomics Facility, University of Vermont, Burlington, VT 05405, USA.

出版信息

Cell Rep. 2018 Sep 18;24(12):3251-3261. doi: 10.1016/j.celrep.2018.08.065.

DOI:10.1016/j.celrep.2018.08.065
PMID:30232006
原文链接:https://pmc.ncbi.nlm.nih.gov/articles/PMC6218949/
Abstract

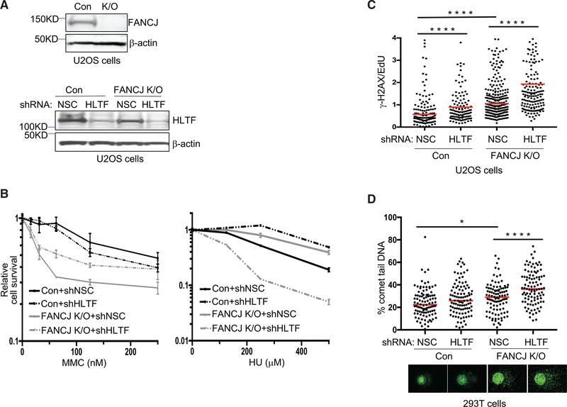
The DNA helicase FANCJ is mutated in hereditary breast and ovarian cancer and Fanconi anemia (FA). Nevertheless, how loss of FANCJ translates to disease pathogenesis remains unclear. We addressed this question by analyzing proteins associated with replication forks in cells with or without FANCJ. We demonstrate that FANCJ-knockout (FANCJ-KO) cells have alterations in the replisome that are consistent with enhanced replication stress, including an aberrant accumulation of the fork remodeling factor helicase-like transcription factor (HLTF). Correspondingly, HLTF contributes to fork degradation in FANCJ-KO cells. Unexpectedly, the unrestrained DNA synthesis that characterizes HLTF-deficient cells is FANCJ dependent and correlates with S1 nuclease sensitivity and fork degradation. These results suggest that FANCJ and HLTF promote replication fork integrity, in part by counteracting each other to keep fork remodeling and elongation in check. Indicating one protein compensates for loss of the other, loss of both HLTF and FANCJ causes a more severe replication stress response.

摘要

DNA 解旋酶 FANCJ 突变与遗传性乳腺癌和卵巢癌以及范可尼贫血(FA)有关。然而,FANCJ 的缺失如何转化为疾病发病机制仍不清楚。我们通过分析有或没有 FANCJ 的细胞中与复制叉相关的蛋白质来解决这个问题。我们证明,FANCJ 敲除(FANCJ-KO)细胞中的复制体发生改变,与增强的复制应激一致,包括叉重排因子解旋酶样转录因子(HLTF)的异常积累。相应地,HLTF 有助于 FANCJ-KO 细胞中的叉降解。出乎意料的是,特征为 HLTF 缺陷细胞的无限制 DNA 合成是 FANCJ 依赖性的,与 S1 核酸酶敏感性和叉降解相关。这些结果表明,FANCJ 和 HLTF 促进复制叉完整性,部分通过相互拮抗来控制叉重排和延伸。表明一种蛋白质可以补偿另一种蛋白质的缺失,HLTF 和 FANCJ 的缺失都会导致更严重的复制应激反应。

https://cdn.ncbi.nlm.nih.gov/pmc/blobs/04d4/6218949/e8775e2ddfd8/nihms-1508513-f0006.jpg
https://cdn.ncbi.nlm.nih.gov/pmc/blobs/04d4/6218949/1839f8eb6a0d/nihms-1508513-f0002.jpg
https://cdn.ncbi.nlm.nih.gov/pmc/blobs/04d4/6218949/3699aa97ea73/nihms-1508513-f0003.jpg
https://cdn.ncbi.nlm.nih.gov/pmc/blobs/04d4/6218949/c2378498fb1a/nihms-1508513-f0004.jpg
https://cdn.ncbi.nlm.nih.gov/pmc/blobs/04d4/6218949/7ab44c0cc08a/nihms-1508513-f0005.jpg
https://cdn.ncbi.nlm.nih.gov/pmc/blobs/04d4/6218949/e8775e2ddfd8/nihms-1508513-f0006.jpg
https://cdn.ncbi.nlm.nih.gov/pmc/blobs/04d4/6218949/1839f8eb6a0d/nihms-1508513-f0002.jpg
https://cdn.ncbi.nlm.nih.gov/pmc/blobs/04d4/6218949/3699aa97ea73/nihms-1508513-f0003.jpg
https://cdn.ncbi.nlm.nih.gov/pmc/blobs/04d4/6218949/c2378498fb1a/nihms-1508513-f0004.jpg
https://cdn.ncbi.nlm.nih.gov/pmc/blobs/04d4/6218949/7ab44c0cc08a/nihms-1508513-f0005.jpg
https://cdn.ncbi.nlm.nih.gov/pmc/blobs/04d4/6218949/e8775e2ddfd8/nihms-1508513-f0006.jpg

相似文献

1
Opposing Roles of FANCJ and HLTF Protect Forks and Restrain Replication during Stress.FANCJ 和 HLTF 在压力下发挥相反的作用,保护叉并抑制复制。
Cell Rep. 2018 Sep 18;24(12):3251-3261. doi: 10.1016/j.celrep.2018.08.065.
2
A minimal threshold of FANCJ helicase activity is required for its response to replication stress or double-strand break repair.FANCJ 解旋酶的活性需要达到最低阈值,才能对复制应激或双链断裂修复做出反应。
Nucleic Acids Res. 2018 Jul 6;46(12):6238-6256. doi: 10.1093/nar/gky403.
3
FANCJ/BRIP1 recruitment and regulation of FANCD2 in DNA damage responses.FANCJ/BRIP1在DNA损伤反应中对FANCD2的招募与调控
Chromosoma. 2010 Dec;119(6):637-49. doi: 10.1007/s00412-010-0285-6. Epub 2010 Jul 31.
4
HLTF Promotes Fork Reversal, Limiting Replication Stress Resistance and Preventing Multiple Mechanisms of Unrestrained DNA Synthesis.HLTF 促进叉子反转,限制复制应激抗性并防止无约束 DNA 合成的多种机制。
Mol Cell. 2020 Jun 18;78(6):1237-1251.e7. doi: 10.1016/j.molcel.2020.04.031. Epub 2020 May 21.
5
FANCD2, FANCJ and BRCA2 cooperate to promote replication fork recovery independently of the Fanconi Anemia core complex.FANCD2、FANCJ和BRCA2相互协作,独立于范可尼贫血核心复合物促进复制叉恢复。
Cell Cycle. 2015;14(3):342-53. doi: 10.4161/15384101.2014.987614.
6
FANCJ (BACH1) helicase forms DNA damage inducible foci with replication protein A and interacts physically and functionally with the single-stranded DNA-binding protein.FANCJ(BACH1)解旋酶与复制蛋白A形成DNA损伤诱导灶,并与单链DNA结合蛋白在物理和功能上相互作用。
Blood. 2007 Oct 1;110(7):2390-8. doi: 10.1182/blood-2006-11-057273. Epub 2007 Jun 27.
7
CtIP- and ATR-dependent FANCJ phosphorylation in response to DNA strand breaks mediated by DNA replication.CtIP- 和 ATR 依赖性 FANCJ 磷酸化响应由 DNA 复制介导的 DNA 链断裂。
Genes Cells. 2012 Dec;17(12):962-70. doi: 10.1111/gtc.12011. Epub 2012 Nov 15.
8
MutSβ-MutLβ-FANCJ axis mediates the restart of DNA replication after fork stalling at cotranscriptional G4/R-loops.MutSβ-MutLβ-FANCJ 轴介导转录共发生 G4/R-环导致的叉停滞后的 DNA 复制重启动。
Sci Adv. 2024 Feb 9;10(6):eadk2685. doi: 10.1126/sciadv.adk2685. Epub 2024 Feb 7.
9
Mutational analysis of the breast cancer susceptibility gene BRIP1 /BACH1/FANCJ in high-risk non-BRCA1/BRCA2 breast cancer families.高危非BRCA1/BRCA2乳腺癌家族中乳腺癌易感基因BRIP1 /BACH1/FANCJ的突变分析。
J Hum Genet. 2008;53(7):579. doi: 10.1007/s10038-008-0285-z. Epub 2008 Apr 15.
10
DOG-1 is the Caenorhabditis elegans BRIP1/FANCJ homologue and functions in interstrand cross-link repair.DOG-1是秀丽隐杆线虫的BRIP1/FANCJ同源物,在链间交联修复中发挥作用。
Mol Cell Biol. 2008 Mar;28(5):1470-9. doi: 10.1128/MCB.01641-07. Epub 2007 Dec 17.

引用本文的文献

1
HLTF resolves G4s and promotes G4-induced replication fork slowing to maintain genome stability.HLTF 解决 G4s 并促进 G4 诱导的复制叉减速以维持基因组稳定性。
Mol Cell. 2024 Aug 22;84(16):3044-3060.e11. doi: 10.1016/j.molcel.2024.07.018. Epub 2024 Aug 13.
2
Mechanisms and regulation of replication fork reversal.复制叉倒转的机制和调控。
DNA Repair (Amst). 2024 Sep;141:103731. doi: 10.1016/j.dnarep.2024.103731. Epub 2024 Jul 22.
3
Replication stress as a driver of cellular senescence and aging.复制压力作为细胞衰老和老化的驱动因素。

本文引用的文献

1
Fork Protection and Therapy Resistance in Hereditary Breast Cancer.遗传性乳腺癌中的叉保护与治疗抗性
Cold Spring Harb Symp Quant Biol. 2017;82:339-348. doi: 10.1101/sqb.2017.82.034413. Epub 2018 Feb 22.
2
Restoration of Replication Fork Stability in BRCA1- and BRCA2-Deficient Cells by Inactivation of SNF2-Family Fork Remodelers.BRCA1 和 BRCA2 缺陷细胞中 SNF2 家族叉重排酶的失活可恢复复制叉稳定性。
Mol Cell. 2017 Oct 19;68(2):414-430.e8. doi: 10.1016/j.molcel.2017.09.036.
3
Replication fork reversal triggers fork degradation in BRCA2-defective cells.
Commun Biol. 2024 May 22;7(1):616. doi: 10.1038/s42003-024-06263-w.
4
A perspective on tumor radiation resistance following high-LET radiation treatment.关于高 LET 射线治疗后肿瘤辐射抗性的观点。
J Cancer Res Clin Oncol. 2024 May 2;150(5):226. doi: 10.1007/s00432-024-05757-8.
5
FANCJ promotes PARP1 activity during DNA replication that is essential in BRCA1 deficient cells.FANCJ 在 DNA 复制过程中促进 PARP1 的活性,这在 BRCA1 缺陷细胞中是必不可少的。
Nat Commun. 2024 Mar 23;15(1):2599. doi: 10.1038/s41467-024-46824-5.
6
Purification and biochemical characterization of the G4 resolvase and DNA helicase FANCJ.G4 解旋酶和 FANCJ DNA 解旋酶的纯化及生化特性分析
Methods Enzymol. 2024;695:1-27. doi: 10.1016/bs.mie.2023.12.006. Epub 2024 Jan 5.
7
MutSβ-MutLβ-FANCJ axis mediates the restart of DNA replication after fork stalling at cotranscriptional G4/R-loops.MutSβ-MutLβ-FANCJ 轴介导转录共发生 G4/R-环导致的叉停滞后的 DNA 复制重启动。
Sci Adv. 2024 Feb 9;10(6):eadk2685. doi: 10.1126/sciadv.adk2685. Epub 2024 Feb 7.
8
FANCJ DNA helicase is recruited to the replisome by AND-1 to ensure genome stability.FANCJ 解旋酶通过 AND-1 招募到复制体,以确保基因组的稳定性。
EMBO Rep. 2024 Feb;25(2):876-901. doi: 10.1038/s44319-023-00044-y. Epub 2024 Jan 2.
9
CaMKK2 and CHK1 phosphorylate human STN1 in response to replication stress to protect stalled forks from aberrant resection.钙调蛋白激酶激酶 2 和细胞周期检查点激酶 1 响应复制应激而磷酸化人 STN1,以保护停滞的复制叉免受异常切除。
Nat Commun. 2023 Nov 30;14(1):7882. doi: 10.1038/s41467-023-43685-2.
10
The nucleolar protein GNL3 prevents resection of stalled replication forks.核仁蛋白 GNL3 防止复制叉停滞的切除。
EMBO Rep. 2023 Dec 6;24(12):e57585. doi: 10.15252/embr.202357585. Epub 2023 Nov 15.
复制叉逆转引发BRCA2缺陷细胞中的复制叉降解。
Nat Commun. 2017 Oct 16;8(1):859. doi: 10.1038/s41467-017-01164-5.
4
MRE11 and EXO1 nucleases degrade reversed forks and elicit MUS81-dependent fork rescue in BRCA2-deficient cells.MRE11核酸酶和EXO1核酸酶可降解反向叉状结构,并在BRCA2缺陷细胞中引发MUS81依赖的叉状结构挽救。
Nat Commun. 2017 Oct 16;8(1):860. doi: 10.1038/s41467-017-01180-5.
5
EZH2 promotes degradation of stalled replication forks by recruiting MUS81 through histone H3 trimethylation.EZH2 通过招募 MUS81 并通过组蛋白 H3 三甲基化促进停滞复制叉的降解。
Nat Cell Biol. 2017 Nov;19(11):1371-1378. doi: 10.1038/ncb3626. Epub 2017 Oct 16.
6
Smarcal1-Mediated Fork Reversal Triggers Mre11-Dependent Degradation of Nascent DNA in the Absence of Brca2 and Stable Rad51 Nucleofilaments.在缺乏Brca2和稳定的Rad51核丝的情况下,Smarcal1介导的叉逆转触发Mre11依赖的新生DNA降解。
Mol Cell. 2017 Sep 7;67(5):867-881.e7. doi: 10.1016/j.molcel.2017.07.001. Epub 2017 Jul 27.
7
DNA Fiber Analysis: Mind the Gap!DNA纤维分析:注意间隔!
Methods Enzymol. 2017;591:55-82. doi: 10.1016/bs.mie.2017.03.019. Epub 2017 May 3.
8
Recent insights into the molecular basis of Fanconi anemia: genes, modifiers, and drivers.范可尼贫血分子基础的最新见解:基因、修饰因子和驱动因素。
Int J Hematol. 2017 Sep;106(3):335-344. doi: 10.1007/s12185-017-2283-4. Epub 2017 Jun 19.
9
The linker histone H1.0 generates epigenetic and functional intratumor heterogeneity.连接组蛋白H1.0产生表观遗传和功能性肿瘤内异质性。
Science. 2016 Sep 30;353(6307). doi: 10.1126/science.aaf1644.
10
Translesion synthesis mechanisms depend on the nature of DNA damage in UV-irradiated human cells.跨损伤合成机制取决于紫外线照射的人类细胞中DNA损伤的性质。
Nucleic Acids Res. 2016 Jul 8;44(12):5717-31. doi: 10.1093/nar/gkw280. Epub 2016 Apr 19.