Department of Microbiology & Immunology, W. R. Hearst Microbiology Research Center, Weill Cornell Medical College, New York, NY, USA.
Department of Pediatrics, Memorial Sloan Kettering Cancer Center, New York, NY, USA.
Neoplasia. 2019 Jul;21(7):689-701. doi: 10.1016/j.neo.2019.04.002. Epub 2019 May 23.
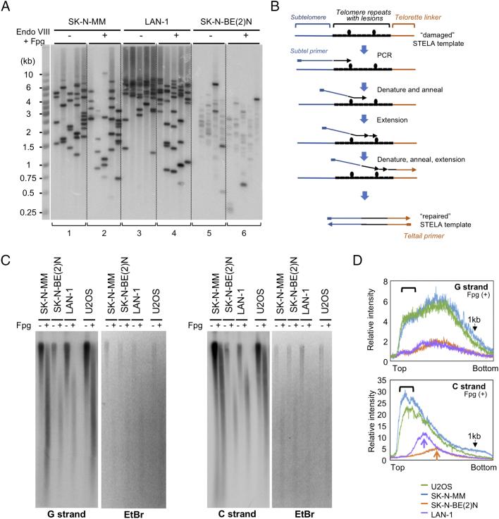
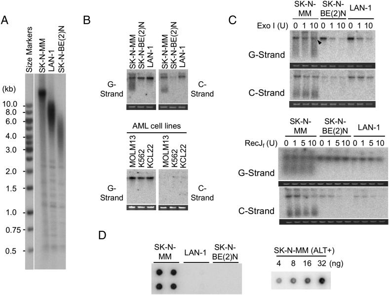
Telomeres play important roles in genome stability and cell proliferation. High risk neuroblastoma (HRNB), an aggressive childhood cancer, is especially reliant on telomere maintenance. Three recurrent genetic aberrations in HRNB (MYCN amplification, TERT re-arrangements, and ATRX mutations) are mutually exclusive and each capable of promoting telomere maintenance mechanisms (i.e., through telomerase or ALT). We analyzed a panel of 5 representative HRNB cell lines and 30 HRNB surgical samples using assays that assess average telomere lengths, length distribution patterns, single-stranded DNA on the G- and C-strand, as well as extra-chromosomal circular telomeres. Our analysis pointed to substantial and variable degrees of telomere DNA damage in HRNB, including pervasive oxidative lesions. Moreover, unlike other cancers, neuroblastoma consistently harbored high levels of C-strand ssDNA overhangs and t-circles, which are consistent with active "telomere trimming". This feature is observed in both telomerase- and ALT-positive tumors and irrespective of telomere length distribution. Moreover, evidence for telomere trimming was detected in normal neural tissues, raising the possibility that TMMs in HRNB evolved in the face of a canonical developmental program of telomere shortening. Telomere trimming by itself appears to distinguish neuroectodermal derived tumors from other human cancers, a distinguishing characteristic with both biologic and therapeutic implications.
端粒在基因组稳定性和细胞增殖中发挥着重要作用。高危神经母细胞瘤(HRNB)是一种侵袭性儿童癌症,尤其依赖端粒维持。HRNB 中存在三种反复出现的遗传异常(MYCN 扩增、TERT 重排和 ATRX 突变),它们相互排斥,每种异常都能够促进端粒维持机制(即通过端粒酶或 ALT)。我们使用评估平均端粒长度、长度分布模式、G 链和 C 链上的单链 DNA 以及染色体外环状端粒的检测方法,分析了 5 个代表性的 HRNB 细胞系和 30 个 HRNB 手术样本。我们的分析指出,HRNB 中端粒 DNA 损伤程度很大且具有可变性,包括普遍的氧化损伤。此外,与其他癌症不同,神经母细胞瘤始终存在高水平的 C 链 ssDNA 突出和 t 环,这与活跃的“端粒修剪”一致。这种特征在端粒酶和 ALT 阳性肿瘤中均观察到,而与端粒长度分布无关。此外,在正常神经组织中也检测到了端粒修剪的证据,这表明 HRNB 中的 TMM 是在面临端粒缩短的典型发育程序的情况下进化而来的。端粒修剪本身似乎可以将神经外胚层来源的肿瘤与其他人类癌症区分开来,这是一种具有生物学和治疗意义的区别特征。