Suppr超能文献

等足目动物木质纤维素的降解:对其适应陆地生活的新认识。

Lignocellulose degradation in isopods: new insights into the adaptation to terrestrial life.

机构信息

Laboratoire Ecologie et Biologie des Interactions - UMR CNRS 7267, Equipe Ecologie Evolution Symbiose - Bâtiment B8-B35, Université de Poitiers, 5 rue Albert Turpain, TSA 51106, F-86073, Poitiers Cedex 9, France.

出版信息

BMC Genomics. 2019 Jun 7;20(1):462. doi: 10.1186/s12864-019-5825-8.

Abstract

BACKGROUND

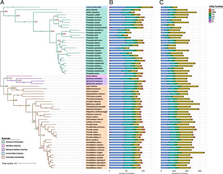
Isopods constitute a particular group of crustaceans that has successfully colonized all environments including marine, freshwater and terrestrial habitats. Their ability to use various food sources, especially plant biomass, might be one of the reasons of their successful spread. All isopods, which feed on plants and their by-products, must be capable of lignocellulose degradation. This complex composite is the main component of plants and is therefore an important nutrient source for many living organisms. Its degradation requires a large repertoire of highly specialized Carbohydrate-Active enZymes (called CAZymes) which are produced by the organism itself and in some cases, by its associated microbiota. The acquisition of highly diversified CAZymes could have helped isopods to adapt to their diet and to their environment, especially during land colonization.

RESULTS

To test this hypothesis, isopod host CAZomes (i.e. the entire CAZyme repertoire) were characterized in marine, freshwater and terrestrial species through a transcriptomic approach. Many CAZymes were identified in 64 isopod transcriptomes, comprising 27 de novo datasets. Our results show that marine, freshwater and terrestrial isopods exhibit different CAZomes, illustrating different strategies for lignocellulose degradation. The analysis of variations of the size of CAZy families shows these are expanded in terrestrial isopods while they are contracted in aquatic isopods; this pattern is probably resulting from the evolution of the host CAZomes during the terrestrial adaptation of isopods. We show that CAZyme gene duplications and horizontal transfers can be involved in adaptive divergence between isopod CAZomes.

CONCLUSIONS

Our characterization of the CAZomes in 64 isopods species provides new insights into the evolutionary processes that enabled isopods to conquer various environments, especially terrestrial ones.

摘要

背景

等足目动物是一组特殊的甲壳类动物,成功地在包括海洋、淡水和陆地生境在内的所有环境中定居。它们能够利用各种食物来源,特别是植物生物质,这可能是它们成功扩散的原因之一。所有以植物及其副产品为食的等足目动物都必须能够降解木质纤维素。这种复杂的复合材料是植物的主要成分,因此是许多生物的重要营养来源。它的降解需要大量高度专业化的碳水化合物活性酶(称为 CAZymes),这些酶由生物体本身产生,在某些情况下,也由其相关微生物群产生。获得高度多样化的 CAZymes 可能有助于等足目动物适应其饮食和环境,特别是在陆地殖民化期间。

结果

为了验证这一假设,通过转录组学方法,对海洋、淡水和陆地等足目物种中的宿主 CAZomes(即整个 CAZyme 库)进行了表征。在 64 个等足目转录组中鉴定出许多 CAZymes,其中包括 27 个从头数据集。我们的研究结果表明,海洋、淡水和陆地等足目动物表现出不同的 CAZomes,这表明它们在木质纤维素降解方面存在不同的策略。CAZy 家族大小变化的分析表明,陆地等足目动物的 CAZy 家族扩大,而水生等足目动物的 CAZy 家族缩小;这种模式可能是等足目动物在陆地适应过程中宿主 CAZomes 进化的结果。我们表明,CAZyme 基因重复和水平转移可能参与了等足目 CAZomes 之间的适应性分化。

结论

我们对 64 种等足目动物的 CAZomes 进行了表征,为等足目动物能够征服各种环境,特别是陆地环境的进化过程提供了新的见解。

https://cdn.ncbi.nlm.nih.gov/pmc/blobs/8b33/6555040/ccc2a4f1693f/12864_2019_5825_Fig1_HTML.jpg

文献AI研究员

20分钟写一篇综述,助力文献阅读效率提升50倍。

立即体验

用中文搜PubMed

大模型驱动的PubMed中文搜索引擎

马上搜索

文档翻译

学术文献翻译模型,支持多种主流文档格式。

立即体验