Li Wei, He Weiming, Xia Ping, Sun Wei, Shi Ming, Zhou Yao, Zhu Weiwei, Zhang Lu, Liu Buhui, Zhu Jingjing, Zhu Yiye, Zhou Enchao, Sun Minjie, Gao Kun
Affiliated Hospital of Nanjing University of Chinese Medicine, Division of Nephrology, Jiangsu Province Hospital of Traditional Chinese Medicine, Nanjing, China.
Division of Gerontology, The Third Affiliated Hospital of Nanjing University of Chinese Medicine, Nanjing, China.
Front Pharmacol. 2019 May 28;10:567. doi: 10.3389/fphar.2019.00567. eCollection 2019.
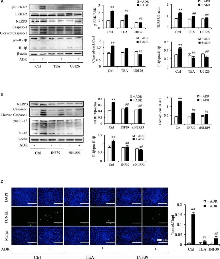
(L.) Medik. (Malvaceae) is a herb used in traditional Chinese medicine to treat some kidney diseases. To date, the detailed mechanisms by which improves some kinds of renal disease are not fully understood. In this study, we established Adriamycin-induced NRK-52E cells, the normal rat kidney epithelial cell line, injury, and Sprague-Dawley rats with Adriamycin-induced nephropathy to evaluate the role and mechanisms of total extracts of flower (TEA) both and . We found that TEA ameliorated Adriamycin-induced cellular morphological changes, cell viability, and apoptosis through the suppression of protein oxidation and ERK1/2 signaling. However, this anti-oxidative stress role of TEA was independent of ROS inhibition. Adriamycin activated ERK1/2 signaling followed by activation of NLRP3 inflammasomes. TEA suppressed NLRP3 inflammasomes via inhibition of ERK1/2 signal transduction; decreased proteinuria and attenuated renal tubule lesions; and inhibited the expression of NLRP3 in tubules in rats with Adriamycin nephropathy. Collectively, TEA protects renal tubular cells against Adriamycin-induced tubule injury via inhibition of ROS-ERK1/2-NLRP3 inflammasomes.
(L.)Medik.(锦葵科)是一种用于治疗某些肾脏疾病的传统中药。迄今为止,其改善某些肾脏疾病的详细机制尚未完全明确。在本研究中,我们建立了阿霉素诱导的正常大鼠肾上皮细胞系NRK - 52E损伤模型以及阿霉素诱导的肾病大鼠模型,以评估[植物名称]花总提取物(TEA)在体外和体内的作用及机制。我们发现,TEA通过抑制蛋白质氧化和ERK1/2信号传导,改善了阿霉素诱导的细胞形态变化、细胞活力和细胞凋亡。然而,TEA的这种抗氧化应激作用与抑制ROS无关。阿霉素激活ERK1/2信号传导,随后激活NLRP3炎性小体。TEA通过抑制ERK1/2信号转导抑制NLRP3炎性小体;减少蛋白尿并减轻肾小管损伤;并抑制阿霉素肾病大鼠肾小管中NLRP3的表达。总体而言,TEA通过抑制ROS - ERK1/2 - NLRP3炎性小体保护肾小管细胞免受阿霉素诱导的肾小管损伤。