Centre for Gene Regulation and Expression, School of Life Sciences, University of Dundee, Dundee, United Kingdom.
Genome Damage and Stability Centre, University of Sussex, Brighton, United Kingdom.
Elife. 2019 Jul 3;8:e46902. doi: 10.7554/eLife.46902.
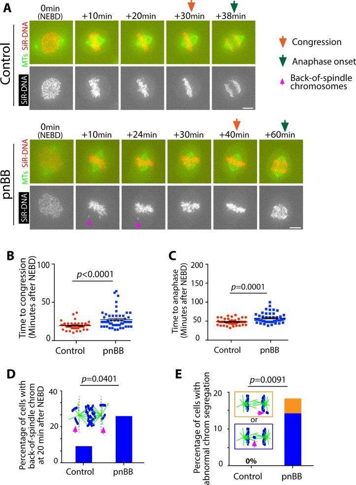
To ensure proper segregation during mitosis, chromosomes must be efficiently captured by spindle microtubules and subsequently aligned on the mitotic spindle. The efficacy of chromosome interaction with the spindle can be influenced by how widely chromosomes are scattered in space. Here, we quantify chromosome-scattering volume (CSV) and find that it is reduced soon after nuclear envelope breakdown (NEBD) in human cells. The CSV reduction occurs primarily independently of microtubules and is therefore not an outcome of interactions between chromosomes and the spindle. We find that, prior to NEBD, an acto-myosin network is assembled in a LINC complex-dependent manner on the cytoplasmic surface of the nuclear envelope. This acto-myosin network remains on nuclear envelope remnants soon after NEBD, and its myosin-II-mediated contraction reduces CSV and facilitates timely chromosome congression and correct segregation. Thus, we find a novel mechanism that positions chromosomes in early mitosis to ensure efficient and correct chromosome-spindle interactions.
为了确保有丝分裂过程中的正确分离,染色体必须被纺锤体微管有效地捕获,并随后在有丝分裂纺锤体上排列。染色体与纺锤体相互作用的效率可以受到染色体在空间中散布的程度的影响。在这里,我们量化了染色体散布体积(CSV),并发现它在人类细胞的核膜破裂(NEBD)后很快就会降低。这种 CSV 的减少主要与微管无关,因此不是染色体与纺锤体之间相互作用的结果。我们发现,在 NEBD 之前,一个肌动球蛋白网络以依赖 LINC 复合物的方式组装在核膜的细胞质表面上。这个肌动球蛋白网络在 NEBD 后很快就留在核膜残余物上,它的肌球蛋白 II 介导的收缩减少了 CSV,并促进了及时的染色体向心和正确的分离。因此,我们发现了一种新的机制,它将染色体定位在早期有丝分裂中,以确保有效的和正确的染色体-纺锤体相互作用。