• 文献检索
  • 文档翻译
  • 深度研究
  • 学术资讯
  • Suppr Zotero 插件Zotero 插件
  • 邀请有礼
  • 套餐&价格
  • 历史记录
应用&插件
Suppr Zotero 插件Zotero 插件浏览器插件Mac 客户端Windows 客户端微信小程序
定价
高级版会员购买积分包购买API积分包
服务
文献检索文档翻译深度研究API 文档MCP 服务
关于我们
关于 Suppr公司介绍联系我们用户协议隐私条款
关注我们

Suppr 超能文献

核心技术专利:CN118964589B侵权必究
粤ICP备2023148730 号-1Suppr @ 2026

文献检索

告别复杂PubMed语法,用中文像聊天一样搜索,搜遍4000万医学文献。AI智能推荐,让科研检索更轻松。

立即免费搜索

文件翻译

保留排版,准确专业,支持PDF/Word/PPT等文件格式,支持 12+语言互译。

免费翻译文档

深度研究

AI帮你快速写综述,25分钟生成高质量综述,智能提取关键信息,辅助科研写作。

立即免费体验

唾液腺结构影响传播所需子孢子的可获得性。

Salivary Gland Architecture Shapes Sporozoite Availability for Transmission.

机构信息

Department of Cell Biology, Johns Hopkins School of Medicine, Baltimore, Maryland, USA.

Johns Hopkins Malaria Research Institute, Johns Hopkins Bloomberg School of Public Health, Baltimore, Maryland, USA.

出版信息

mBio. 2019 Aug 6;10(4):e01238-19. doi: 10.1128/mBio.01238-19.

DOI:10.1128/mBio.01238-19
PMID:31387905
原文链接:https://pmc.ncbi.nlm.nih.gov/articles/PMC6686039/
Abstract

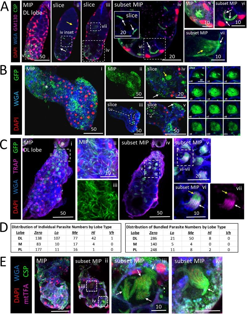
sporozoites (SPZs) must traverse the mosquito salivary glands (SGs) to reach a new vertebrate host and continue the malaria disease cycle. Although SGs can harbor thousands of sporozoites, only 10 to 100 are deposited into a host during probing. To determine how the SGs might function as a bottleneck in SPZ transmission, we have characterized SGs infected with the rodent malaria parasite using immunofluorescence confocal microscopy. Our analyses corroborate findings from previous electron microscopy studies and provide new insights into the invasion process. We identified sites of SPZ accumulation within SGs across a range of infection intensities. Although SPZs were most often seen in the distal lateral SG lobes, they were also observed in the medial and proximal lateral lobes. Most parasites were associated with either the basement membrane or secretory cavities. SPZs accumulated at physical barriers, including fused salivary ducts and extensions of the chitinous salivary duct wall into the distal lumen. SPZs were observed only rarely within salivary ducts. SPZs appeared to contact each other in many different quantities, not just in the previously described large bundles. Within parasite bundles, all of the SPZs were oriented in the same direction. We found that moderate levels of infection did not necessarily correlate with major SG disruptions or abundant SG cell death. Altogether, our findings suggest that SG architecture largely acts as a barrier to SPZ transmission. Malaria continues to have a devastating impact on human health. With growing resistance to insecticides and antimalarial drugs, as well as climate change predictions indicating expansion of vector territories, the impact of malaria is likely to increase. Additional insights regarding pathogen migration through vector mosquitoes are needed to develop novel methods to prevent transmission to new hosts. Pathogens, including the microbes that cause malaria, must invade the salivary glands (SGs) for transmission. Since SG traversal is required for parasite transmission, SGs are ideal targets for transmission-blocking strategies. The work presented here highlights the role that mosquito SG architecture plays in limiting parasite traversal, revealing how the SG transmission bottleneck is imposed. Further, our data provide unprecedented detail about SG-sporozoite interactions and gland-to-gland variation not provided in previous studies.

摘要

疟原虫的子孢子(SPZ)必须穿过蚊子的唾液腺(SG)才能到达新的脊椎动物宿主并继续疟疾的疾病循环。尽管 SG 可以容纳数千个子孢子,但在探测过程中只有 10 到 100 个子孢子被沉积到宿主中。为了确定 SG 如何作为 SPZ 传播的瓶颈,我们使用免疫荧光共聚焦显微镜对感染啮齿动物疟原虫的 SG 进行了特征描述。我们的分析证实了以前电子显微镜研究的结果,并为入侵过程提供了新的见解。我们在一系列感染强度范围内确定了 SG 中 SPZ 积累的部位。尽管 SPZ 最常出现在 SG 的远端外侧叶,但也出现在内侧和近端外侧叶。大多数寄生虫与基膜或分泌腔有关。SPZ 在物理屏障处积累,包括融合的唾液管和几丁质唾液管壁向远端管腔的延伸。很少观察到 SPZ 在唾液管内。SPZ 似乎以多种不同的数量相互接触,而不仅仅是以前描述的大束。在寄生虫束内,所有的 SPZ 都朝同一方向定向。我们发现,中度感染水平不一定与 SG 严重破坏或大量 SG 细胞死亡相关。总的来说,我们的研究结果表明,SG 结构在很大程度上充当了 SPZ 传播的屏障。疟疾继续对人类健康造成毁灭性影响。随着杀虫剂和抗疟药物耐药性的增加,以及气候变化预测表明媒介领土的扩大,疟疾的影响可能会增加。需要进一步了解病原体通过媒介蚊子的迁移,以开发新的方法来防止传播给新的宿主。病原体,包括引起疟疾的微生物,必须侵入唾液腺(SG)才能传播。由于 SG 的穿透是寄生虫传播所必需的,因此 SG 是阻断传播策略的理想目标。这里介绍的工作强调了蚊子 SG 结构在限制寄生虫穿透方面的作用,揭示了 SG 传播瓶颈是如何产生的。此外,我们的数据提供了以前研究中未提供的关于 SG-子孢子相互作用和腺体之间差异的前所未有的详细信息。

https://cdn.ncbi.nlm.nih.gov/pmc/blobs/d246/6686039/bc9c0da900a7/mBio.01238-19-f0007.jpg
https://cdn.ncbi.nlm.nih.gov/pmc/blobs/d246/6686039/c5b4f7c96d70/mBio.01238-19-f0001.jpg
https://cdn.ncbi.nlm.nih.gov/pmc/blobs/d246/6686039/1f481838c896/mBio.01238-19-f0002.jpg
https://cdn.ncbi.nlm.nih.gov/pmc/blobs/d246/6686039/5dbc3bc317f7/mBio.01238-19-f0003.jpg
https://cdn.ncbi.nlm.nih.gov/pmc/blobs/d246/6686039/f3116fad082b/mBio.01238-19-f0004.jpg
https://cdn.ncbi.nlm.nih.gov/pmc/blobs/d246/6686039/74cc93776a3d/mBio.01238-19-f0005.jpg
https://cdn.ncbi.nlm.nih.gov/pmc/blobs/d246/6686039/5013d81cb698/mBio.01238-19-f0006.jpg
https://cdn.ncbi.nlm.nih.gov/pmc/blobs/d246/6686039/bc9c0da900a7/mBio.01238-19-f0007.jpg
https://cdn.ncbi.nlm.nih.gov/pmc/blobs/d246/6686039/c5b4f7c96d70/mBio.01238-19-f0001.jpg
https://cdn.ncbi.nlm.nih.gov/pmc/blobs/d246/6686039/1f481838c896/mBio.01238-19-f0002.jpg
https://cdn.ncbi.nlm.nih.gov/pmc/blobs/d246/6686039/5dbc3bc317f7/mBio.01238-19-f0003.jpg
https://cdn.ncbi.nlm.nih.gov/pmc/blobs/d246/6686039/f3116fad082b/mBio.01238-19-f0004.jpg
https://cdn.ncbi.nlm.nih.gov/pmc/blobs/d246/6686039/74cc93776a3d/mBio.01238-19-f0005.jpg
https://cdn.ncbi.nlm.nih.gov/pmc/blobs/d246/6686039/5013d81cb698/mBio.01238-19-f0006.jpg
https://cdn.ncbi.nlm.nih.gov/pmc/blobs/d246/6686039/bc9c0da900a7/mBio.01238-19-f0007.jpg

相似文献

1
Salivary Gland Architecture Shapes Sporozoite Availability for Transmission.唾液腺结构影响传播所需子孢子的可获得性。
mBio. 2019 Aug 6;10(4):e01238-19. doi: 10.1128/mBio.01238-19.
2
Imaging movement of malaria parasites during transmission by Anopheles mosquitoes.疟原虫在按蚊传播过程中的成像运动
Cell Microbiol. 2004 Jul;6(7):687-94. doi: 10.1111/j.1462-5822.2004.00395.x.
3
The influence of oviposition status on measures of transmission potential in malaria-infected mosquitoes depends on sugar availability.产卵状态对感染疟原虫蚊子传播潜力衡量指标的影响取决于糖的供应情况。
Parasit Vectors. 2024 May 23;17(1):236. doi: 10.1186/s13071-024-06317-2.
4
Immunomodulation by Mosquito Salivary Protein AgSAP Contributes to Early Host Infection by .蚊唾液蛋白 AgSAP 通过免疫调节作用促进 的早期宿主感染
mBio. 2021 Dec 21;12(6):e0309121. doi: 10.1128/mBio.03091-21. Epub 2021 Dec 14.
5
"Salivary gland cellular architecture in the Asian malaria vector mosquito Anopheles stephensi".亚洲疟疾传播媒介斯氏按蚊唾液腺的细胞结构
Parasit Vectors. 2015 Dec 2;8:617. doi: 10.1186/s13071-015-1229-z.
6
The dynamics of interactions between Plasmodium and the mosquito: a study of the infectivity of Plasmodium berghei and Plasmodium gallinaceum, and their transmission by Anopheles stephensi, Anopheles gambiae and Aedes aegypti.疟原虫与蚊子之间相互作用的动态研究:伯氏疟原虫和鸡疟原虫的感染性及其由斯氏按蚊、冈比亚按蚊和埃及伊蚊传播的研究
Int J Parasitol. 2003 Aug;33(9):933-43. doi: 10.1016/s0020-7519(03)00112-7.
7
Is Saglin a mosquito salivary gland receptor for Plasmodium falciparum?疟原虫在冈比亚按蚊唾液腺的受体是否是 Saglin 蛋白?
Malar J. 2019 Jan 3;18(1):2. doi: 10.1186/s12936-018-2634-5.
8
Disruption of Plasmodium sporozoite transmission by depletion of sporozoite invasion-associated protein 1.通过消耗子孢子入侵相关蛋白1破坏疟原虫子孢子传播。
Eukaryot Cell. 2009 Apr;8(4):640-8. doi: 10.1128/EC.00347-08. Epub 2009 Jan 30.
9
A mosquito salivary gland protein partially inhibits Plasmodium sporozoite cell traversal and transmission.一种疟蚊唾液腺蛋白部分抑制疟原虫孢子穿透和传播。
Nat Commun. 2018 Jul 25;9(1):2908. doi: 10.1038/s41467-018-05374-3.
10
Efficiency of salivary gland invasion by malaria sporozoites is controlled by rapid sporozoite destruction in the mosquito haemocoel.疟原虫子孢子侵入唾液腺的效率受蚊子血腔中快速的子孢子破坏控制。
Int J Parasitol. 2007 May;37(6):673-81. doi: 10.1016/j.ijpara.2006.12.007. Epub 2006 Dec 27.

引用本文的文献

1
Regulation of diel locomotor activity and retinal responses of Anopheles stephensi by ingested histamine and serotonin is temperature- and infection-dependent.摄入的组胺和血清素对斯氏按蚊昼夜运动活动和视网膜反应的调节作用取决于温度和感染情况。
PLoS Pathog. 2025 Apr 28;21(4):e1013139. doi: 10.1371/journal.ppat.1013139. eCollection 2025 Apr.
2
Advances in the dissection of Anopheles-Plasmodium interactions.按蚊-疟原虫相互作用剖析的进展
PLoS Pathog. 2025 Mar 31;21(3):e1012965. doi: 10.1371/journal.ppat.1012965. eCollection 2025 Mar.
3
High-Resolution Proteomics Unveils Salivary Gland Disruption and Saliva-Hemolymph Protein Exchange in -Infected Mosquitoes.

本文引用的文献

1
Detection of malaria sporozoites expelled during mosquito sugar feeding.检测在蚊子吸食糖水时排出的疟原虫子孢子。
Sci Rep. 2018 May 15;8(1):7545. doi: 10.1038/s41598-018-26010-6.
2
Driving mosquito refractoriness to with engineered symbiotic bacteria.利用工程共生细菌使蚊子产生抗性。 (原句“Driving mosquito refractoriness to ”表述不完整,推测补充完整后翻译如上,仅供参考)
Science. 2017 Sep 29;357(6358):1399-1402. doi: 10.1126/science.aan5478. Epub 2017 Sep 28.
3
Changes in the microbiota cause genetically modified to spread in a population.
高分辨率蛋白质组学揭示了受感染蚊子唾液腺的破坏以及唾液与血淋巴之间的蛋白质交换。
bioRxiv. 2025 Mar 1:2025.02.28.640873. doi: 10.1101/2025.02.28.640873.
4
Gene drives: an alternative approach to malaria control?基因驱动:控制疟疾的另一种方法?
Gene Ther. 2025 Jan;32(1):25-37. doi: 10.1038/s41434-024-00468-8. Epub 2024 Jul 22.
5
Quantification of sporozoite expelling by mosquitoes infected with laboratory and naturally circulating gametocytes.定量分析感染实验室和自然循环配子体的蚊子排出的子孢子。
Elife. 2024 Mar 22;12:RP90989. doi: 10.7554/eLife.90989.
6
The salivary protein Saglin facilitates efficient midgut colonization of Anopheles mosquitoes by malaria parasites.唾液蛋白 Saglin 促进疟原虫对疟蚊中肠的有效定殖。
PLoS Pathog. 2023 Mar 2;19(3):e1010538. doi: 10.1371/journal.ppat.1010538. eCollection 2023 Mar.
7
Impact of insecticide resistance on malaria vector competence: a literature review.杀虫剂抗性对疟疾媒介能力的影响:文献综述。
Malar J. 2023 Jan 17;22(1):19. doi: 10.1186/s12936-023-04444-2.
8
A toolbox of engineered mosquito lines to study salivary gland biology and malaria transmission.工程化蚊子品系工具盒,用于研究唾液腺生物学和疟疾传播。
PLoS Pathog. 2022 Oct 12;18(10):e1010881. doi: 10.1371/journal.ppat.1010881. eCollection 2022 Oct.
9
A Simple Method for Immunohistochemistry and Imaging of Mosquito Salivary Glands.一种用于免疫组织化学和蚊虫唾液腺成像的简单方法。
Cold Spring Harb Protoc. 2022 Oct 3;2022(10):Pdb.prot107990. doi: 10.1101/pdb.prot107990.
10
Performing Immunohistochemistry in Mosquito Salivary Glands.在蚊子唾液腺中进行免疫组织化学。
Cold Spring Harb Protoc. 2022 Oct 3;2022(10):Pdb.top107699. doi: 10.1101/pdb.top107699.
微生物群的变化导致基因修饰的出现并在人群中传播。
Science. 2017 Sep 29;357(6358):1396-1399. doi: 10.1126/science.aak9691. Epub 2017 Sep 28.
4
Malaria.疟疾。
Nat Rev Dis Primers. 2017 Aug 3;3:17050. doi: 10.1038/nrdp.2017.50.
5
Salivary gland maturation and duct formation in the African malaria mosquito Anopheles gambiae.非洲疟蚊冈比亚按蚊的唾液腺成熟和导管形成。
Sci Rep. 2017 Apr 4;7(1):601. doi: 10.1038/s41598-017-00672-0.
6
Anopheline salivary protein genes and gene families: an evolutionary overview after the whole genome sequence of sixteen Anopheles species.按蚊唾液蛋白基因和基因家族:16种按蚊全基因组序列后的进化概述
BMC Genomics. 2017 Feb 13;18(1):153. doi: 10.1186/s12864-017-3579-8.
7
Probability of Transmission of Malaria from Mosquito to Human Is Regulated by Mosquito Parasite Density in Naïve and Vaccinated Hosts.疟疾从蚊子传播到人类的概率受初次感染和接种疫苗宿主中蚊子寄生虫密度的调节。
PLoS Pathog. 2017 Jan 12;13(1):e1006108. doi: 10.1371/journal.ppat.1006108. eCollection 2017 Jan.
8
Inhibition of Malaria Infection in Transgenic Anopheline Mosquitoes Lacking Salivary Gland Cells.缺乏唾液腺细胞的转基因按蚊中疟疾感染的抑制作用。
PLoS Pathog. 2016 Sep 6;12(9):e1005872. doi: 10.1371/journal.ppat.1005872. eCollection 2016 Sep.
9
Malaria: Global progress 2000 - 2015 and future challenges.疟疾:2000-2015 年全球进展及未来挑战。
Infect Dis Poverty. 2016 Jun 9;5(1):61. doi: 10.1186/s40249-016-0151-8.
10
Tools and Strategies for Malaria Control and Elimination: What Do We Need to Achieve a Grand Convergence in Malaria?疟疾控制与消除的工具和策略:实现疟疾大融合我们需要什么?
PLoS Biol. 2016 Mar 2;14(3):e1002380. doi: 10.1371/journal.pbio.1002380. eCollection 2016 Mar.