• 文献检索
  • 文档翻译
  • 深度研究
  • 学术资讯
  • Suppr Zotero 插件Zotero 插件
  • 邀请有礼
  • 套餐&价格
  • 历史记录
应用&插件
Suppr Zotero 插件Zotero 插件浏览器插件Mac 客户端Windows 客户端微信小程序
定价
高级版会员购买积分包购买API积分包
服务
文献检索文档翻译深度研究API 文档MCP 服务
关于我们
关于 Suppr公司介绍联系我们用户协议隐私条款
关注我们

Suppr 超能文献

核心技术专利:CN118964589B侵权必究
粤ICP备2023148730 号-1Suppr @ 2026

文献检索

告别复杂PubMed语法,用中文像聊天一样搜索,搜遍4000万医学文献。AI智能推荐,让科研检索更轻松。

立即免费搜索

文件翻译

保留排版,准确专业,支持PDF/Word/PPT等文件格式,支持 12+语言互译。

免费翻译文档

深度研究

AI帮你快速写综述,25分钟生成高质量综述,智能提取关键信息,辅助科研写作。

立即免费体验

分泌型白细胞蛋白酶抑制剂通过介导NF-κB和Akt信号通路抑制表达人乳头瘤病毒E6的头颈部鳞状细胞癌进展。

Secretory leukocyte protease inhibitor suppresses HPV E6-expressing HNSCC progression by mediating NF-κB and Akt pathways.

作者信息

Jin Yu, Li Yuexiu, Wang Xin, Yang Ya

机构信息

1Department of General Dentistry, Ninth People's Hospital, Shanghai Jiao Tong University School of Medicine, 639 Zhizaoju Road, Shanghai, 200011 P. R. China.

Shanghai Key Laboratory of Stomatology and Shanghai Research Institute of Stomatology, National Clinical Research Center of Stomatology, Shanghai, 200000 P. R. China.

出版信息

Cancer Cell Int. 2019 Aug 23;19:220. doi: 10.1186/s12935-019-0942-7. eCollection 2019.

DOI:10.1186/s12935-019-0942-7
PMID:31462893
原文链接:https://pmc.ncbi.nlm.nih.gov/articles/PMC6708138/
Abstract

BACKGROUND

Head and neck squamous cell carcinoma (HNSCC) is the sixth most common cancer worldwide and human papillomavirus (HPV) has been increasingly recognized as a pathogenic factor for the initiation and development of HNSCC. E6 oncogene, an essential component of the HPV 16 virus, acts as a leading cause of the malignant transformation of cancer cells. Therefore, investigating the biological effect and potential mechanisms of E6 oncogene on HNSCC cells and exploring potential therapeutic methods is of great value.

METHODS

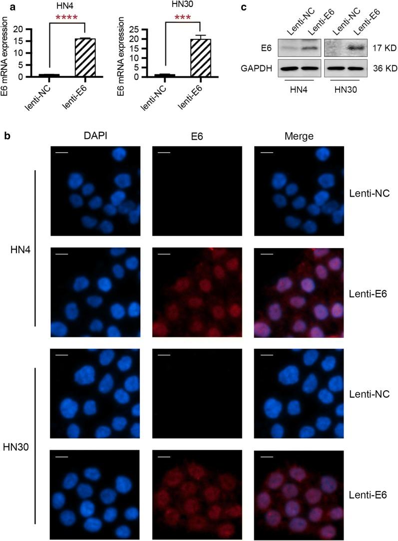
MTT assay, cell cycle analysis, and apoptosis assay were implemented to detect the biological effect of E6 oncogene on the growth of HNSCC cells. Wound healing assay and transwell assay were used to evaluate the role of E6 in the migration and invasion of HNSCC cells. Western blot and immunofluorescence assay were adopted to explore the regulatory mechanisms underlying E6-induced HNSCC progression. Then, exogenous secretory leukocyte protease inhibitor (SLPI) was added into the cell culture to investigate whether it could maintain its tumor suppressor effect on E6-expressing HNSCC cells.

RESULTS

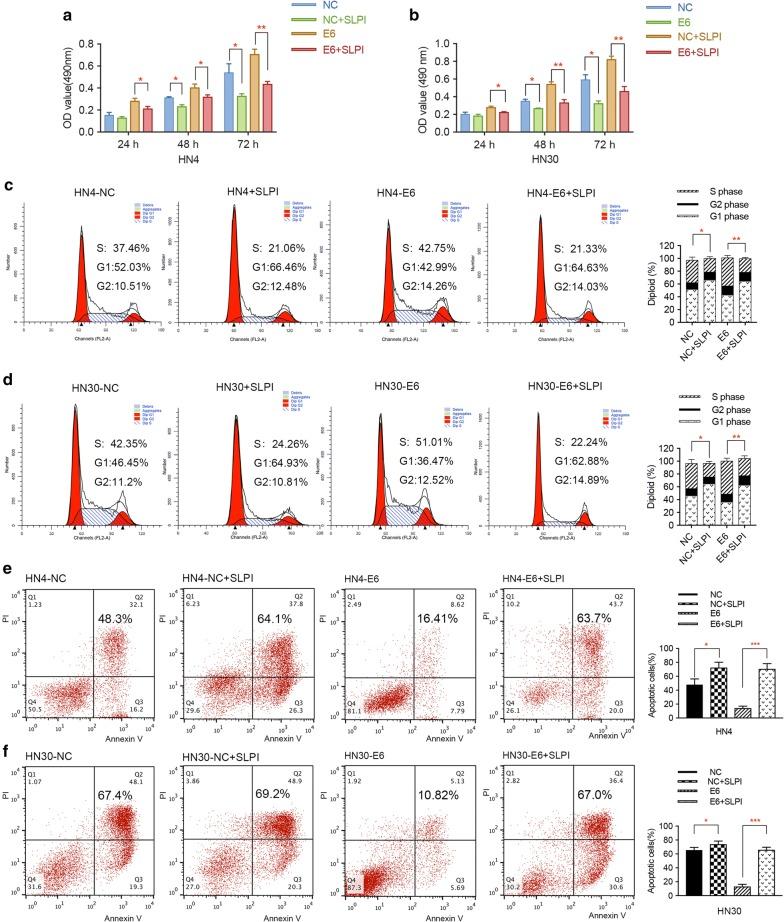
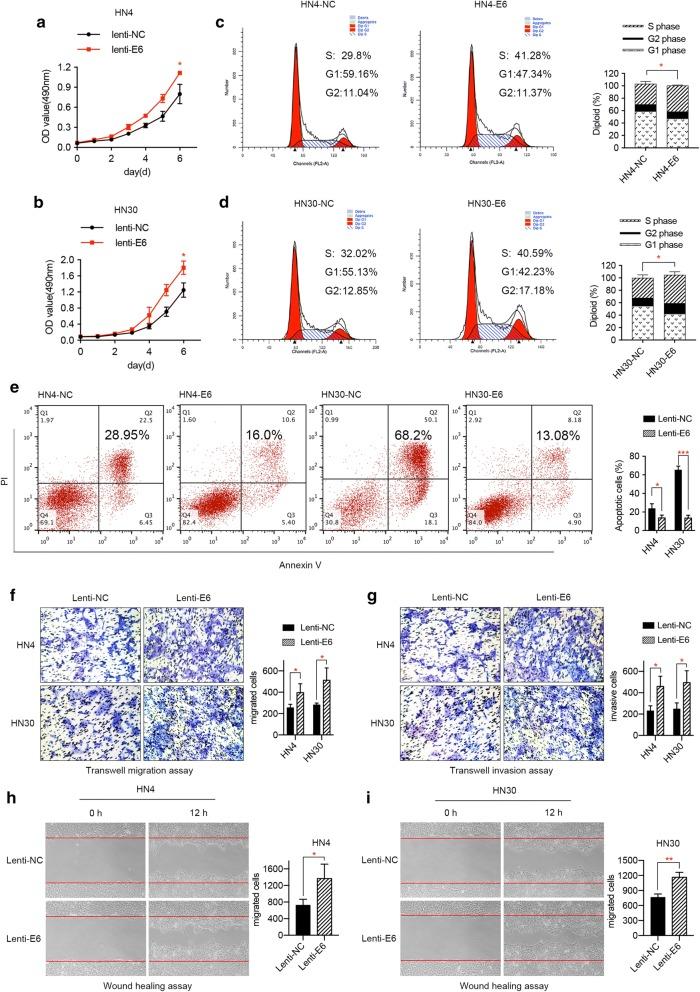
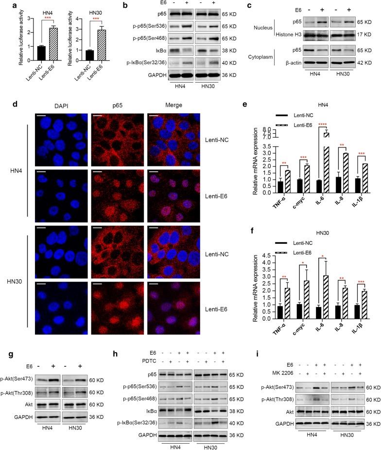
HPV E6 oncogene could promote the proliferation, cell cycle period, apoptosis resistance, migration and invasion of HNSCC cells by activating NF-κB and Akt pathways. Immunohistochemical analysis conducted on HNSCC tissues illustrated that SLPI was further downregulated in HPV positive HNSCC compared to HNSCC without HPV infection. Exogenous SLPI significantly inhibited HPV E6-mediated malignant phenotypes in HNSCC cells by inhibiting the activation of NF-κB and Akt and signaling pathways.

CONCLUSIONS

This study demonstrated that E6 oncogene led to the malignant transformation of HNSCC cells by regulating multiple pathways. SLPI could reverse the effect of E6 oncogene on HNSCC, implying that the functional inhibition of E6 by SLPI may be exploited as an attractive therapeutic strategy.

摘要

背景

头颈部鳞状细胞癌(HNSCC)是全球第六大常见癌症,人乳头瘤病毒(HPV)已越来越被认为是HNSCC发生和发展的致病因素。E6癌基因是HPV 16病毒的重要组成部分,是癌细胞恶性转化的主要原因。因此,研究E6癌基因对HNSCC细胞的生物学效应和潜在机制,并探索潜在的治疗方法具有重要价值。

方法

采用MTT法、细胞周期分析和凋亡检测来检测E6癌基因对HNSCC细胞生长的生物学效应。采用伤口愈合试验和Transwell试验评估E6在HNSCC细胞迁移和侵袭中的作用。采用蛋白质免疫印迹法和免疫荧光试验探讨E6诱导HNSCC进展的调控机制。然后,将外源性分泌型白细胞蛋白酶抑制剂(SLPI)加入细胞培养物中,研究其是否能对表达E6的HNSCC细胞保持其肿瘤抑制作用。

结果

HPV E6癌基因可通过激活NF-κB和Akt信号通路促进HNSCC细胞的增殖、细胞周期进程、抗凋亡、迁移和侵袭。对HNSCC组织进行的免疫组织化学分析表明,与未感染HPV的HNSCC相比,HPV阳性的HNSCC中SLPI进一步下调。外源性SLPI通过抑制NF-κB和Akt信号通路的激活,显著抑制HNSCC细胞中HPV E6介导的恶性表型。

结论

本研究表明,E6癌基因通过调节多种信号通路导致HNSCC细胞的恶性转化。SLPI可以逆转E6癌基因对HNSCC的作用,这意味着SLPI对E6的功能抑制可能是一种有吸引力的治疗策略。

https://cdn.ncbi.nlm.nih.gov/pmc/blobs/3eac/6708138/435f6837ecb6/12935_2019_942_Fig9_HTML.jpg
https://cdn.ncbi.nlm.nih.gov/pmc/blobs/3eac/6708138/e57e16a7b3bc/12935_2019_942_Fig1_HTML.jpg
https://cdn.ncbi.nlm.nih.gov/pmc/blobs/3eac/6708138/09aea1fb7217/12935_2019_942_Fig2_HTML.jpg
https://cdn.ncbi.nlm.nih.gov/pmc/blobs/3eac/6708138/c8fe0717a6f4/12935_2019_942_Fig3_HTML.jpg
https://cdn.ncbi.nlm.nih.gov/pmc/blobs/3eac/6708138/8c2a802ffd82/12935_2019_942_Fig4_HTML.jpg
https://cdn.ncbi.nlm.nih.gov/pmc/blobs/3eac/6708138/f061d25d19b2/12935_2019_942_Fig5_HTML.jpg
https://cdn.ncbi.nlm.nih.gov/pmc/blobs/3eac/6708138/36a64b54f56c/12935_2019_942_Fig6_HTML.jpg
https://cdn.ncbi.nlm.nih.gov/pmc/blobs/3eac/6708138/b51c9f6a20bb/12935_2019_942_Fig7_HTML.jpg
https://cdn.ncbi.nlm.nih.gov/pmc/blobs/3eac/6708138/db54a52ea9a1/12935_2019_942_Fig8_HTML.jpg
https://cdn.ncbi.nlm.nih.gov/pmc/blobs/3eac/6708138/435f6837ecb6/12935_2019_942_Fig9_HTML.jpg
https://cdn.ncbi.nlm.nih.gov/pmc/blobs/3eac/6708138/e57e16a7b3bc/12935_2019_942_Fig1_HTML.jpg
https://cdn.ncbi.nlm.nih.gov/pmc/blobs/3eac/6708138/09aea1fb7217/12935_2019_942_Fig2_HTML.jpg
https://cdn.ncbi.nlm.nih.gov/pmc/blobs/3eac/6708138/c8fe0717a6f4/12935_2019_942_Fig3_HTML.jpg
https://cdn.ncbi.nlm.nih.gov/pmc/blobs/3eac/6708138/8c2a802ffd82/12935_2019_942_Fig4_HTML.jpg
https://cdn.ncbi.nlm.nih.gov/pmc/blobs/3eac/6708138/f061d25d19b2/12935_2019_942_Fig5_HTML.jpg
https://cdn.ncbi.nlm.nih.gov/pmc/blobs/3eac/6708138/36a64b54f56c/12935_2019_942_Fig6_HTML.jpg
https://cdn.ncbi.nlm.nih.gov/pmc/blobs/3eac/6708138/b51c9f6a20bb/12935_2019_942_Fig7_HTML.jpg
https://cdn.ncbi.nlm.nih.gov/pmc/blobs/3eac/6708138/db54a52ea9a1/12935_2019_942_Fig8_HTML.jpg
https://cdn.ncbi.nlm.nih.gov/pmc/blobs/3eac/6708138/435f6837ecb6/12935_2019_942_Fig9_HTML.jpg

相似文献

1
Secretory leukocyte protease inhibitor suppresses HPV E6-expressing HNSCC progression by mediating NF-κB and Akt pathways.分泌型白细胞蛋白酶抑制剂通过介导NF-κB和Akt信号通路抑制表达人乳头瘤病毒E6的头颈部鳞状细胞癌进展。
Cancer Cell Int. 2019 Aug 23;19:220. doi: 10.1186/s12935-019-0942-7. eCollection 2019.
2
Liberation of functional p53 by proteasome inhibition in human papilloma virus-positive head and neck squamous cell carcinoma cells promotes apoptosis and cell cycle arrest.蛋白酶体抑制可使 HPV 阳性的头颈部鳞癌细胞中功能性 p53 释放,从而促进细胞凋亡和细胞周期阻滞。
Cell Cycle. 2013 Mar 15;12(6):923-34. doi: 10.4161/cc.23882. Epub 2013 Feb 19.
3
Human papillomavirus infection in head and neck cancer: the role of the secretory leukocyte protease inhibitor.人乳头瘤病毒感染与头颈部癌症:分泌型白细胞蛋白酶抑制剂的作用。
Oncol Rep. 2013 May;29(5):1962-8. doi: 10.3892/or.2013.2327. Epub 2013 Mar 5.
4
Radioimmunotherapy of experimental head and neck squamous cell carcinoma (HNSCC) with E6-specific antibody using a novel HPV-16 positive HNSCC cell line.使用新型人乳头瘤病毒16型(HPV - 16)阳性头颈部鳞状细胞癌(HNSCC)细胞系,以E6特异性抗体对实验性头颈部鳞状细胞癌进行放射免疫治疗。
Head Neck Oncol. 2011 Feb 12;3(1):9. doi: 10.1186/1758-3284-3-9.
5
Expression of human papillomavirus oncoproteins E6 and E7 inhibits invadopodia activity but promotes cell migration in HPV-positive head and neck squamous cell carcinoma cells.人乳头瘤病毒癌蛋白 E6 和 E7 的表达抑制 HPV 阳性头颈部鳞状细胞癌细胞中的侵袭伪足活性,但促进细胞迁移。
Cancer Rep (Hoboken). 2018 Oct;1(3):e1125. doi: 10.1002/cnr2.1125. Epub 2018 Jul 27.
6
A novel splice variant of LOXL2 promotes progression of human papillomavirus-negative head and neck squamous cell carcinoma.LOXL2 的一种新型剪接变体促进了人乳头瘤病毒阴性头颈部鳞状细胞癌的进展。
Cancer. 2020 Feb 15;126(4):737-748. doi: 10.1002/cncr.32610. Epub 2019 Nov 13.
7
Differential anticancer activities of arsenic trioxide on head and neck cancer cells with different human papillomavirus status.三氧化二砷对不同人乳头瘤病毒状态的头颈部癌细胞的抗癌活性差异。
Life Sci. 2018 Nov 1;212:182-193. doi: 10.1016/j.lfs.2018.09.033. Epub 2018 Sep 20.
8
HPV16 E6 enhances the radiosensitivity in HPV-positive human head and neck squamous cell carcinoma by regulating the miR-27a-3p/SMG1 axis.人乳头瘤病毒16型E6蛋白通过调控miR-27a-3p/SMG1轴增强人乳头瘤病毒阳性头颈部鳞状细胞癌的放射敏感性。
Infect Agent Cancer. 2021 Aug 13;16(1):56. doi: 10.1186/s13027-021-00397-w.
9
The role of the antileukoprotease SLPI in smoking-induced human papillomavirus-independent head and neck squamous cell carcinomas.抗白细胞蛋白酶 SLPI 在吸烟诱导的人乳头瘤病毒无关型头颈部鳞状细胞癌中的作用。
Int J Cancer. 2014 Mar 15;134(6):1323-34. doi: 10.1002/ijc.28462. Epub 2013 Sep 23.
10
BCCIPβ facilitates p53 ubiquitination via binding with E6 protein in high-risk HPV positive head and neck squamous cell carcinoma.BCCIPβ 通过与高危型 HPV 阳性头颈部鳞状细胞癌中的 E6 蛋白结合促进 p53 的泛素化。
Biochem Biophys Res Commun. 2020 Aug 27;529(3):685-691. doi: 10.1016/j.bbrc.2020.05.183. Epub 2020 Jul 18.

引用本文的文献

1
Assessment of Biological and Functional Properties of Potential Probiotic Strains Isolated from Commercial and Dairy Sources.对从商业和乳制品来源分离出的潜在益生菌菌株的生物学和功能特性的评估。
Microorganisms. 2025 Apr 24;13(5):970. doi: 10.3390/microorganisms13050970.
2
Roles of human papillomavirus in cancers: oncogenic mechanisms and clinical use.人乳头瘤病毒在癌症中的作用:致癌机制与临床应用
Signal Transduct Target Ther. 2025 Jan 24;10(1):44. doi: 10.1038/s41392-024-02083-w.
3
Cationic Liposomes Carrying HPV16 E6-siRNA Inhibit the Proliferation, Migration, and Invasion of Cervical Cancer Cells.

本文引用的文献

1
Immunometabolic Alterations by HPV Infection: New Dimensions to Head and Neck Cancer Disparity.HPV 感染引起的免疫代谢改变:头颈部癌症差异的新维度。
J Natl Cancer Inst. 2019 Mar 1;111(3):233-244. doi: 10.1093/jnci/djy207.
2
Diagnostics of pediatric supratentorial RELA ependymomas: integration of information from histopathology, genetics, DNA methylation and imaging.儿童幕上 RELA 室管膜瘤的诊断:组织病理学、遗传学、DNA 甲基化和影像学信息的整合。
Brain Pathol. 2019 May;29(3):325-335. doi: 10.1111/bpa.12664. Epub 2018 Nov 28.
3
Chemerin suppresses hepatocellular carcinoma metastasis through CMKLR1-PTEN-Akt axis.
携带人乳头瘤病毒16型E6小干扰RNA的阳离子脂质体抑制宫颈癌细胞的增殖、迁移和侵袭。
Pharmaceutics. 2024 Jun 29;16(7):880. doi: 10.3390/pharmaceutics16070880.
4
The secretory leukocyte protease inhibitor (SLPI) in pathophysiology of non-communicable diseases: Evidence from experimental studies to clinical applications.分泌型白细胞蛋白酶抑制剂(SLPI)在非传染性疾病病理生理学中的作用:从实验研究到临床应用的证据
Heliyon. 2024 Jan 17;10(2):e24550. doi: 10.1016/j.heliyon.2024.e24550. eCollection 2024 Jan 30.
5
PI3K/AKT/mTOR Signaling Pathway in HPV-Driven Head and Neck Carcinogenesis: Therapeutic Implications.PI3K/AKT/mTOR信号通路在人乳头瘤病毒驱动的头颈部癌变中的作用:治疗意义
Biology (Basel). 2023 Apr 29;12(5):672. doi: 10.3390/biology12050672.
6
Evolving landscape of PD-L2: bring new light to checkpoint immunotherapy.PD-L2 不断变化的格局:为检查点免疫治疗带来新的曙光。
Br J Cancer. 2023 Mar;128(7):1196-1207. doi: 10.1038/s41416-022-02084-y. Epub 2022 Dec 15.
7
Proteases and HPV-Induced Carcinogenesis.蛋白酶与HPV诱导的致癌作用
Cancers (Basel). 2022 Jun 21;14(13):3038. doi: 10.3390/cancers14133038.
8
CircRFWD3 promotes HNSCC metastasis by modulating miR-27a/b/PPARγ signaling.环状RFWD3通过调节miR-27a/b/PPARγ信号通路促进头颈部鳞状细胞癌转移。
Cell Death Discov. 2022 Jun 11;8(1):285. doi: 10.1038/s41420-022-01066-6.
9
HPV16 E6 enhances the radiosensitivity in HPV-positive human head and neck squamous cell carcinoma by regulating the miR-27a-3p/SMG1 axis.人乳头瘤病毒16型E6蛋白通过调控miR-27a-3p/SMG1轴增强人乳头瘤病毒阳性头颈部鳞状细胞癌的放射敏感性。
Infect Agent Cancer. 2021 Aug 13;16(1):56. doi: 10.1186/s13027-021-00397-w.
趋化素通过 CMKLR1-PTEN-Akt 轴抑制肝癌转移。
Br J Cancer. 2018 May;118(10):1337-1348. doi: 10.1038/s41416-018-0077-y. Epub 2018 May 2.
4
Subnanometer Gold Clusters Adhere to Lipid A for Protection against Endotoxin-Induced Sepsis.亚纳米金簇通过黏附脂多糖(LPS)以保护其免受内毒素诱导的败血症。
Nano Lett. 2018 May 9;18(5):2864-2869. doi: 10.1021/acs.nanolett.7b05464. Epub 2018 Apr 12.
5
Secretory leukocyte peptidase inhibitor expression and apoptosis effect in oral leukoplakia and oral squamous cell carcinoma.分泌型白细胞蛋白酶抑制剂在口腔白斑病和口腔鳞状细胞癌中的表达及凋亡作用。
Oncol Rep. 2018 Apr;39(4):1793-1804. doi: 10.3892/or.2018.6251. Epub 2018 Feb 7.
6
Effect of Akt activation and experimental pharmacological inhibition on responses to neoadjuvant chemoradiotherapy in rectal cancer.Akt 激活和实验性药理抑制对直肠癌新辅助放化疗反应的影响。
Br J Surg. 2018 Jan;105(2):e192-e203. doi: 10.1002/bjs.10695.
7
RHCG Suppresses Tumorigenicity and Metastasis in Esophageal Squamous Cell Carcinoma via Inhibiting NF-κB Signaling and MMP1 Expression.RHCG 通过抑制 NF-κB 信号通路和 MMP1 表达抑制食管鳞癌细胞的致瘤性和转移。
Theranostics. 2018 Jan 1;8(1):185-198. doi: 10.7150/thno.21383. eCollection 2018.
8
A Multicenter Phase I Study Evaluating Dual PI3K and BRAF Inhibition with PX-866 and Vemurafenib in Patients with Advanced BRAF V600-Mutant Solid Tumors.一项评估 PX-866 和威罗菲尼联合用于治疗晚期 BRAF V600 突变型实体瘤患者的多中心 I 期研究。
Clin Cancer Res. 2018 Jan 1;24(1):22-32. doi: 10.1158/1078-0432.CCR-17-1807. Epub 2017 Oct 19.
9
Upregulation of pAKT(Ser473) expression in progression of HPV-positive oropharyngeal squamous cell carcinoma.pAKT(Ser473)表达在人乳头瘤病毒阳性口咽鳞状细胞癌进展过程中的上调。
Head Neck. 2017 Dec;39(12):2397-2405. doi: 10.1002/hed.24910. Epub 2017 Sep 25.
10
SLPI promotes the gastric cancer growth and metastasis by regulating the expression of P53, Bcl-2 and Caspase-8.分泌型白细胞蛋白酶抑制因子通过调节P53、Bcl-2和Caspase-8的表达促进胃癌的生长和转移。
Eur Rev Med Pharmacol Sci. 2017 Apr;21(7):1495-1501.