Suppr超能文献

通过聚集的细胞穿透肽和叶绿体靶向肽介导将靶向基因递送至各种质体

Targeted Gene Delivery into Various Plastids Mediated by Clustered Cell-Penetrating and Chloroplast-Targeting Peptides.

作者信息

Thagun Chonprakun, Chuah Jo-Ann, Numata Keiji

机构信息

Biomacromolecules Research Team RIKEN Center for Sustainable Resource Science 2-1 Hirosawa, Wako-shi Saitama 351-0198 Japan.

出版信息

Adv Sci (Weinh). 2019 Oct 23;6(23):1902064. doi: 10.1002/advs.201902064. eCollection 2019 Dec.

Abstract

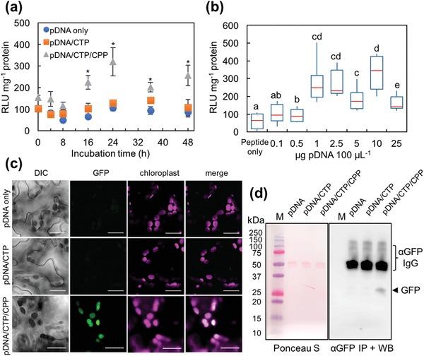
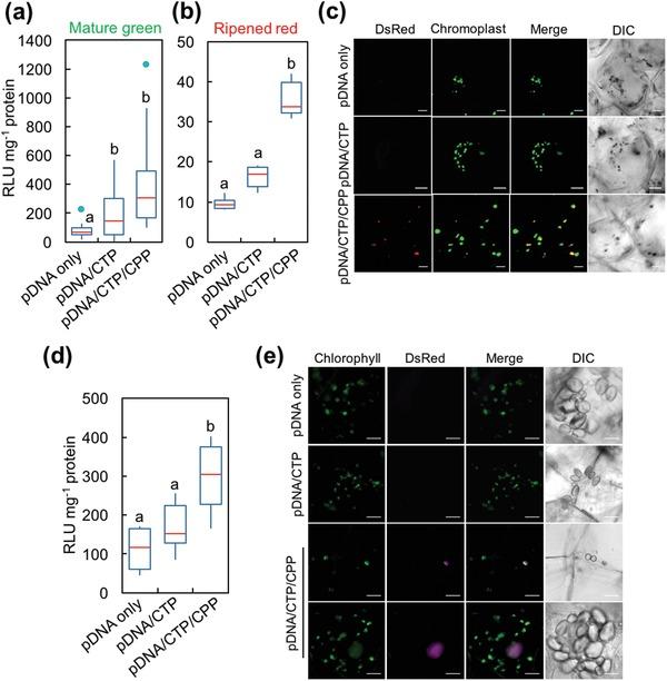
The plastid is an organelle that functions as a cell factory to supply food and oxygen to the plant cell and is therefore a potential target for genetic engineering to acquire plants with novel photosynthetic traits or the ability to produce valuable biomolecules. Conventional plastid genome engineering technologies are laborious for the preparation of plant material, require expensive experimental instruments, and are time consuming for obtaining a transplastomic plant line that produces significant levels of the biomolecule of interest. Herein, a transient plastid transformation technique is presented using a peptide-based gene carrier. By formulating peptide/plasmid DNA complexes that combine the functions of both a cell-penetrating peptide and a chloroplast-targeting peptide, DNA molecules are translocated across the plant cell membrane and delivered to the plastid efficiently via vesicle formation and intracellular vesicle trafficking. A simple infiltration method enables the introduction of a complex solution into intact plants, and plastid-localized transgene expression is expeditiously observed in various types of plastids in differentiated cell types of several plants. The gene delivery technology thus provides a useful tool to rapidly engineer plastids in crop species.

摘要

质体是一种细胞器,其功能如同细胞工厂,为植物细胞提供食物和氧气,因此是基因工程的一个潜在靶点,可用于培育具有新型光合特性或生产有价值生物分子能力的植物。传统的质体基因组工程技术在植物材料制备方面费力,需要昂贵的实验仪器,且要花费大量时间才能获得能大量产生目标生物分子的转质体植物株系。在此,我们介绍一种基于肽的基因载体的瞬时质体转化技术。通过构建结合了细胞穿透肽和叶绿体靶向肽功能的肽/质粒DNA复合物,DNA分子能够穿过植物细胞膜,并通过囊泡形成和细胞内囊泡运输有效地递送至质体。一种简单的浸润方法可将复合溶液导入完整植株,并且在几种植物分化细胞类型的各种质体中能迅速观察到质体定位的转基因表达。因此,该基因递送技术为快速改造作物物种的质体提供了一种有用的工具。

https://cdn.ncbi.nlm.nih.gov/pmc/blobs/2c1f/6891901/b8d9558bfadb/ADVS-6-1902064-g001.jpg

文献检索

告别复杂PubMed语法,用中文像聊天一样搜索,搜遍4000万医学文献。AI智能推荐,让科研检索更轻松。

立即免费搜索

文件翻译

保留排版,准确专业,支持PDF/Word/PPT等文件格式,支持 12+语言互译。

免费翻译文档

深度研究

AI帮你快速写综述,25分钟生成高质量综述,智能提取关键信息,辅助科研写作。

立即免费体验