• 文献检索
  • 文档翻译
  • 深度研究
  • 学术资讯
  • Suppr Zotero 插件Zotero 插件
  • 邀请有礼
  • 套餐&价格
  • 历史记录
应用&插件
Suppr Zotero 插件Zotero 插件浏览器插件Mac 客户端Windows 客户端微信小程序
定价
高级版会员购买积分包购买API积分包
服务
文献检索文档翻译深度研究API 文档MCP 服务
关于我们
关于 Suppr公司介绍联系我们用户协议隐私条款
关注我们

Suppr 超能文献

核心技术专利:CN118964589B侵权必究
粤ICP备2023148730 号-1Suppr @ 2026

文献检索

告别复杂PubMed语法,用中文像聊天一样搜索,搜遍4000万医学文献。AI智能推荐,让科研检索更轻松。

立即免费搜索

文件翻译

保留排版,准确专业,支持PDF/Word/PPT等文件格式,支持 12+语言互译。

免费翻译文档

深度研究

AI帮你快速写综述,25分钟生成高质量综述,智能提取关键信息,辅助科研写作。

立即免费体验

酒精导致蘑菇体神经元的持久差异转录。

Alcohol Causes Lasting Differential Transcription in Mushroom Body Neurons.

机构信息

Department of Neuroscience, Brown University, Providence, Rhode Island 02912

Department of Biological Sciences, Southern Illinois University Edwardsville, Illinois 62026.

出版信息

Genetics. 2020 May;215(1):103-116. doi: 10.1534/genetics.120.303101. Epub 2020 Mar 4.

DOI:10.1534/genetics.120.303101
PMID:32132098
原文链接:https://pmc.ncbi.nlm.nih.gov/articles/PMC7198272/
Abstract

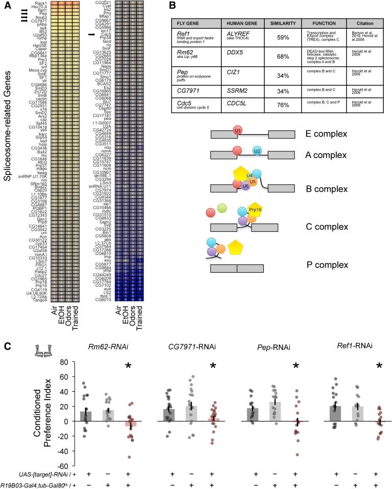
Repeated alcohol experiences can produce long-lasting memories for sensory cues associated with intoxication. These memories can problematically trigger relapse in individuals recovering from alcohol use disorder (AUD). The molecular mechanisms by which ethanol changes memories to become long-lasting and inflexible remain unclear. New methods to analyze gene expression within precise neuronal cell types can provide further insight toward AUD prevention and treatment. Here, we used genetic tools in to investigate the lasting consequences of ethanol on transcription in memory-encoding neurons. rely on mushroom body (MB) neurons to make associative memories, including memories of ethanol-associated sensory cues. Differential expression analyses revealed that distinct transcripts, but not genes, in the MB were associated with experiencing ethanol alone compared to forming a memory of an odor cue associated with ethanol. Adult MB-specific knockdown of spliceosome-associated proteins demonstrated the necessity of RNA-processing in ethanol memory formation. These findings highlight the dynamic, context-specific regulation of transcription in cue-encoding neurons, and the lasting effect of ethanol on transcript usage during memory formation.

摘要

反复的酒精体验会对与醉酒相关的感觉线索产生持久的记忆。这些记忆可能会导致正在从酒精使用障碍(AUD)中恢复的个体复发。乙醇改变记忆以使其持久且僵化的分子机制尚不清楚。分析特定神经元细胞类型内基因表达的新方法可以为 AUD 的预防和治疗提供进一步的见解。在这里,我们使用 中的遗传工具来研究乙醇对记忆编码神经元中转录的持久影响。 依赖于蘑菇体(MB)神经元来形成联想记忆,包括与乙醇相关的感觉线索的记忆。差异表达分析显示,与形成与乙醇相关的气味线索的记忆相比,MB 中独特的转录本而不是基因与单独经历乙醇有关。成年 MB 特异性剪接体相关蛋白的敲低表明 RNA 处理在乙醇记忆形成中的必要性。这些发现强调了线索编码神经元中转录的动态、特定于上下文的调节,以及乙醇对记忆形成过程中转录物使用的持久影响。

https://cdn.ncbi.nlm.nih.gov/pmc/blobs/2903/7198272/e0bcc8c91e2a/103f6.jpg
https://cdn.ncbi.nlm.nih.gov/pmc/blobs/2903/7198272/c164e9f706fc/103f1.jpg
https://cdn.ncbi.nlm.nih.gov/pmc/blobs/2903/7198272/33895f9853b7/103f2.jpg
https://cdn.ncbi.nlm.nih.gov/pmc/blobs/2903/7198272/ce156a21fa19/103f3.jpg
https://cdn.ncbi.nlm.nih.gov/pmc/blobs/2903/7198272/da97eea91f73/103f4.jpg
https://cdn.ncbi.nlm.nih.gov/pmc/blobs/2903/7198272/9ee64373a955/103f5.jpg
https://cdn.ncbi.nlm.nih.gov/pmc/blobs/2903/7198272/e0bcc8c91e2a/103f6.jpg
https://cdn.ncbi.nlm.nih.gov/pmc/blobs/2903/7198272/c164e9f706fc/103f1.jpg
https://cdn.ncbi.nlm.nih.gov/pmc/blobs/2903/7198272/33895f9853b7/103f2.jpg
https://cdn.ncbi.nlm.nih.gov/pmc/blobs/2903/7198272/ce156a21fa19/103f3.jpg
https://cdn.ncbi.nlm.nih.gov/pmc/blobs/2903/7198272/da97eea91f73/103f4.jpg
https://cdn.ncbi.nlm.nih.gov/pmc/blobs/2903/7198272/9ee64373a955/103f5.jpg
https://cdn.ncbi.nlm.nih.gov/pmc/blobs/2903/7198272/e0bcc8c91e2a/103f6.jpg

相似文献

1
Alcohol Causes Lasting Differential Transcription in Mushroom Body Neurons.酒精导致蘑菇体神经元的持久差异转录。
Genetics. 2020 May;215(1):103-116. doi: 10.1534/genetics.120.303101. Epub 2020 Mar 4.
2
The propensity for consuming ethanol in Drosophila requires rutabaga adenylyl cyclase expression within mushroom body neurons.果蝇摄入乙醇的倾向需要在蘑菇体神经元中表达 rutabaga 腺苷酸环化酶。
Genes Brain Behav. 2012 Aug;11(6):727-39. doi: 10.1111/j.1601-183X.2012.00810.x. Epub 2012 Jun 15.
3
Alcohol Activates Scabrous-Notch to Influence Associated Memories.酒精激活 Scabrous-Notch 以影响相关记忆。
Neuron. 2018 Dec 5;100(5):1209-1223.e4. doi: 10.1016/j.neuron.2018.10.005. Epub 2018 Oct 25.
4
Mef2 induction of the immediate early gene Hr38/Nr4a is terminated by Sirt1 to promote ethanol tolerance.Mef2对即时早期基因Hr38/Nr4a的诱导作用由Sirt1终止,以促进乙醇耐受性。
Genes Brain Behav. 2019 Mar;18(3):e12486. doi: 10.1111/gbb.12486. Epub 2018 May 28.
5
Circuits that encode and guide alcohol-associated preference.编码和引导与酒精相关偏好的回路。
Elife. 2020 Jun 4;9:e48730. doi: 10.7554/eLife.48730.
6
Mushroom Body Specific Transcriptome Analysis Reveals Dynamic Regulation of Learning and Memory Genes After Acquisition of Long-Term Courtship Memory in .蘑菇体特异性转录组分析揭示了[物种名称]获得长期求偶记忆后学习和记忆基因的动态调控。 (注:原文中“in.”后面缺少具体物种信息)
G3 (Bethesda). 2018 Nov 6;8(11):3433-3446. doi: 10.1534/g3.118.200560.
7
learning and memory centers and the actions of drugs of abuse.学习和记忆中心以及滥用药物的作用。
Learn Mem. 2024 Jun 11;31(5). doi: 10.1101/lm.053815.123. Print 2024 May.
8
The differential requirement of mushroom body α/β subdivisions in long-term memory retrieval in Drosophila.果蝇中蘑菇体α/β 亚区在长期记忆检索中的差异需求。
Protein Cell. 2013 Jul;4(7):512-9. doi: 10.1007/s13238-013-3035-8. Epub 2013 May 31.
9
Drosophila ORB protein in two mushroom body output neurons is necessary for long-term memory formation.果蝇 ORB 蛋白在两个蘑菇体输出神经元中对于长期记忆的形成是必需的。
Proc Natl Acad Sci U S A. 2013 May 7;110(19):7898-903. doi: 10.1073/pnas.1216336110. Epub 2013 Apr 22.
10
The gene affects alcohol sensitivity, metabolism and memory in .该基因影响 的酒精敏感性、代谢和记忆。
J Neurogenet. 2021 Sep;35(3):236-248. doi: 10.1080/01677063.2021.1931178. Epub 2021 Jun 7.

引用本文的文献

1
An integrative sensor of body states: how the mushroom body modulates behavior depending on physiological context.一种综合性的身体状态传感器:蘑菇体如何根据生理背景调节行为。
Learn Mem. 2024 Jun 14;31(5). doi: 10.1101/lm.053918.124. Print 2024 May.
2
learning and memory centers and the actions of drugs of abuse.学习和记忆中心以及滥用药物的作用。
Learn Mem. 2024 Jun 11;31(5). doi: 10.1101/lm.053815.123. Print 2024 May.
3
It is not just about transcription: involvement of brain RNA splicing in substance use disorders.这不仅仅关乎转录:大脑RNA剪接在物质使用障碍中的作用。

本文引用的文献

1
Drosophila Ref1/ALYREF regulates transcription and toxicity associated with ALS/FTD disease etiologies.果蝇 Ref1/ALYREF 调节与 ALS/FTD 疾病病因相关的转录和毒性。
Acta Neuropathol Commun. 2019 Apr 29;7(1):65. doi: 10.1186/s40478-019-0710-x.
2
Local translation in neuronal processes.神经元突起的局部翻译。
Curr Opin Neurobiol. 2019 Aug;57:141-148. doi: 10.1016/j.conb.2019.02.008. Epub 2019 Mar 9.
3
Neuroimmune signaling in alcohol use disorder.神经免疫信号在酒精使用障碍中的作用。
J Neural Transm (Vienna). 2024 May;131(5):495-503. doi: 10.1007/s00702-024-02740-y. Epub 2024 Feb 24.
4
Conserved role for PCBP1 in altered RNA splicing in the hippocampus after chronic alcohol exposure.慢性酒精暴露后,PCBP1 在海马体中改变的 RNA 剪接中发挥保守作用。
Mol Psychiatry. 2023 Oct;28(10):4215-4224. doi: 10.1038/s41380-023-02184-y. Epub 2023 Aug 3.
5
Memory phase-specific genes in the Mushroom Bodies identified using CrebB-target DamID.使用 CrebB 靶标 DamID 鉴定蘑菇体中的记忆相特异性基因。
PLoS Genet. 2023 Jun 12;19(6):e1010802. doi: 10.1371/journal.pgen.1010802. eCollection 2023 Jun.
6
RNA alternative splicing impacts the risk for alcohol use disorder.RNA可变剪接影响酒精使用障碍的风险。
Mol Psychiatry. 2023 Jul;28(7):2922-2933. doi: 10.1038/s41380-023-02111-1. Epub 2023 May 23.
7
Stat92E Signaling Following Pre-exposure to Ethanol.预先接触乙醇后的Stat92E信号传导。
Neurosci Insights. 2023 Jan 10;18:26331055221146755. doi: 10.1177/26331055221146755. eCollection 2023.
8
Corazonin Neurons Contribute to Dimorphic Ethanol Sedation Sensitivity in .心脏神经激素神经元有助于. 的二态性乙醇镇静敏感性。
Front Neural Circuits. 2022 Jun 22;16:702901. doi: 10.3389/fncir.2022.702901. eCollection 2022.
9
Meta-Analysis of Immune Induced Gene Expression Changes in Diverse Innate Immune Responses.不同先天免疫反应中免疫诱导基因表达变化的荟萃分析
Insects. 2022 May 23;13(5):490. doi: 10.3390/insects13050490.
10
Harnessing changes in open chromatin determined by ATAC-seq to generate insulin-responsive reporter constructs.利用 ATAC-seq 确定的开放染色质变化生成胰岛素反应性报告基因构建体。
BMC Genomics. 2022 May 25;23(1):399. doi: 10.1186/s12864-022-08637-y.
Pharmacol Biochem Behav. 2019 Feb;177:34-60. doi: 10.1016/j.pbb.2018.12.007. Epub 2018 Dec 24.
4
Executive Functioning Moderates Responses to Appetitive Cues: A Study in Severe Alcohol Use Disorder and Alcoholic Liver Disease.执行功能调节对食欲线索的反应:一项关于严重酒精使用障碍和酒精性肝病的研究。
Alcohol Alcohol. 2019 Jan 1;54(1):38-46. doi: 10.1093/alcalc/agy083.
5
A novel role for E2F3b in regulating cocaine action in the prefrontal cortex.E2F3b 在调节前额叶皮层可卡因作用中的新作用。
Neuropsychopharmacology. 2019 Mar;44(4):776-784. doi: 10.1038/s41386-018-0296-1. Epub 2018 Dec 14.
6
Alcohol Activates Scabrous-Notch to Influence Associated Memories.酒精激活 Scabrous-Notch 以影响相关记忆。
Neuron. 2018 Dec 5;100(5):1209-1223.e4. doi: 10.1016/j.neuron.2018.10.005. Epub 2018 Oct 25.
7
Nuclear Transcriptomes of the Seven Neuronal Cell Types That Constitute the Mushroom Bodies.蘑菇体中七种神经细胞类型的核转录组。
G3 (Bethesda). 2019 Jan 9;9(1):81-94. doi: 10.1534/g3.118.200726.
8
Plasticity of Spine Structure: Local Signaling, Translation and Cytoskeletal Reorganization.脊柱结构的可塑性:局部信号传导、翻译与细胞骨架重组
Front Synaptic Neurosci. 2018 Aug 29;10:29. doi: 10.3389/fnsyn.2018.00029. eCollection 2018.
9
Dynamic changes in gene expression and alternative splicing mediate the response to acute alcohol exposure in Drosophila melanogaster.基因表达和可变剪接的动态变化介导了果蝇对急性酒精暴露的反应。
Heredity (Edinb). 2018 Oct;121(4):342-360. doi: 10.1038/s41437-018-0136-4. Epub 2018 Aug 24.
10
Regulators of Long-Term Memory Revealed by Mushroom Body-Specific Gene Expression Profiling in .蘑菇体特异性基因表达谱分析揭示长时记忆的调控因子
Genetics. 2018 Aug;209(4):1167-1181. doi: 10.1534/genetics.118.301106. Epub 2018 Jun 20.