• 文献检索
  • 文档翻译
  • 深度研究
  • 学术资讯
  • Suppr Zotero 插件Zotero 插件
  • 邀请有礼
  • 套餐&价格
  • 历史记录
应用&插件
Suppr Zotero 插件Zotero 插件浏览器插件Mac 客户端Windows 客户端微信小程序
定价
高级版会员购买积分包购买API积分包
服务
文献检索文档翻译深度研究API 文档MCP 服务
关于我们
关于 Suppr公司介绍联系我们用户协议隐私条款
关注我们

Suppr 超能文献

核心技术专利:CN118964589B侵权必究
粤ICP备2023148730 号-1Suppr @ 2026

文献检索

告别复杂PubMed语法,用中文像聊天一样搜索,搜遍4000万医学文献。AI智能推荐,让科研检索更轻松。

立即免费搜索

文件翻译

保留排版,准确专业,支持PDF/Word/PPT等文件格式,支持 12+语言互译。

免费翻译文档

深度研究

AI帮你快速写综述,25分钟生成高质量综述,智能提取关键信息,辅助科研写作。

立即免费体验

鉴定和调控硬骨鱼类欧洲海鲈白细胞介素-17(IL-17)家族配体。

Identification and Regulation of Interleukin-17 (IL-17) Family Ligands in the Teleost Fish European Sea Bass.

机构信息

Immunobiology for Aquaculture, Department of Cell Biology and Histology, Faculty of Biology, Regional Campus of International Excellence "Campus Mare Nostrum", University of Murcia, 30100 Murcia, Spain.

Oceanographic Centre of Murcia, Spanish Institute of Oceanography (IEO), Carretera de la Azohía s/n., Puerto de Mazarrón, 30860 Murcia, Spain.

出版信息

Int J Mol Sci. 2020 Mar 31;21(7):2439. doi: 10.3390/ijms21072439.

DOI:10.3390/ijms21072439
PMID:32244562
原文链接:https://pmc.ncbi.nlm.nih.gov/articles/PMC7178287/
Abstract

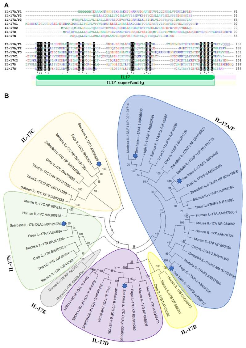
Interleukin-17 (IL-17) cytokine comprises a family of six ligands in mammals with proinflammatory functions, having an important role in autoimmune disorders and against bacterial, viral, and fungal pathogens. While IL-17A and IL-17F ligands are mainly produced by Th cells (Th17 cells), the rest of the ligands are expressed by other immune and non-immune cells and have different functions. The identification of IL-17 ligands in fish has revealed the presence of six members, counterparts to mammalian ones, and a teleost-specific form, the fish IL-17N. However, tissue distribution, the regulation of gene expression, and scarce bioactivity assays point to similar functions compared to mammalian ones, though this yet to be investigated and confirmed. Thus, we have identified seven IL-17 ligands in the teleost European sea bass (), for the first time, corresponding to IL-17A/F1, IL-17A/F2, IL-17A/F3, IL-17C1, IL-17C2, IL-17D, and IL-17N, according to the predicted protein sequences and phylogenetic analysis. They are constitutively and widely transcribed in sea bass tissues, with some of them being mainly expressed in the thymus, brain or intestine. Upon stimulation of head-kidney leucocytes, the mRNA levels of all sea bass IL-17 ligands were up-regulated by phytohemagglutinin treatment, a well-known T cell mitogen, suggesting a major expression in T lymphocytes. By contrast, the infection of sea bass juveniles with nodavirus (NNV), a very pathogenic virus for this fish species, resulted in the up-regulation of the transcription of IL-17C1 in the head-kidney and of IL-17C1 and IL-17D in the brain, the target tissue for NNV replication. By contrast, NNV infection led to a down-regulated transcription of IL-17A/F1, IL-17A/F2, IL-17C1, IL-17C2, and IL-17D in the head-kidney and of IL-17A/F1 and IL-17A/F3 in the brain. The data are discussed accordingly with the IL-17 ligand expression and the immune response under the different situations tested.

摘要

白细胞介素-17(IL-17)细胞因子在哺乳动物中由六种配体组成,具有促炎功能,在自身免疫性疾病和对抗细菌、病毒和真菌病原体方面具有重要作用。虽然 IL-17A 和 IL-17F 配体主要由 Th 细胞(Th17 细胞)产生,但其余的配体由其他免疫和非免疫细胞表达,并具有不同的功能。鱼类中 IL-17 配体的鉴定揭示了六种成员的存在,与哺乳动物相对应,还有一种鱼类特有的形式,即鱼类 IL-17N。然而,组织分布、基因表达的调节以及缺乏生物活性测定表明,与哺乳动物相比,其功能相似,但这尚未得到研究和证实。因此,我们首次在硬骨鱼欧洲鲈鱼()中鉴定出七种 IL-17 配体,分别对应于 IL-17A/F1、IL-17A/F2、IL-17A/F3、IL-17C1、IL-17C2、IL-17D 和 IL-17N,根据预测的蛋白质序列和系统发育分析。它们在鲈鱼组织中持续广泛转录,其中一些主要在胸腺、大脑或肠道中表达。在头部肾脏白细胞受到刺激后,所有欧洲鲈鱼 IL-17 配体的 mRNA 水平均被植物血球凝集素(一种已知的 T 细胞有丝分裂原)处理上调,这表明它们主要在 T 淋巴细胞中表达。相比之下,海水鲈鱼幼体感染神经坏死病毒(NNV)后,头部肾脏中 IL-17C1 的转录上调,大脑中 IL-17C1 和 IL-17D 的转录上调,NNV 是该鱼类的一种非常致病的病毒。相比之下,NNV 感染导致头部肾脏中 IL-17A/F1、IL-17A/F2、IL-17C1、IL-17C2 和 IL-17D 的转录下调,以及大脑中 IL-17A/F1 和 IL-17A/F3 的转录下调。根据不同情况下测试的 IL-17 配体表达和免疫反应,对数据进行了相应的讨论。

https://cdn.ncbi.nlm.nih.gov/pmc/blobs/914f/7178287/ebf7ec9860d1/ijms-21-02439-g005.jpg
https://cdn.ncbi.nlm.nih.gov/pmc/blobs/914f/7178287/bfee49ee63e8/ijms-21-02439-g001.jpg
https://cdn.ncbi.nlm.nih.gov/pmc/blobs/914f/7178287/cee6740c59a4/ijms-21-02439-g002.jpg
https://cdn.ncbi.nlm.nih.gov/pmc/blobs/914f/7178287/a826b6b4d3fe/ijms-21-02439-g003.jpg
https://cdn.ncbi.nlm.nih.gov/pmc/blobs/914f/7178287/84c7a1338e78/ijms-21-02439-g004.jpg
https://cdn.ncbi.nlm.nih.gov/pmc/blobs/914f/7178287/ebf7ec9860d1/ijms-21-02439-g005.jpg
https://cdn.ncbi.nlm.nih.gov/pmc/blobs/914f/7178287/bfee49ee63e8/ijms-21-02439-g001.jpg
https://cdn.ncbi.nlm.nih.gov/pmc/blobs/914f/7178287/cee6740c59a4/ijms-21-02439-g002.jpg
https://cdn.ncbi.nlm.nih.gov/pmc/blobs/914f/7178287/a826b6b4d3fe/ijms-21-02439-g003.jpg
https://cdn.ncbi.nlm.nih.gov/pmc/blobs/914f/7178287/84c7a1338e78/ijms-21-02439-g004.jpg
https://cdn.ncbi.nlm.nih.gov/pmc/blobs/914f/7178287/ebf7ec9860d1/ijms-21-02439-g005.jpg

相似文献

1
Identification and Regulation of Interleukin-17 (IL-17) Family Ligands in the Teleost Fish European Sea Bass.鉴定和调控硬骨鱼类欧洲海鲈白细胞介素-17(IL-17)家族配体。
Int J Mol Sci. 2020 Mar 31;21(7):2439. doi: 10.3390/ijms21072439.
2
Molecular characterization of the T cell costimulatory receptors CD28 and CTLA4 in the European sea bass.欧洲海鲈中T细胞共刺激受体CD28和CTLA4的分子特征分析
Fish Shellfish Immunol. 2021 Feb;109:106-115. doi: 10.1016/j.fsi.2020.12.006. Epub 2020 Dec 18.
3
Transcription of histones H1 and H2B is regulated by several immune stimuli in gilthead seabream and European sea bass.组蛋白H1和H2B的转录受金头鲷和欧洲鲈鱼中几种免疫刺激的调控。
Fish Shellfish Immunol. 2016 Oct;57:107-115. doi: 10.1016/j.fsi.2016.08.019. Epub 2016 Aug 11.
4
NK-lysin is highly conserved in European sea bass and gilthead seabream but differentially modulated during the immune response.NK 细胞溶素在欧洲鲈鱼和金头鲷中高度保守,但在免疫反应中差异调节。
Fish Shellfish Immunol. 2020 Apr;99:435-441. doi: 10.1016/j.fsi.2020.02.049. Epub 2020 Feb 20.
5
Sequence characterization and expression pattern analysis of six kinds of IL-17 family genes in the Asian swamp eel (Monopterus albus).序列特征分析及六种白细胞介素 17 家族基因在亚洲鳗鲡中的表达模式分析。
Fish Shellfish Immunol. 2019 Jun;89:257-270. doi: 10.1016/j.fsi.2019.03.050. Epub 2019 Mar 26.
6
Identification and functional characterization of grass carp IL-17A/F1: An evaluation of the immunoregulatory role of teleost IL-17A/F1.草鱼白细胞介素-17A/F1的鉴定与功能表征:硬骨鱼白细胞介素-17A/F1免疫调节作用的评估
Dev Comp Immunol. 2015 Jul;51(1):202-11. doi: 10.1016/j.dci.2015.03.014. Epub 2015 Apr 3.
7
Regulation of natural killer enhancing factor (NKEF) genes in teleost fish, gilthead seabream and European sea bass.调控鱼类天然杀伤细胞增强因子(NKEF)基因,以研究真鲷和欧洲鲈鱼。
Mol Immunol. 2013 Oct;55(3-4):275-82. doi: 10.1016/j.molimm.2013.02.009. Epub 2013 Mar 16.
8
NK-lysin, dicentracin and hepcidin antimicrobial peptides in European sea bass. Ontogenetic development and modulation in juveniles by nodavirus.欧洲鲈鱼中的 NK-溶素、二肽和抗菌肽hepcidin。诺达病毒对幼鱼的个体发育和调节。
Dev Comp Immunol. 2020 Feb;103:103516. doi: 10.1016/j.dci.2019.103516. Epub 2019 Oct 5.
9
Identification, molecular characterization and functional analysis of interleukin (IL)-2 and IL-2like (IL-2L) cytokines in sea bass (Dicentrarchus labrax L.).鲈鱼(Dicentrarchus labrax L.)白细胞介素(IL)-2 和 IL-2 样(IL-2L)细胞因子的鉴定、分子特征和功能分析。
Cytokine. 2020 Feb;126:154898. doi: 10.1016/j.cyto.2019.154898. Epub 2019 Nov 6.
10
Molecular and functional identification of three interleukin-17A/F (IL-17A/F) homologues in large yellow croaker (Larimichthys crocea).大黄鱼(Larimichthys crocea)中三种白细胞介素-17A/F(IL-17A/F)同源物的分子与功能鉴定
Dev Comp Immunol. 2016 Feb;55:221-32. doi: 10.1016/j.dci.2015.09.010. Epub 2015 Sep 30.

引用本文的文献

1
Cytoneme-mediated intercellular signaling in keratinocytes is essential for epidermal remodeling in zebrafish.细胞触须介导的角质形成细胞间信号传导对斑马鱼的表皮重塑至关重要。
Elife. 2025 Aug 6;13:RP97400. doi: 10.7554/eLife.97400.
2
Identification and Expression Analyses of Gene Family in Snakehead () Following Infection.黑鱼感染后基因家族的鉴定与表达分析
Genes (Basel). 2025 Feb 22;16(3):253. doi: 10.3390/genes16030253.
3
Identification and functional characterization of fish IL-17 receptors suggest important roles in the response to nodavirus infection.

本文引用的文献

1
NK-lysin, dicentracin and hepcidin antimicrobial peptides in European sea bass. Ontogenetic development and modulation in juveniles by nodavirus.欧洲鲈鱼中的 NK-溶素、二肽和抗菌肽hepcidin。诺达病毒对幼鱼的个体发育和调节。
Dev Comp Immunol. 2020 Feb;103:103516. doi: 10.1016/j.dci.2019.103516. Epub 2019 Oct 5.
2
The protective and pathogenic roles of IL-17 in viral infections: friend or foe?IL-17 在病毒感染中的保护和致病作用:是敌是友?
Open Biol. 2019 Jul 26;9(7):190109. doi: 10.1098/rsob.190109. Epub 2019 Jul 24.
3
Transcriptome analysis of rare minnow (Gobiocypris rarus) infected by the grass carp reovirus.
鱼类白细胞介素-17受体的鉴定与功能表征表明其在应对诺达病毒感染的反应中发挥重要作用。
Mar Life Sci Technol. 2024 Apr 18;6(2):252-265. doi: 10.1007/s42995-024-00225-1. eCollection 2024 May.
4
Risk of candidiasis associated with interleukin-17 inhibitors: Implications and management.与白细胞介素-17抑制剂相关的念珠菌病风险:影响因素与管理
Mycology. 2023 Oct 20;15(1):30-44. doi: 10.1080/21501203.2023.2265664. eCollection 2024.
5
Association of rs2275913 Polymorphism with Recurrent Miscarriage: A Systematic Review and Meta-Analysis Study.rs2275913多态性与复发性流产的关联:一项系统评价和荟萃分析研究
Int J Fertil Steril. 2023 Nov 1;18(1):7-11. doi: 10.22074/ijfs.2023.546127.1248.
6
Cytoneme-mediated intercellular signaling in keratinocytes is essential for epidermal remodeling in zebrafish.在斑马鱼中,细胞丝状伪足介导的角质形成细胞间信号传导对于表皮重塑至关重要。
bioRxiv. 2025 May 21:2023.11.08.566303. doi: 10.1101/2023.11.08.566303.
7
Identification of Crustacean Female Sex Hormone Receptor Involved in Sexual Differentiation of a Hermaphroditic Shrimp.鉴定参与雌雄同体虾性分化的甲壳类雌性激素受体。
Biomolecules. 2023 Sep 27;13(10):1456. doi: 10.3390/biom13101456.
8
Molecular cloning, characterization and gene expression analysis of twelve interleukins in obscure puffer .暗纹东方鲀中12种白细胞介素的分子克隆、特性分析及基因表达分析
Fish Shellfish Immunol Rep. 2023 Jun 21;5:100103. doi: 10.1016/j.fsirep.2023.100103. eCollection 2023 Dec 15.
9
Dynamics of Polarized Macrophages and Activated CD8 Cells in Heart Tissue of Atlantic Salmon Infected With Piscine Orthoreovirus-1.大西洋鲑感染鱼正呼肠孤病毒-1 后心脏组织中极化的巨噬细胞和活化的 CD8 细胞的动态变化。
Front Immunol. 2021 Sep 16;12:729017. doi: 10.3389/fimmu.2021.729017. eCollection 2021.
10
The Evolution and Diversity of Interleukin-17 Highlight an Expansion in Marine Invertebrates and Its Conserved Role in Mucosal Immunity.白细胞介素-17 的进化和多样性突显了海洋无脊椎动物的扩张及其在黏膜免疫中的保守作用。
Front Immunol. 2021 Jul 27;12:692997. doi: 10.3389/fimmu.2021.692997. eCollection 2021.
稀有鮈鲫转录组分析感染草鱼呼肠孤病毒。
Fish Shellfish Immunol. 2019 Jun;89:337-344. doi: 10.1016/j.fsi.2019.04.013. Epub 2019 Apr 8.
4
IFN Signaling in Inflammation and Viral Infections: New Insights from Fish Models.IFN 信号在炎症和病毒感染中的作用:鱼类模型的新见解。
Viruses. 2019 Mar 26;11(3):302. doi: 10.3390/v11030302.
5
Helper T cell differentiation.辅助性 T 细胞分化。
Cell Mol Immunol. 2019 Jul;16(7):634-643. doi: 10.1038/s41423-019-0220-6. Epub 2019 Mar 12.
6
CD4: a vital player in the teleost fish immune system.CD4:硬骨鱼类免疫系统中的重要参与者。
Vet Res. 2019 Jan 7;50(1):1. doi: 10.1186/s13567-018-0620-0.
7
European sea bass brain DLB-1 cell line is susceptible to nodavirus: A transcriptomic study.欧洲海鲈脑 DLB-1 细胞系易感染诺达病毒:一项转录组学研究。
Fish Shellfish Immunol. 2019 Mar;86:14-24. doi: 10.1016/j.fsi.2018.11.024. Epub 2018 Nov 11.
8
Genome-wide identification of interleukin-17 (IL17) in common carp (Cyprinus carpio) and its expression following Aeromonas hydrophila infection.鲤鱼白细胞介素-17(IL17)的全基因组鉴定及其在嗜水气单胞菌感染后的表达。
Gene. 2019 Feb 20;686:68-75. doi: 10.1016/j.gene.2018.10.038. Epub 2018 Oct 17.
9
Innate Cell-Mediated Cytotoxic Activity of European Sea Bass Leucocytes Against Nodavirus-Infected Cells: A Functional and RNA-seq Study.鲈鱼固有细胞介导的细胞毒性活性对诺达病毒感染细胞的作用:一项功能和 RNA-seq 研究。
Sci Rep. 2017 Nov 13;7(1):15396. doi: 10.1038/s41598-017-15629-6.
10
Yin and yang of interleukin-17 in host immunity to infection.白细胞介素-17在宿主抗感染免疫中的阴阳两面。
F1000Res. 2017 May 23;6:741. doi: 10.12688/f1000research.10862.1. eCollection 2017.