Ouyang Qingyuan, Hu Shenqiang, Wang Guosong, Hu Jiwei, Zhang Jiaman, Li Liang, Hu Bo, He Hua, Liu Hehe, Xia Lu, Wang Jiwen
Farm Animal Genetic Resources Exploration and Innovation Key Laboratory of Sichuan Province, Sichuan Agricultural University, Chengdu 611130, Sichuan, China.
Genes (Basel). 2020 Apr 22;11(4):455. doi: 10.3390/genes11040455.
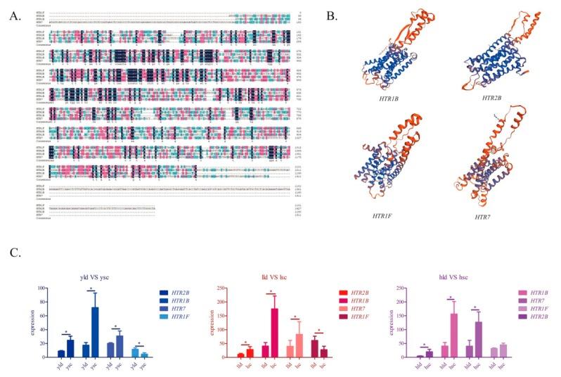
To date, research on poultry egg production performance has only been conducted within inter or intra-breed groups, while those combining both inter- and intra-breed groups are lacking. Egg production performance is known to differ markedly between Sichuan white goose () and Landes goose (). In order to understand the mechanism of egg production performance in geese, we undertook this study. Here, 18 ovarian stromal samples from both Sichuan white goose and Landes goose at the age of 145 days (3 individuals before egg production initiation for each breed) and 730 days (3 high- and low egg production individuals during non-laying periods for each breed) were collected to reveal the genome-wide expression profiles of ovarian mRNAs and lncRNAs between these two geese breeds at different physiological stages. Briefly, 58, 347, 797, 777, and 881 differentially expressed genes (DEGs) and 56, 24, 154, 105, and 224 differentially expressed long non-coding RNAs (DElncRNAs) were found in LLD vs. HLD (low egg production Landes goose vs. high egg production Landes goose), LSC vs. HSC (low egg production Sichuan White goose vs. high egg production Sichuan white goose), YLD vs. YSC (young Landes goose vs. young Sichuan white goose), HLD vs. HSC (high egg production Landes goose vs. high egg production Sichuan white goose), and LLD vs. LSC (low egg production Landes goose vs. low egg production Sichuan white goose) groups, respectively. Functional enrichment analysis of these DEGs and DElncRNAs suggest that the "neuroactive ligand-receptor interaction pathway" is crucial for egg production, and particularly, members of the 5-hydroxytryptamine receptor (HTR) family affect egg production by regulating ovarian metabolic function. Furthermore, the big differences in the secondary structures among HTR1F and HTR1B, HTR2B, and HTR7 may lead to their different expression patterns in goose ovaries of both inter- and intra-breed groups. These results provide novel insights into the mechanisms regulating poultry egg production performance.
迄今为止,关于家禽产蛋性能的研究仅在品种间或品种内群体中进行,而缺乏同时结合品种间和品种内群体的研究。已知四川白鹅( )和朗德鹅( )的产蛋性能存在显著差异。为了了解鹅产蛋性能的机制,我们开展了本研究。在此,收集了18份四川白鹅和朗德鹅在145日龄(每个品种产蛋开始前3只个体)和730日龄(每个品种非产蛋期产蛋量高和低的个体各3只)时的卵巢基质样本,以揭示这两个鹅品种在不同生理阶段卵巢mRNA和lncRNA的全基因组表达谱。简而言之,在低产蛋量朗德鹅与高产蛋量朗德鹅(LLD vs. HLD)、低产蛋量四川白鹅与高产蛋量四川白鹅(LSC vs. HSC)、幼年朗德鹅与幼年四川白鹅(YLD vs. YSC)、高产蛋量朗德鹅与高产蛋量四川白鹅(HLD vs. HSC)以及低产蛋量朗德鹅与低产蛋量四川白鹅(LLD vs. LSC)组中,分别发现了58、347、797、777和881个差异表达基因(DEGs)以及56、24、154、105和224个差异表达长链非编码RNA(DElncRNAs)。对这些DEGs和DElncRNAs的功能富集分析表明,“神经活性配体 - 受体相互作用途径”对产蛋至关重要,特别是5 - 羟色胺受体(HTR)家族成员通过调节卵巢代谢功能影响产蛋。此外,HTR1F与HTR1B、HTR2B和HTR7之间二级结构的巨大差异可能导致它们在品种间和品种内鹅卵巢中的表达模式不同。这些结果为调控家禽产蛋性能的机制提供了新的见解。