Chan Ming-Hsien, Huang Wen-Tse, Wang Jing, Liu Ru-Shi, Hsiao Michael
Genomics Research Center Academia Sinica Taipei 115 Taiwan.
Department of Chemistry National Taiwan University Taipei 106 Taiwan.
Adv Sci (Weinh). 2020 Mar 14;7(9):1903741. doi: 10.1002/advs.201903741. eCollection 2020 May.
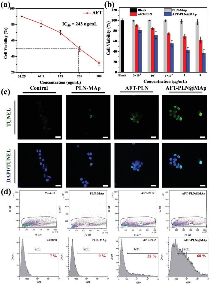
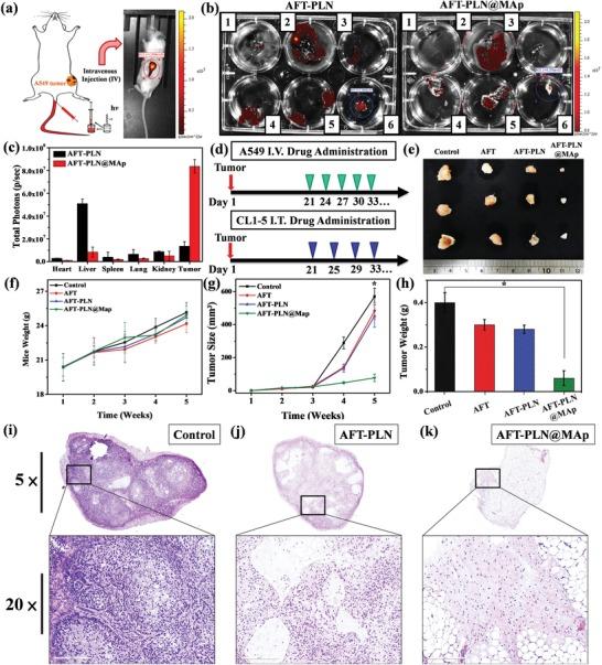
The rate of lung cancer has gradually increased in recent years, with an average annual increase of 15%. Afatinib (AFT) plays a key role in preventing non-small cell lung carcinoma (NSCLC) growth and spread. To increase the efficiency of drug loading and NSCLC cell tracking, near infrared-persistent luminescence nanomaterials (NIR PLNs), a silica shell-assisted synthetic route for mono-dispersal, are developed and used in the nanovehicle. After optimizing their physical and chemical properties, the NIR PLNs are able to absorb light energy and emit NIR luminescence for several hours. In this research, NIR PLNs are functionalized for drug-carrying capabilities. Effective accumulation of target drugs, such as AFT, using PLN nanomaterials can lead to unique anticancer therapeutic benefits (AFT-PLN). To minimize side effects and increase drug accumulation, nanomaterials with targeting abilities are used instead of simple drugs to inhibit the growth of tumor cells. Thus, the specific targeting aptamer, MAGE-A3 (MAp) is identified, and the PLN to increase its targeting ability (AFT-PLN@MAp) accordingly modified. The advancement of nanoscale techniques in the field of lung cancer is urgently needed; this research presents a plausible diagnostic strategy and a novel method for therapeutic administration.
近年来,肺癌发病率呈逐渐上升趋势,年均增长15%。阿法替尼(AFT)在预防非小细胞肺癌(NSCLC)生长和扩散方面发挥着关键作用。为提高药物负载效率和NSCLC细胞追踪能力,开发了一种用于单分散的二氧化硅壳辅助合成路线的近红外持久发光纳米材料(NIR PLNs),并将其应用于纳米载体。在优化其物理和化学性质后,NIR PLNs能够吸收光能并发射近红外光数小时。在本研究中,NIR PLNs被功能化以具备载药能力。使用PLN纳米材料有效积累靶向药物,如AFT,可带来独特的抗癌治疗益处(AFT-PLN)。为使副作用最小化并增加药物积累,使用具有靶向能力的纳米材料而非单纯药物来抑制肿瘤细胞生长。因此,鉴定出特异性靶向适配体MAGE-A3(MAp),并相应修饰PLN以提高其靶向能力(AFT-PLN@MAp)。肺癌领域迫切需要纳米技术的进步;本研究提出了一种合理的诊断策略和一种新型治疗给药方法。