• 文献检索
  • 文档翻译
  • 深度研究
  • 学术资讯
  • Suppr Zotero 插件Zotero 插件
  • 邀请有礼
  • 套餐&价格
  • 历史记录
应用&插件
Suppr Zotero 插件Zotero 插件浏览器插件Mac 客户端Windows 客户端微信小程序
定价
高级版会员购买积分包购买API积分包
服务
文献检索文档翻译深度研究API 文档MCP 服务
关于我们
关于 Suppr公司介绍联系我们用户协议隐私条款
关注我们

Suppr 超能文献

核心技术专利:CN118964589B侵权必究
粤ICP备2023148730 号-1Suppr @ 2026

文献检索

告别复杂PubMed语法,用中文像聊天一样搜索,搜遍4000万医学文献。AI智能推荐,让科研检索更轻松。

立即免费搜索

文件翻译

保留排版,准确专业,支持PDF/Word/PPT等文件格式,支持 12+语言互译。

免费翻译文档

深度研究

AI帮你快速写综述,25分钟生成高质量综述,智能提取关键信息,辅助科研写作。

立即免费体验

可生物降解的锰工程纳米胶囊用于肿瘤敏感的近红外持续发光/磁共振成像和同时化疗。

Biodegradable manganese engineered nanocapsules for tumor-sensitive near-infrared persistent luminescence/magnetic resonance imaging and simultaneous chemotherapy.

机构信息

Department of Nuclear Medicine, The Third Affiliated Hospital of Sun Yat-sen University, 600 Tianhe Road, Guangzhou, Guangdong 510630, P.R. China.

Ministry of Education Key Laboratory of Bioinorganic and Synthetic Chemistry, State Key Laboratory of Optoelectronic Materials and Technologies, KLGHEI of Environment and Energy Chemistry, School of Chemistry, Sun Yat-sen University, Sun Yat-Sen University, Guangzhou 510275, P.R. China.

出版信息

Theranostics. 2021 Jul 25;11(17):8448-8463. doi: 10.7150/thno.59840. eCollection 2021.

DOI:10.7150/thno.59840
PMID:34373752
原文链接:https://pmc.ncbi.nlm.nih.gov/articles/PMC8344013/
Abstract

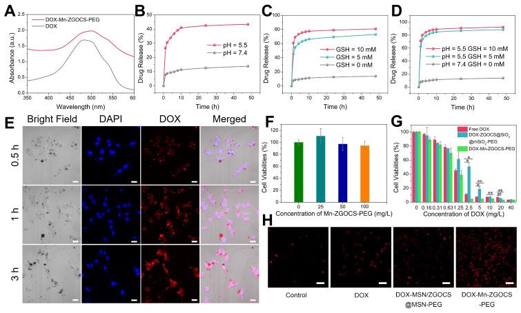
Near-Infrared persistent luminescence (NIR-PL) nanomaterials that can continually emit low-energy photons after ceasing excitation has emerged as a new generation of theranostic nanoparticle drug delivery systems (NDDSs) for imaging-guided cancer therapy, which stems from their special ability to completely avoid tissue autofluorescence interference. However, unresponsive diagnostic capability, inefficient drug delivery, and poor biodegradability limit the efficacy of most reported NIR-PL-based NDDSs. Herein, a multifaceted tumor microenvironment (TME)-degradable theranostic drug delivery nanocapsule based on an ultrasmall persistent phosphor with a hollow mesoporous manganese-doped, DOX-loaded silica shell (Mn-ZGOCS-PEG) is developed to overcome the above drawbacks. We demonstrate that the well-designed nanocapsule enables tumor-responsive controlled drug release with ameliorated therapeutic efficacy, TME-responsive autofluorescence interference-free NIR-PL tracing, and manganese-enhanced magnetic resonance (Mn-MR) monitoring for practical dual-modality image-guided antitumor treatment . Our results indicate that Mn-ZGOCS-PEG nanocapsules enable tumor-targeting augmented chemotherapy under the guidance of TME-responsive dual-MR/NIR-PL-modality imaging . We believe that our work provides a new paradigm for the development of smart NIR-PL-based NDDSs with ultrasensitive multimodal diagnostic capability, enhanced anticancer effect, and efficient biodegradability.

摘要

近红外持续发光(NIR-PL)纳米材料在停止激发后可以持续发射低能量光子,作为一种新型的治疗诊断纳米颗粒药物递送系统(NDDS),用于成像引导的癌症治疗,这源于它们完全避免组织自发荧光干扰的特殊能力。然而,无反应的诊断能力、低效的药物递送和较差的生物降解性限制了大多数报道的基于 NIR-PL 的 NDDS 的疗效。在这里,开发了一种基于具有中空介孔掺杂锰、载 DOX 的二氧化硅壳的超小持续发光体的多功能肿瘤微环境(TME)可降解治疗诊断药物递送纳米胶囊(Mn-ZGOCS-PEG),以克服上述缺点。我们证明,设计良好的纳米胶囊能够实现肿瘤响应控制药物释放,改善治疗效果,TME 响应的自发荧光干扰免费近红外 PL 追踪,以及锰增强磁共振(Mn-MR)监测,用于实际的双模式图像引导抗肿瘤治疗。我们的结果表明,Mn-ZGOCS-PEG 纳米胶囊能够在 TME 响应的双 MR/NIR-PL 模式成像指导下实现靶向增强化疗。我们相信,我们的工作为开发具有超灵敏多模态诊断能力、增强抗癌效果和高效生物降解性的智能基于 NIR-PL 的 NDDS 提供了一个新的范例。

https://cdn.ncbi.nlm.nih.gov/pmc/blobs/5354/8344013/1da1d0f51145/thnov11p8448g007.jpg
https://cdn.ncbi.nlm.nih.gov/pmc/blobs/5354/8344013/b8d209401e1b/thnov11p8448g001.jpg
https://cdn.ncbi.nlm.nih.gov/pmc/blobs/5354/8344013/ce19f8796cad/thnov11p8448g002.jpg
https://cdn.ncbi.nlm.nih.gov/pmc/blobs/5354/8344013/94a5824203b2/thnov11p8448g003.jpg
https://cdn.ncbi.nlm.nih.gov/pmc/blobs/5354/8344013/ae8f30cc6796/thnov11p8448g004.jpg
https://cdn.ncbi.nlm.nih.gov/pmc/blobs/5354/8344013/a805532a99e0/thnov11p8448g005.jpg
https://cdn.ncbi.nlm.nih.gov/pmc/blobs/5354/8344013/48e444e15625/thnov11p8448g006.jpg
https://cdn.ncbi.nlm.nih.gov/pmc/blobs/5354/8344013/1da1d0f51145/thnov11p8448g007.jpg
https://cdn.ncbi.nlm.nih.gov/pmc/blobs/5354/8344013/b8d209401e1b/thnov11p8448g001.jpg
https://cdn.ncbi.nlm.nih.gov/pmc/blobs/5354/8344013/ce19f8796cad/thnov11p8448g002.jpg
https://cdn.ncbi.nlm.nih.gov/pmc/blobs/5354/8344013/94a5824203b2/thnov11p8448g003.jpg
https://cdn.ncbi.nlm.nih.gov/pmc/blobs/5354/8344013/ae8f30cc6796/thnov11p8448g004.jpg
https://cdn.ncbi.nlm.nih.gov/pmc/blobs/5354/8344013/a805532a99e0/thnov11p8448g005.jpg
https://cdn.ncbi.nlm.nih.gov/pmc/blobs/5354/8344013/48e444e15625/thnov11p8448g006.jpg
https://cdn.ncbi.nlm.nih.gov/pmc/blobs/5354/8344013/1da1d0f51145/thnov11p8448g007.jpg

相似文献

1
Biodegradable manganese engineered nanocapsules for tumor-sensitive near-infrared persistent luminescence/magnetic resonance imaging and simultaneous chemotherapy.可生物降解的锰工程纳米胶囊用于肿瘤敏感的近红外持续发光/磁共振成像和同时化疗。
Theranostics. 2021 Jul 25;11(17):8448-8463. doi: 10.7150/thno.59840. eCollection 2021.
2
Near-infrared light and tumor microenvironment dual responsive size-switchable nanocapsules for multimodal tumor theranostics.近红外光和肿瘤微环境双重响应的尺寸可切换纳米胶囊用于多模态肿瘤诊疗。
Nat Commun. 2019 Sep 27;10(1):4418. doi: 10.1038/s41467-019-12142-4.
3
Ga-Labeled Magnetic-NIR Persistent Luminescent Hybrid Mesoporous Nanoparticles for Multimodal Imaging-Guided Chemotherapy and Photodynamic Therapy.Ga 标记的磁近红外持续发光杂化介孔纳米粒子用于多模态成像引导的化学治疗和光动力治疗。
ACS Appl Mater Interfaces. 2021 Mar 3;13(8):9667-9680. doi: 10.1021/acsami.0c21623. Epub 2021 Feb 22.
4
Tumor microenvironment-responsive versatile "Trojan horse" theranostic nanoplatform for magnetic resonance imaging-guided multimodal synergistic antitumor treatment.肿瘤微环境响应型多功能“特洛伊木马”诊疗一体化纳米平台用于磁共振成像引导的多模式协同抗肿瘤治疗。
Acta Biomater. 2022 Jul 15;147:270-286. doi: 10.1016/j.actbio.2022.05.024. Epub 2022 May 17.
5
Tumor-targeted and multi-stimuli responsive drug delivery system for near-infrared light induced chemo-phototherapy and photoacoustic tomography.用于近红外光触发化放疗和光声断层成像的肿瘤靶向和多刺激响应性药物传递系统。
Acta Biomater. 2016 Jul 1;38:129-42. doi: 10.1016/j.actbio.2016.04.024. Epub 2016 Apr 16.
6
Overcoming chemotherapy resistance using pH-sensitive hollow MnO nanoshells that target the hypoxic tumor microenvironment of metastasized oral squamous cell carcinoma.利用 pH 敏感的中空 MnO 纳米壳克服化疗耐药性,该纳米壳靶向转移性口腔鳞状细胞癌的缺氧肿瘤微环境。
J Nanobiotechnology. 2021 May 26;19(1):157. doi: 10.1186/s12951-021-00901-9.
7
Engineering Persistent Luminescence Nanoparticles for Biological Applications: From Biosensing/Bioimaging to Theranostics.用于生物应用的工程持续发光纳米粒子:从生物传感/生物成像到治疗学。
Acc Chem Res. 2018 May 15;51(5):1131-1143. doi: 10.1021/acs.accounts.7b00619. Epub 2018 Apr 17.
8
Redox-responsive dextran based theranostic nanoparticles for near-infrared/magnetic resonance imaging and magnetically targeted photodynamic therapy.用于近红外/磁共振成像及磁靶向光动力治疗的基于氧化还原响应性葡聚糖的诊疗纳米粒子
Biomater Sci. 2017 Mar 28;5(4):762-771. doi: 10.1039/c6bm00846a.
9
HP-β-CD Functionalized FeO/CNPs-Based Theranostic Nanoplatform for pH/NIR Responsive Drug Release and MR/NIRFL Imaging-Guided Synergetic Chemo/Photothermal Therapy of Tumor.HP-β-CD 功能化 FeO/CNPs 基诊疗一体化纳米平台用于 pH/NIR 响应性药物释放和 MR/NIRFL 成像引导的协同化疗/光热肿瘤治疗。
ACS Appl Mater Interfaces. 2018 Oct 10;10(40):33867-33878. doi: 10.1021/acsami.8b09999. Epub 2018 Sep 27.
10
NIR-laser-triggered gadolinium-doped carbon dots for magnetic resonance imaging, drug delivery and combined photothermal chemotherapy for triple negative breast cancer.近红外激光触发的钆掺杂碳点用于磁共振成像、药物输送和三阴性乳腺癌的联合光热化疗。
J Nanobiotechnology. 2021 Mar 2;19(1):64. doi: 10.1186/s12951-021-00811-w.

引用本文的文献

1
The develop of persistent luminescence nanoparticles with excellent performances in cancer targeted bioimaging and killing: a review.具有优异癌症靶向生物成像和杀伤性能的持续发光纳米颗粒的研究进展:综述
J Nanobiotechnology. 2025 Apr 17;23(1):299. doi: 10.1186/s12951-025-03350-w.
2
Nanoengineering-armed oncolytic viruses drive antitumor response: progress and challenges.纳米工程武装的溶瘤病毒驱动抗肿瘤反应:进展与挑战
MedComm (2020). 2024 Oct 10;5(10):e755. doi: 10.1002/mco2.755. eCollection 2024 Oct.
3
Strategies to Regulate the Degradation and Clearance of Mesoporous Silica Nanoparticles: A Review.

本文引用的文献

1
Tin-Doped Near-Infrared Persistent Luminescence Nanoparticles with Considerable Improvement of Biological Window Activation for Deep Tumor Photodynamic Therapy.掺锡近红外持续发光纳米颗粒,显著改善生物窗口激活,用于深部肿瘤光动力治疗
ACS Appl Bio Mater. 2020 Sep 21;3(9):5995-6004. doi: 10.1021/acsabm.0c00644. Epub 2020 Aug 12.
2
Ga-Labeled Magnetic-NIR Persistent Luminescent Hybrid Mesoporous Nanoparticles for Multimodal Imaging-Guided Chemotherapy and Photodynamic Therapy.Ga 标记的磁近红外持续发光杂化介孔纳米粒子用于多模态成像引导的化学治疗和光动力治疗。
ACS Appl Mater Interfaces. 2021 Mar 3;13(8):9667-9680. doi: 10.1021/acsami.0c21623. Epub 2021 Feb 22.
3
调控介孔硅纳米颗粒降解和清除的策略:综述。
Int J Nanomedicine. 2024 Jun 13;19:5859-5878. doi: 10.2147/IJN.S451919. eCollection 2024.
4
Cancer diagnosis and treatment platform based on manganese-based nanomaterials.基于锰基纳米材料的癌症诊断与治疗平台
Front Bioeng Biotechnol. 2024 Mar 1;12:1363569. doi: 10.3389/fbioe.2024.1363569. eCollection 2024.
5
Manganese-Based Nanotheranostics for Magnetic Resonance Imaging-Mediated Precise Cancer Management.基于锰的纳米诊疗剂用于磁共振成像介导的精确癌症管理。
Int J Nanomedicine. 2023 Oct 26;18:6077-6099. doi: 10.2147/IJN.S426311. eCollection 2023.
6
Manganese-based hollow nanoplatforms for MR imaging-guided cancer therapies.用于磁共振成像引导癌症治疗的锰基中空纳米平台。
Biomater Res. 2022 Jul 6;26(1):32. doi: 10.1186/s40824-022-00275-5.
Design of superior phototheranostic agents guided by Jablonski diagrams.
基于 Jablonski 图设计的优越光热治疗试剂。
Chem Soc Rev. 2020 Nov 21;49(22):8179-8234. doi: 10.1039/d0cs00671h. Epub 2020 Sep 2.
4
Longer and Stronger: Improving Persistent Luminescence in Size-Tuned Zinc Gallate Nanoparticles by Alcohol-Mediated Chromium Doping.更长更亮:通过醇介导的铬掺杂来调整尺寸的锌镓酸盐纳米颗粒中的持续发光。
ACS Nano. 2020 Sep 22;14(9):12113-12124. doi: 10.1021/acsnano.0c05655. Epub 2020 Aug 19.
5
Calixarene-Based Supramolecular AIE Dots with Highly Inhibited Nonradiative Decay and Intersystem Crossing for Ultrasensitive Fluorescence Image-Guided Cancer Surgery.基于杯芳烃的超分子 AIE 点具有高度抑制的非辐射衰减和系间穿越,可用于超灵敏荧光影像引导的癌症手术。
Angew Chem Int Ed Engl. 2020 Jun 15;59(25):10008-10012. doi: 10.1002/anie.201916430. Epub 2020 Feb 25.
6
Degradation of ZnGaO:Cr luminescent nanoparticles in lysosomal-like medium.ZnGaO:Cr 荧光纳米颗粒在溶酶体样介质中的降解。
Nanoscale. 2020 Jan 23;12(3):1967-1974. doi: 10.1039/c9nr06867h.
7
Raspberry-Like Mesoporous ZnGaSiO:Cr Nanocarriers for Enhanced Near-Infrared Afterglow Imaging and Combined Cancer Chemotherapy.用于增强近红外余晖成像和联合癌症化疗的树莓状介孔 ZnGaSiO:Cr 纳米载体
ACS Appl Mater Interfaces. 2019 Dec 4;11(48):44978-44988. doi: 10.1021/acsami.9b18124. Epub 2019 Nov 21.
8
Massively Evoking Immunogenic Cell Death by Focused Mitochondrial Oxidative Stress using an AIE Luminogen with a Twisted Molecular Structure.采用扭曲分子结构的 AIE 发光剂通过聚焦线粒体氧化应激大量引发免疫原性细胞死亡。
Adv Mater. 2019 Dec;31(52):e1904914. doi: 10.1002/adma.201904914. Epub 2019 Nov 7.
9
Persistent luminescent metal-organic frameworks with long-lasting near infrared emission for tumor site activated imaging and drug delivery.具有长余辉近红外发射的持久发光金属有机骨架用于肿瘤部位激活成像和药物输送。
Biomaterials. 2019 Oct;217:119332. doi: 10.1016/j.biomaterials.2019.119332. Epub 2019 Jul 2.
10
Near-Infrared Afterglow Luminescent Aggregation-Induced Emission Dots with Ultrahigh Tumor-to-Liver Signal Ratio for Promoted Image-Guided Cancer Surgery.近红外余晖上转换发光聚集诱导发射点具有超高肿瘤与肝脏信号比,用于促进图像引导癌症手术。
Nano Lett. 2019 Jan 9;19(1):318-330. doi: 10.1021/acs.nanolett.8b03936. Epub 2018 Dec 17.