• 文献检索
  • 文档翻译
  • 深度研究
  • 学术资讯
  • Suppr Zotero 插件Zotero 插件
  • 邀请有礼
  • 套餐&价格
  • 历史记录
应用&插件
Suppr Zotero 插件Zotero 插件浏览器插件Mac 客户端Windows 客户端微信小程序
定价
高级版会员购买积分包购买API积分包
服务
文献检索文档翻译深度研究API 文档MCP 服务
关于我们
关于 Suppr公司介绍联系我们用户协议隐私条款
关注我们

Suppr 超能文献

核心技术专利:CN118964589B侵权必究
粤ICP备2023148730 号-1Suppr @ 2026

文献检索

告别复杂PubMed语法,用中文像聊天一样搜索,搜遍4000万医学文献。AI智能推荐,让科研检索更轻松。

立即免费搜索

文件翻译

保留排版,准确专业,支持PDF/Word/PPT等文件格式,支持 12+语言互译。

免费翻译文档

深度研究

AI帮你快速写综述,25分钟生成高质量综述,智能提取关键信息,辅助科研写作。

立即免费体验

基于肿瘤干细胞含量和免疫过程的肝癌患者预后模型。

Prognostic model of patients with liver cancer based on tumor stem cell content and immune process.

机构信息

Department of Molecular and Cellular Pharmacology, School of Pharmaceutical Sciences, Peking University Health Science Center, Beijing, China.

Peking University International Cancer Institute and Department of Pharmacology, School of Basic Medical Sciences, Peking University, Beijing, China.

出版信息

Aging (Albany NY). 2020 Aug 27;12(16):16555-16578. doi: 10.18632/aging.103832.

DOI:10.18632/aging.103832
PMID:32852285
原文链接:https://pmc.ncbi.nlm.nih.gov/articles/PMC7485734/
Abstract

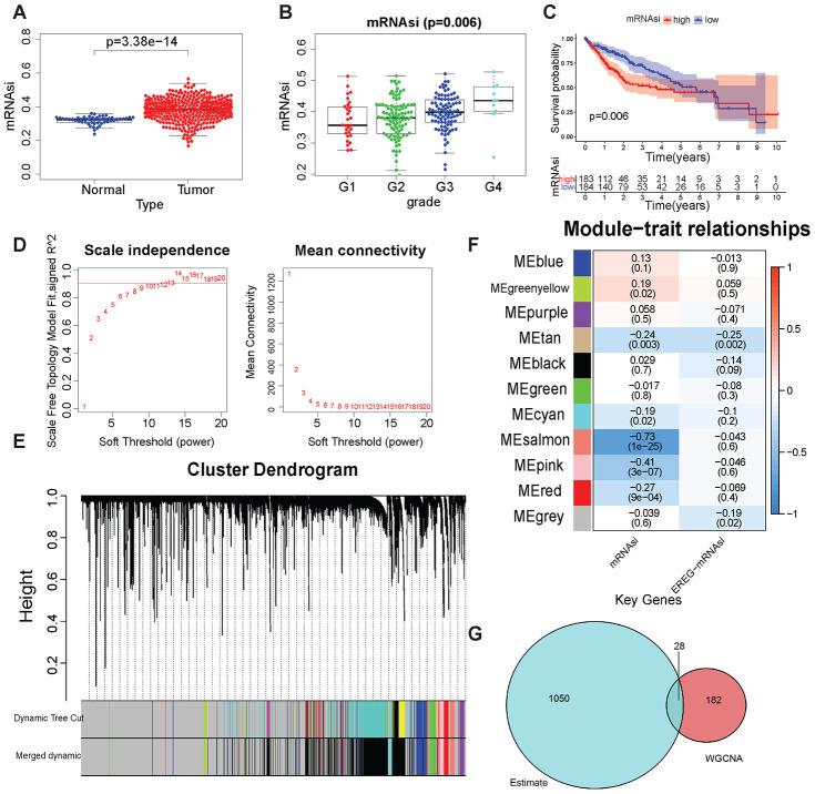
Globally, liver hepatocellular carcinoma (LIHC) has a high mortality and recurrence rate, leading to poor prognosis. The recurrence of LIHC is closely related to two aspects: degree of immune infiltration and content of tumor stem cells. Hence, this study aimed to used RNA-seq and clinical data of LIHC from The Cancer Genome Atlas, Estimation of Stromal and Immune cells in Malignant Tumours, mRNA stemness index score, and weighted gene correlation network analysis methods to find genes significantly linked to the aforementioned two aspects. Key genes and clinical factors were used as input. Lasso regression and multivariate Cox regression were conducted to build an effective prognostic model for patients with liver cancer. Finally, four key genes (0, , , and ) and four clinical factors (Asian, age, grade, and bilirubin) were included in the prognostic model, namely Immunity and Cancer-stem-cell Related Prognosis (ICRP) score. The ICRP score achieved a great performance in test set. The area under the curve value of the ICRP score in test set for 1, 3, and 5 years was 0.708, 0.723, and 0.765, respectively, which was better than that of other prognostic prediction methods for LIHC. The C-index evaluation method also reached the same conclusion.

摘要

全球范围内,肝癌(LIHC)的死亡率和复发率都很高,导致预后不良。LIHC 的复发与两个方面密切相关:免疫浸润程度和肿瘤干细胞含量。因此,本研究旨在使用来自癌症基因组图谱的 LIHC 的 RNA-seq 和临床数据、基质和免疫细胞估计恶性肿瘤、mRNA 干性指数评分和加权基因相关网络分析方法,找到与上述两个方面显著相关的基因。将关键基因和临床因素作为输入。使用 Lasso 回归和多变量 Cox 回归构建肝癌患者的有效预后模型。最后,将四个关键基因(、、、)和四个临床因素(亚洲人、年龄、分级和胆红素)纳入预后模型,即免疫和癌症干细胞相关预后(ICRP)评分。ICRP 评分在测试集中表现出色。ICRP 评分在测试集中的 1、3 和 5 年 AUC 值分别为 0.708、0.723 和 0.765,优于其他 LIHC 预后预测方法。C 指数评估方法也得出了相同的结论。

https://cdn.ncbi.nlm.nih.gov/pmc/blobs/79e7/7485734/85b80930a451/aging-12-103832-g007.jpg
https://cdn.ncbi.nlm.nih.gov/pmc/blobs/79e7/7485734/00237e6d70b4/aging-12-103832-g001.jpg
https://cdn.ncbi.nlm.nih.gov/pmc/blobs/79e7/7485734/bd599a09ac23/aging-12-103832-g002.jpg
https://cdn.ncbi.nlm.nih.gov/pmc/blobs/79e7/7485734/72c5451b397d/aging-12-103832-g003.jpg
https://cdn.ncbi.nlm.nih.gov/pmc/blobs/79e7/7485734/cd28d94ebf62/aging-12-103832-g004.jpg
https://cdn.ncbi.nlm.nih.gov/pmc/blobs/79e7/7485734/136a6ef9c1e4/aging-12-103832-g005.jpg
https://cdn.ncbi.nlm.nih.gov/pmc/blobs/79e7/7485734/86611f8ba259/aging-12-103832-g006.jpg
https://cdn.ncbi.nlm.nih.gov/pmc/blobs/79e7/7485734/85b80930a451/aging-12-103832-g007.jpg
https://cdn.ncbi.nlm.nih.gov/pmc/blobs/79e7/7485734/00237e6d70b4/aging-12-103832-g001.jpg
https://cdn.ncbi.nlm.nih.gov/pmc/blobs/79e7/7485734/bd599a09ac23/aging-12-103832-g002.jpg
https://cdn.ncbi.nlm.nih.gov/pmc/blobs/79e7/7485734/72c5451b397d/aging-12-103832-g003.jpg
https://cdn.ncbi.nlm.nih.gov/pmc/blobs/79e7/7485734/cd28d94ebf62/aging-12-103832-g004.jpg
https://cdn.ncbi.nlm.nih.gov/pmc/blobs/79e7/7485734/136a6ef9c1e4/aging-12-103832-g005.jpg
https://cdn.ncbi.nlm.nih.gov/pmc/blobs/79e7/7485734/86611f8ba259/aging-12-103832-g006.jpg
https://cdn.ncbi.nlm.nih.gov/pmc/blobs/79e7/7485734/85b80930a451/aging-12-103832-g007.jpg

相似文献

1
Prognostic model of patients with liver cancer based on tumor stem cell content and immune process.基于肿瘤干细胞含量和免疫过程的肝癌患者预后模型。
Aging (Albany NY). 2020 Aug 27;12(16):16555-16578. doi: 10.18632/aging.103832.
2
Predictive value of a stemness-based classifier for prognosis and immunotherapy response of hepatocellular carcinoma based on bioinformatics and machine-learning strategies.基于生物信息学和机器学习策略的基于干性分类器的肝细胞癌预后和免疫治疗反应的预测价值。
Front Immunol. 2024 Apr 17;15:1244392. doi: 10.3389/fimmu.2024.1244392. eCollection 2024.
3
Constructing immune and prognostic features associated with ADCP in hepatocellular carcinoma and pan-cancer based on scRNA-seq and bulk RNA-seq.基于 scRNA-seq 和 bulk RNA-seq 构建与 HCC 中 ADCP 相关的免疫和预后特征,并进行泛癌分析。
Front Immunol. 2024 May 7;15:1397541. doi: 10.3389/fimmu.2024.1397541. eCollection 2024.
4
Immune system‑associated genes increase malignant progression and can be used to predict clinical outcome in patients with hepatocellular carcinoma.免疫系统相关基因促进肝癌恶性进展,并可用于预测肝癌患者的临床结局。
Int J Oncol. 2020 May;56(5):1199-1211. doi: 10.3892/ijo.2020.4998. Epub 2020 Feb 24.
5
Identification of cancer stem cell characteristics in liver hepatocellular carcinoma by WGCNA analysis of transcriptome stemness index.通过转录组干性指数的 WGCNA 分析鉴定肝癌中的癌症干细胞特征。
Cancer Med. 2020 Jun;9(12):4290-4298. doi: 10.1002/cam4.3047. Epub 2020 Apr 20.
6
Integration of single-cell RNA-seq and bulk RNA-seq to construct liver hepatocellular carcinoma stem cell signatures to explore their impact on patient prognosis and treatment.单细胞 RNA 测序和批量 RNA 测序的整合,构建肝癌干细胞特征,以探索它们对患者预后和治疗的影响。
PLoS One. 2024 Apr 18;19(4):e0298004. doi: 10.1371/journal.pone.0298004. eCollection 2024.
7
Identification of hepatocellular carcinoma prognostic markers based on 10-immune gene signature.基于 10 个免疫基因特征的肝细胞癌预后标志物的鉴定。
Biosci Rep. 2020 Aug 28;40(8). doi: 10.1042/BSR20200894.
8
A mA regulators-related classifier for prognosis and tumor microenvironment characterization in hepatocellular carcinoma.一个与 mA 调节剂相关的分类器,用于预测肝细胞癌的预后和肿瘤微环境特征。
Front Immunol. 2024 Jul 25;15:1374465. doi: 10.3389/fimmu.2024.1374465. eCollection 2024.
9
Weighted correlation gene network analysis reveals a new stemness index-related survival model for prognostic prediction in hepatocellular carcinoma.加权相关基因网络分析揭示了一个新的与干细胞特性相关的生存模型,可用于预测肝细胞癌的预后。
Aging (Albany NY). 2020 Jul 9;12(13):13502-13517. doi: 10.18632/aging.103454.
10
Identification of potential crucial genes associated with the pathogenesis and prognosis of liver hepatocellular carcinoma.鉴定与肝细胞癌发病机制和预后相关的潜在关键基因。
J Clin Pathol. 2021 Aug;74(8):504-512. doi: 10.1136/jclinpath-2020-206979. Epub 2020 Oct 1.

引用本文的文献

1
Stemness-hypoxia genes , , and are associated with prognosis and tumor immune microenvironment in hepatocellular carcinoma.干性缺氧基因、和与肝细胞癌的预后及肿瘤免疫微环境相关。
Transl Cancer Res. 2025 Jul 30;14(7):4009-4023. doi: 10.21037/tcr-24-2030. Epub 2025 Jul 25.
2
The molecular characteristics of DNA damage and repair related to P53 mutation for predicting the recurrence and immunotherapy response in hepatocellular carcinoma.与P53突变相关的DNA损伤和修复的分子特征对预测肝细胞癌的复发和免疫治疗反应的作用
Sci Rep. 2025 Apr 29;15(1):14939. doi: 10.1038/s41598-025-99853-5.
3
Integrated Analysis of PSMB8 Expression and Its Potential Roles in Hepatocellular Carcinoma.

本文引用的文献

1
Identification of Key Genes Related to Lung Squamous Cell Carcinoma Using Bioinformatics Analysis.基于生物信息学分析鉴定与肺鳞状细胞癌相关的关键基因。
Int J Mol Sci. 2020 Apr 23;21(8):2994. doi: 10.3390/ijms21082994.
2
Chromosome Instability; Implications in Cancer Development, Progression, and Clinical Outcomes.染色体不稳定性;对癌症发生、发展及临床结局的影响
Cancers (Basel). 2020 Mar 29;12(4):824. doi: 10.3390/cancers12040824.
3
TIMD4 exhibits regulatory capability on the proliferation and apoptosis of diffuse large B-cell lymphoma cells via the Wnt/β-catenin pathway.
PSMB8在肝细胞癌中的表达及其潜在作用的综合分析
Dig Dis Sci. 2025 Apr 22. doi: 10.1007/s10620-025-09040-9.
4
Identification of immune cell-related prognostic genes characterized by a distinct microenvironment in hepatocellular carcinoma.在肝细胞癌中鉴定以独特微环境为特征的免疫细胞相关预后基因。
World J Clin Oncol. 2024 Feb 24;15(2):243-270. doi: 10.5306/wjco.v15.i2.243.
5
Research into the characteristic molecules significantly affecting liver cancer immunotherapy.研究对肝癌免疫治疗有显著影响的特征分子。
Front Immunol. 2023 Feb 13;14:1029427. doi: 10.3389/fimmu.2023.1029427. eCollection 2023.
6
Contrast-enhanced CT findings-based model to predict MVI in patients with hepatocellular carcinoma.基于增强 CT 表现的模型预测肝细胞癌患者的 MVI。
BMC Gastroenterol. 2022 Dec 28;22(1):544. doi: 10.1186/s12876-022-02586-2.
7
Multiple machine learning methods aided virtual screening of Na 1.5 inhibitors.多种机器学习方法辅助钠离子通道 1.5 抑制剂的虚拟筛选。
J Cell Mol Med. 2023 Jan;27(2):266-276. doi: 10.1111/jcmm.17652. Epub 2022 Dec 27.
8
Kelch-like proteins in the gastrointestinal tumors.胃肠道肿瘤中的 Kelch 样蛋白。
Acta Pharmacol Sin. 2023 May;44(5):931-939. doi: 10.1038/s41401-022-01007-0. Epub 2022 Oct 20.
9
Preoperative nomogram for microvascular invasion prediction based on clinical database in hepatocellular carcinoma.基于临床数据库的肝癌微血管侵犯预测术前列线图。
Sci Rep. 2021 Jul 7;11(1):13999. doi: 10.1038/s41598-021-93528-7.
TIMD4 通过 Wnt/β-catenin 通路调节弥漫大 B 细胞淋巴瘤细胞的增殖和凋亡。
J Gene Med. 2020 Aug;22(8):e3186. doi: 10.1002/jgm.3186. Epub 2020 Mar 26.
4
Bilirubin, cardiovascular diseases and cancer: epidemiological perspectives.胆红素、心血管疾病与癌症:流行病学视角
Expert Rev Endocrinol Metab. 2010 Nov;5(6):891-904. doi: 10.1586/eem.10.65.
5
Distinct molecular signature of phospholamban p.Arg14del arrhythmogenic cardiomyopathy.磷酸化酶脑肌磷酸酶结合蛋白 p.Arg14del 致心律失常性心肌病的独特分子特征。
Cardiovasc Pathol. 2019 May-Jun;40:2-6. doi: 10.1016/j.carpath.2018.12.006. Epub 2018 Dec 21.
6
Estimating the global cancer incidence and mortality in 2018: GLOBOCAN sources and methods.估算 2018 年全球癌症发病率和死亡率:GLOBOCAN 来源和方法。
Int J Cancer. 2019 Apr 15;144(8):1941-1953. doi: 10.1002/ijc.31937. Epub 2018 Dec 6.
7
Survival and Associated Risk Factors for Mortality Among Infants with Critical Congenital Heart Disease in a Developing Country.发展中国家患有严重先天性心脏病婴儿的生存情况及死亡相关危险因素
Pediatr Cardiol. 2018 Oct;39(7):1389-1396. doi: 10.1007/s00246-018-1908-6. Epub 2018 May 14.
8
Deviations of the immune cell landscape between healthy liver and hepatocellular carcinoma.健康肝脏与肝癌之间免疫细胞景观的差异。
Sci Rep. 2018 Apr 18;8(1):6220. doi: 10.1038/s41598-018-24437-5.
9
Machine Learning Identifies Stemness Features Associated with Oncogenic Dedifferentiation.机器学习鉴定与致癌去分化相关的干性特征。
Cell. 2018 Apr 5;173(2):338-354.e15. doi: 10.1016/j.cell.2018.03.034.
10
Survival prediction in mesothelioma using a scalable Lasso regression model: instructions for use and initial performance using clinical predictors.使用可扩展套索回归模型预测间皮瘤生存率:使用临床预测指标的使用说明和初始性能
BMJ Open Respir Res. 2018 Jan 30;5(1):e000240. doi: 10.1136/bmjresp-2017-000240. eCollection 2018.