Suppr超能文献

机械应力调节自噬流以影响脊髓损伤后的细胞凋亡。

Mechanical stress regulates autophagic flux to affect apoptosis after spinal cord injury.

机构信息

School of Rehabilitation Medicine, Capital Medical University, Beijing, China.

China Rehabilitation Science Institute, Beijing, China.

出版信息

J Cell Mol Med. 2020 Nov;24(21):12765-12776. doi: 10.1111/jcmm.15863. Epub 2020 Sep 17.

Abstract

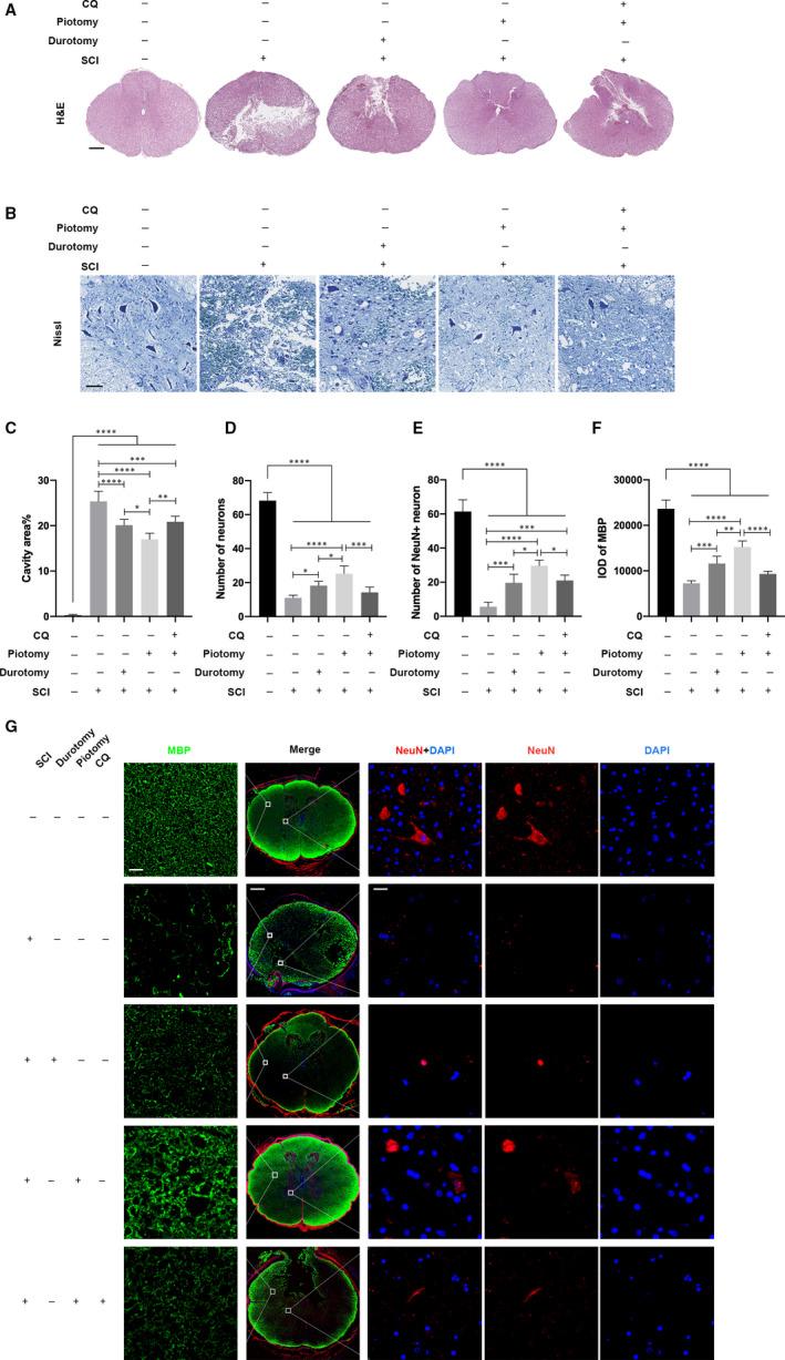
Increased mechanical stress after spinal cord injury (SCI) expands the scope of nerve tissue damage and exacerbates nerve function defects. Surgical decompression after SCI is a conventional therapeutic strategy and has been proven to have neuroprotective effects. However, the mechanisms of the interaction between mechanical stress and neurons are currently unknown. In this study, we monitored intramedullary pressure (IMP) and investigated the therapeutic benefit of decompression (including durotomy and piotomy) after injury and its underlying mechanisms in SCI. We found that decreased IMP promotes the generation and degradation of LC3 II, promotes the degradation of p62 and enhances autophagic flux to alleviate apoptosis. The lysosomal dysfunction was reduced after decompression. Piotomy was better than durotomy for the histological repair of spinal cord tissue after SCI. However, the autophagy-lysosomal pathway inhibitor chloroquine (CQ) partially reversed the apoptosis inhibition caused by piotomy after SCI, and the structural damage was also aggravated after CQ administration. An antibody microarray analysis showed that decompression may reverse the up-regulated abundance of p-PI3K, p-AKT and p-mTOR caused by SCI. Our findings may contribute to a better understanding of the mechanism of decompression and the effects of mechanical stress on autophagy after SCI.

摘要

脊髓损伤 (SCI) 后机械应力增加会扩大神经组织损伤范围,并加剧神经功能缺陷。SCI 后的手术减压是一种常规的治疗策略,已被证明具有神经保护作用。然而,目前尚不清楚机械应力与神经元之间相互作用的机制。在这项研究中,我们监测了脊髓内压 (IMP),并研究了损伤后减压(包括硬脊膜切开术和皮切开术)的治疗益处及其在 SCI 中的潜在机制。我们发现,降低 IMP 可促进 LC3 II 的生成和降解,促进 p62 的降解并增强自噬流以减轻细胞凋亡。减压后溶酶体功能障碍减少。与硬脊膜切开术相比,皮切开术更有利于 SCI 后脊髓组织的组织学修复。然而,自噬溶酶体通路抑制剂氯喹 (CQ) 部分逆转了皮切开术后 SCI 引起的细胞凋亡抑制,CQ 给药后结构损伤也加重。抗体微阵列分析表明,减压可能逆转 SCI 引起的 p-PI3K、p-AKT 和 p-mTOR 上调丰度。我们的发现可能有助于更好地理解减压机制以及机械应力对 SCI 后自噬的影响。

https://cdn.ncbi.nlm.nih.gov/pmc/blobs/1faf/7686991/d39d655c0df0/JCMM-24-12765-g001.jpg

文献AI研究员

20分钟写一篇综述,助力文献阅读效率提升50倍。

立即体验

用中文搜PubMed

大模型驱动的PubMed中文搜索引擎

马上搜索

文档翻译

学术文献翻译模型,支持多种主流文档格式。

立即体验