Suppr超能文献

无提取的 SARS-CoV-2 RT-PCR 可实现大规模快速 COVID-19 检测。

Massive and rapid COVID-19 testing is feasible by extraction-free SARS-CoV-2 RT-PCR.

机构信息

Department of Medical Biochemistry and Biophysics, Karolinska Institutet, 171 77, Stockholm, Sweden.

Department of Clinical Microbiology, Karolinska University Hospital, 171 76, Stockholm, Sweden.

出版信息

Nat Commun. 2020 Sep 23;11(1):4812. doi: 10.1038/s41467-020-18611-5.

Abstract

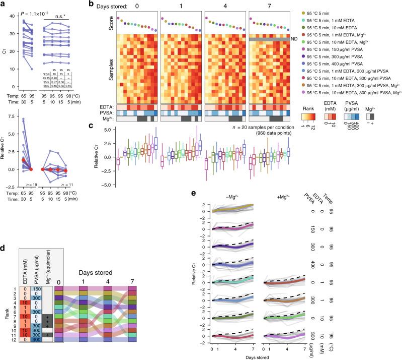
Coronavirus disease 2019 (COVID-19), caused by severe acute respiratory syndrome coronavirus 2 (SARS-CoV-2), is commonly diagnosed by reverse transcription polymerase chain reaction (RT-PCR) to detect viral RNA in patient samples, but RNA extraction constitutes a major bottleneck in current testing. Methodological simplification could increase diagnostic availability and efficiency, benefitting patient care and infection control. Here, we describe methods circumventing RNA extraction in COVID-19 testing by performing RT-PCR directly on heat-inactivated or lysed samples. Our data, including benchmarking using 597 clinical patient samples and a standardised diagnostic system, demonstrate that direct RT-PCR is viable option to extraction-based tests. Using controlled amounts of active SARS-CoV-2, we confirm effectiveness of heat inactivation by plaque assay and evaluate various generic buffers as transport medium for direct RT-PCR. Significant savings in time and cost are achieved through RNA-extraction-free protocols that are directly compatible with established PCR-based testing pipelines. This could aid expansion of COVID-19 testing.

摘要

新型冠状病毒病(COVID-19)由严重急性呼吸系统综合征冠状病毒 2 型(SARS-CoV-2)引起,通常通过逆转录聚合酶链反应(RT-PCR)检测患者样本中的病毒 RNA 来诊断,但 RNA 提取是当前检测的主要瓶颈。方法的简化可以提高诊断的有效性和效率,有利于患者的护理和感染控制。在这里,我们描述了通过对热失活或裂解的样本进行 RT-PCR 来绕过 COVID-19 检测中 RNA 提取的方法。我们的数据,包括使用 597 个临床患者样本和标准化诊断系统进行的基准测试,表明直接 RT-PCR 是基于提取的测试的可行选择。使用一定量的活性 SARS-CoV-2,我们通过噬斑测定确认了热失活的有效性,并评估了各种通用缓冲液作为直接 RT-PCR 的运输介质。通过无 RNA 提取的方案可以节省大量的时间和成本,这些方案与现有的基于 PCR 的检测方案直接兼容。这可能有助于扩大 COVID-19 的检测。

https://cdn.ncbi.nlm.nih.gov/pmc/blobs/3257/7511968/7efd573344e2/41467_2020_18611_Fig1_HTML.jpg

文献检索

告别复杂PubMed语法,用中文像聊天一样搜索,搜遍4000万医学文献。AI智能推荐,让科研检索更轻松。

立即免费搜索

文件翻译

保留排版,准确专业,支持PDF/Word/PPT等文件格式,支持 12+语言互译。

免费翻译文档

深度研究

AI帮你快速写综述,25分钟生成高质量综述,智能提取关键信息,辅助科研写作。

立即免费体验