Suppr超能文献

胚系 BRCA1/2 变异的乳腺癌的遗传和临床特征。

Genetic and clinical landscape of breast cancers with germline BRCA1/2 variants.

机构信息

Department of Pathology and Tumor Biology, Kyoto University, Kyoto, Japan.

Department of Breast Surgery, Kyoto University, Kyoto, Japan.

出版信息

Commun Biol. 2020 Oct 16;3(1):578. doi: 10.1038/s42003-020-01301-9.

Abstract

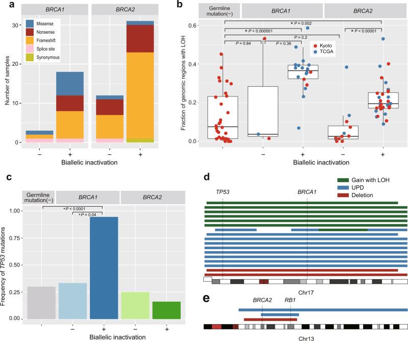
The genetic and clinical characteristics of breast tumors with germline variants, including their association with biallelic inactivation through loss-of-heterozygosity (LOH) and second somatic mutations, remain elusive. We analyzed germline variants of 11 breast cancer susceptibility genes for 1,995 Japanese breast cancer patients, and identified 101 (5.1%) pathogenic variants, including 62 BRCA2 and 15 BRCA1 mutations. Genetic analysis of 64 BRCA1/2-mutated tumors including TCGA dataset tumors, revealed an association of biallelic inactivation with more extensive deletions, copy neutral LOH, gain with LOH and younger onset. Strikingly, TP53 and RB1 mutations were frequently observed in BRCA1- (94%) and BRCA2- (9.7%) mutated tumors with biallelic inactivation. Inactivation of TP53 and RB1 together with BRCA1 and BRCA2, respectively, involved LOH of chromosomes 17 and 13. Notably, BRCA1/2 tumors without biallelic inactivation were indistinguishable from those without germline variants. Our study highlights the heterogeneity and unique clonal selection pattern in breast cancers with germline variants.

摘要

种系变异的乳腺肿瘤的遗传和临床特征,包括它们与通过杂合性丢失(LOH)和二次体细胞突变导致的双等位基因失活的关联,仍然难以捉摸。我们分析了 11 个乳腺癌易感基因在 1995 名日本乳腺癌患者中的种系变异,鉴定出 101 个(5.1%)致病性变异,包括 62 个 BRCA2 和 15 个 BRCA1 突变。对包括 TCGA 数据集肿瘤在内的 64 个 BRCA1/2 突变肿瘤的遗传分析表明,双等位基因失活与更广泛的缺失、无拷贝数 LOH、带有 LOH 的增益和发病年龄较早有关。引人注目的是,TP53 和 RB1 突变在 BRCA1-(94%)和 BRCA2-(9.7%)突变肿瘤中经常观察到双等位基因失活。TP53 和 RB1 与 BRCA1 和 BRCA2 的失活分别涉及染色体 17 和 13 的 LOH。值得注意的是,没有双等位基因失活的 BRCA1/2 肿瘤与没有种系变异的肿瘤无法区分。我们的研究强调了具有种系变异的乳腺癌的异质性和独特的克隆选择模式。

https://cdn.ncbi.nlm.nih.gov/pmc/blobs/1723/7567851/8969555ef242/42003_2020_1301_Fig1_HTML.jpg

文献检索

告别复杂PubMed语法,用中文像聊天一样搜索,搜遍4000万医学文献。AI智能推荐,让科研检索更轻松。

立即免费搜索

文件翻译

保留排版,准确专业,支持PDF/Word/PPT等文件格式,支持 12+语言互译。

免费翻译文档

深度研究

AI帮你快速写综述,25分钟生成高质量综述,智能提取关键信息,辅助科研写作。

立即免费体验