Suppr超能文献

通过先进的全二维气相色谱法进行物种(挥发性)代谢分型

Species (Volatile) Metabotyping through Advanced Comprehensive Two-Dimensional Gas Chromatography.

作者信息

Costa Carina Pedrosa, Bezerra Ana Rita, Almeida Adelaide, Rocha Sílvia M

机构信息

Department of Chemistry & LAQV-REQUIMTE, University of Aveiro, Campus Universitário Santiago, 3810-193 Aveiro, Portugal.

Health Sciences Department, Institute for Biomedicine-iBiMED, University of Aveiro, Campus Universitário Santiago, 3810-193 Aveiro, Portugal.

出版信息

Microorganisms. 2020 Nov 30;8(12):1911. doi: 10.3390/microorganisms8121911.

Abstract

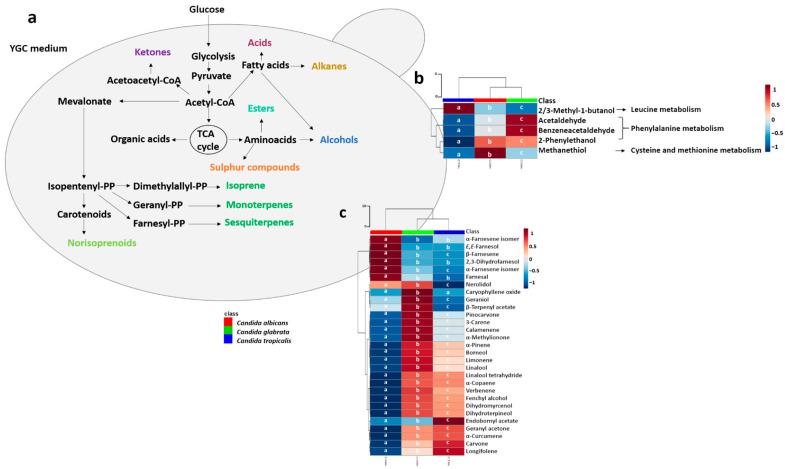
Microbial metabolomics is a challenge strategy that allows a comprehensive analysis of metabolites within a microorganism and may support a new approach in microbial research, including the microbial diagnosis. Thus, the aim of this research was to in-depth explore a metabolomics strategy based on the use of an advanced multidimensional gas chromatography for the comprehensive mapping of cellular metabolites of and non- ( and ) and therefore contributing for the development of a comprehensive platform for fungal detection management and for species distinction in early growth times (6 h). The volatile fraction comprises 126 putatively identified metabolites distributed over several chemical families: acids, alcohols, aldehydes, hydrocarbons, esters, ketones, monoterpenic and sesquiterpenic compounds, norisoprenoids, phenols and sulphur compounds. These metabolites may be related with different metabolic pathways, such as amino acid metabolism and biosynthesis, fatty acids metabolism, aromatic compounds degradation, mono and sesquiterpenoid synthesis and carotenoid cleavage. These results represent an enlargement of . 70% of metabolites not previously reported for , 91% for and 90% for . This study represents the most detailed study about species exometabolome, allowing a metabolomic signature of each species, which signifies an improvement towards the construction of a metabolomics platform whose application in clinical diagnostics can be crucial to guide therapeutic interventions.

摘要

微生物代谢组学是一种具有挑战性的策略,它能够对微生物体内的代谢物进行全面分析,并可能为微生物研究提供一种新方法,包括微生物诊断。因此,本研究的目的是深入探索一种基于先进多维气相色谱的代谢组学策略,用于全面绘制 和非 ( 和 ) 的细胞代谢物图谱,从而为开发一个用于真菌检测管理和早期生长阶段(6小时)物种区分的综合平台做出贡献。挥发性成分包括126种推定鉴定出的代谢物,分布在多个化学类别中:酸、醇、醛、烃、酯、酮、单萜和倍半萜化合物、去甲类异戊二烯、酚类和硫化合物。这些代谢物可能与不同的代谢途径有关,如氨基酸代谢和生物合成、脂肪酸代谢、芳香化合物降解、单萜和倍半萜合成以及类胡萝卜素裂解。这些结果代表了 的扩展。 中70%的代谢物此前未被报道, 中为91%, 中为90%。本研究是关于 物种胞外代谢组最详细的研究,能够得到每个物种的代谢组学特征,这标志着朝着构建一个 代谢组学平台迈出了一步,该平台在临床诊断中的应用对于指导治疗干预可能至关重要。

https://cdn.ncbi.nlm.nih.gov/pmc/blobs/faf5/7760324/c423f036340e/microorganisms-08-01911-g001.jpg

文献检索

告别复杂PubMed语法,用中文像聊天一样搜索,搜遍4000万医学文献。AI智能推荐,让科研检索更轻松。

立即免费搜索

文件翻译

保留排版,准确专业,支持PDF/Word/PPT等文件格式,支持 12+语言互译。

免费翻译文档

深度研究

AI帮你快速写综述,25分钟生成高质量综述,智能提取关键信息,辅助科研写作。

立即免费体验