Suppr超能文献

宿主基因对新冠病毒疾病严重程度和易感性影响的全基因组初步测序与分析

Initial whole-genome sequencing and analysis of the host genetic contribution to COVID-19 severity and susceptibility.

作者信息

Wang Fang, Huang Shujia, Gao Rongsui, Zhou Yuwen, Lai Changxiang, Li Zhichao, Xian Wenjie, Qian Xiaobo, Li Zhiyu, Huang Yushan, Tang Qiyuan, Liu Panhong, Chen Ruikun, Liu Rong, Li Xuan, Tong Xin, Zhou Xuan, Bai Yong, Duan Gang, Zhang Tao, Xu Xun, Wang Jian, Yang Huanming, Liu Siyang, He Qing, Jin Xin, Liu Lei

机构信息

The Third People's Hospital of Shenzhen, National Clinical Research Center for Infectious Disease, The Second Affiliated Hospital of Southern University of Science and Technology, Shenzhen, Guangdong, 518112, China.

BGI-Shenzhen, Shenzhen, Guangdong, 518083, China.

出版信息

Cell Discov. 2020 Nov 10;6(1):83. doi: 10.1038/s41421-020-00231-4.

Abstract

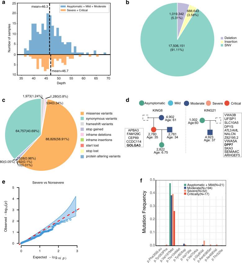
The COVID-19 pandemic has accounted for millions of infections and hundreds of thousand deaths worldwide in a short-time period. The patients demonstrate a great diversity in clinical and laboratory manifestations and disease severity. Nonetheless, little is known about the host genetic contribution to the observed interindividual phenotypic variability. Here, we report the first host genetic study in the Chinese population by deeply sequencing and analyzing 332 COVID-19 patients categorized by varying levels of severity from the Shenzhen Third People's Hospital. Upon a total of 22.2 million genetic variants, we conducted both single-variant and gene-based association tests among five severity groups including asymptomatic, mild, moderate, severe, and critical ill patients after the correction of potential confounding factors. Pedigree analysis suggested a potential monogenic effect of loss of function variants in GOLGA3 and DPP7 for critically ill and asymptomatic disease demonstration. Genome-wide association study suggests the most significant gene locus associated with severity were located in TMEM189-UBE2V1 that involved in the IL-1 signaling pathway. The p.Val197Met missense variant that affects the stability of the TMPRSS2 protein displays a decreasing allele frequency among the severe patients compared to the mild and the general population. We identified that the HLA-A11:01, B51:01, and C*14:02 alleles significantly predispose the worst outcome of the patients. This initial genomic study of Chinese patients provides genetic insights into the phenotypic difference among the COVID-19 patient groups and highlighted genes and variants that may help guide targeted efforts in containing the outbreak. Limitations and advantages of the study were also reviewed to guide future international efforts on elucidating the genetic architecture of host-pathogen interaction for COVID-19 and other infectious and complex diseases.

摘要

新型冠状病毒肺炎(COVID-19)大流行在短时间内已在全球造成数百万例感染和数十万例死亡。患者在临床和实验室表现以及疾病严重程度方面表现出极大的多样性。尽管如此,关于宿主基因对观察到的个体间表型变异的贡献却知之甚少。在此,我们通过对深圳市第三人民医院332例按严重程度不同分类的COVID-19患者进行深度测序和分析,报告了中国人群中的首例宿主基因研究。在总共2220万个基因变异中,我们在校正潜在混杂因素后,对包括无症状、轻症、中症、重症和危重症患者在内的五个严重程度组进行了单变异和基于基因的关联测试。家系分析表明,高尔基体相关蛋白3(GOLGA3)和二肽基肽酶7(DPP7)功能丧失变异对危重症和无症状疾病表现具有潜在的单基因效应。全基因组关联研究表明,与严重程度最相关的基因座位于跨膜蛋白189(TMEM189)-泛素结合酶E2V1(UBE2V1),其参与白细胞介素-1信号通路。影响跨膜丝氨酸蛋白酶2(TMPRSS2)蛋白稳定性的第197位缬氨酸到甲硫氨酸(p.Val197Met)错义变异在重症患者中的等位基因频率相较于轻症患者和普通人群有所下降。我们发现人类白细胞抗原A11:01、B51:01和C*14:02等位基因显著增加患者出现最差预后的易感性。这项对中国患者的初步基因组研究为COVID-19患者群体之间的表型差异提供了遗传学见解,并突出了可能有助于指导控制疫情的靶向努力的基因和变异。还对该研究的局限性和优势进行了综述,以指导未来国际上阐明COVID-19以及其他感染性和复杂疾病宿主-病原体相互作用的遗传结构的努力。

https://cdn.ncbi.nlm.nih.gov/pmc/blobs/5f95/7655832/cadb1661f00f/41421_2020_231_Fig1_HTML.jpg

文献AI研究员

20分钟写一篇综述,助力文献阅读效率提升50倍。

立即体验

用中文搜PubMed

大模型驱动的PubMed中文搜索引擎

马上搜索

文档翻译

学术文献翻译模型,支持多种主流文档格式。

立即体验