Suppr超能文献

巯基功能化二氧化硅包覆氧化铁纳米颗粒对细胞黏附及细胞骨架网络的破坏作用。

Disruption of Cell Adhesion and Cytoskeletal Networks by Thiol-Functionalized Silica-Coated Iron Oxide Nanoparticles.

机构信息

Department of Medical Biochemistry, Faculty of Medicine in Hradec Králové, Charles University, Šimkova 870, 500 03 Hradec Králové, Czech Republic.

Department of Biological and Biochemical Sciences, Faculty of Chemical Technology, University of Pardubice, Studentská 573, 532 10 Pardubice, Czech Republic.

出版信息

Int J Mol Sci. 2020 Dec 8;21(24):9350. doi: 10.3390/ijms21249350.

Abstract

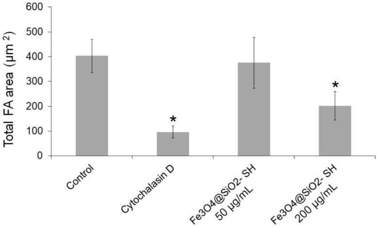
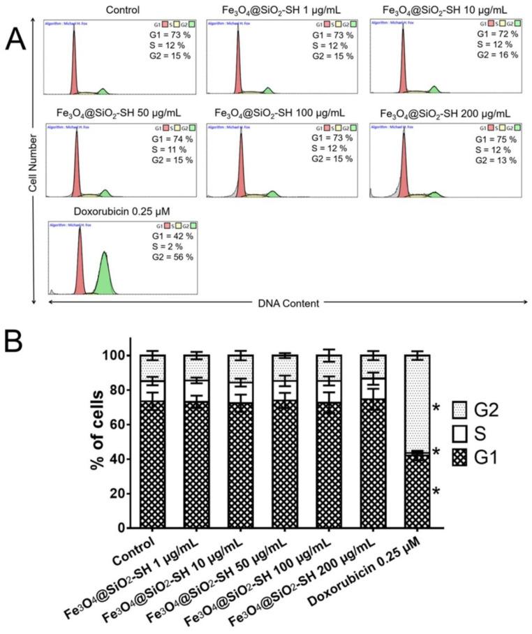
One of the major obstacles that limits the use of magnetic nanoparticles in biomedical applications is their potential toxicity. In the present study, we evaluated the cytotoxic effects of thiol-functionalized silica-coated iron oxide (FeO@SiO-SH) nanoparticles using human lung epithelial cells A549. We investigated the effect of FeO@SiO-SH nanoparticles on the cell viability, proliferation, cell cycle distribution, adhesion, apoptosis, and the orientation of the cytoskeletal networks, as well as on expression of proteins involved in cell death, cell survival, and cell adhesion. We demonstrated that exposure of A549 cells to FeO@SiO-SH nanoparticles resulted in severe disruption of the actin microfilaments and microtubule cytoskeleton and reduced the size of focal adhesions. Furthermore, cell adhesion was significantly affected as well as the phosphorylation of focal adhesion kinase (FAK), extracellular-signal-regulated kinase (ERK), and p38. Our findings highlight the need for in-depth cytotoxic evaluation of nanoparticles supporting their safer use, especially in biomedical applications.

摘要

在生物医学应用中,限制磁性纳米粒子使用的主要障碍之一是其潜在的毒性。在本研究中,我们使用人肺上皮细胞 A549 评估了巯基功能化硅壳氧化铁(FeO@SiO-SH)纳米粒子的细胞毒性作用。我们研究了 FeO@SiO-SH 纳米粒子对细胞活力、增殖、细胞周期分布、黏附、凋亡以及细胞骨架网络取向的影响,以及对涉及细胞死亡、细胞存活和细胞黏附的蛋白表达的影响。我们证明,A549 细胞暴露于 FeO@SiO-SH 纳米粒子会导致肌动蛋白微丝和微管细胞骨架严重破坏,并减少焦点黏附的大小。此外,细胞黏附以及黏着斑激酶(FAK)、细胞外信号调节激酶(ERK)和 p38 的磷酸化都受到显著影响。我们的研究结果强调了对纳米粒子进行深入的细胞毒性评估的必要性,以支持其更安全的使用,特别是在生物医学应用中。

https://cdn.ncbi.nlm.nih.gov/pmc/blobs/fa14/7764502/3eb8e18ba9fa/ijms-21-09350-g001.jpg

文献检索

告别复杂PubMed语法,用中文像聊天一样搜索,搜遍4000万医学文献。AI智能推荐,让科研检索更轻松。

立即免费搜索

文件翻译

保留排版,准确专业,支持PDF/Word/PPT等文件格式,支持 12+语言互译。

免费翻译文档

深度研究

AI帮你快速写综述,25分钟生成高质量综述,智能提取关键信息,辅助科研写作。

立即免费体验