Hong Shan, Pangloli Philipus, Perumal Ramasamy, Cox Sarah, Noronha Leela E, Dia Vermont P, Smolensky Dmitriy
Department of Food Science, The University of Tennessee Institute of Agriculture, Knoxville, TN 37996, USA.
Agricultural Research Center, Kansas State University, Hays, KS 67601, USA.
Antioxidants (Basel). 2020 Dec 18;9(12):1297. doi: 10.3390/antiox9121297.
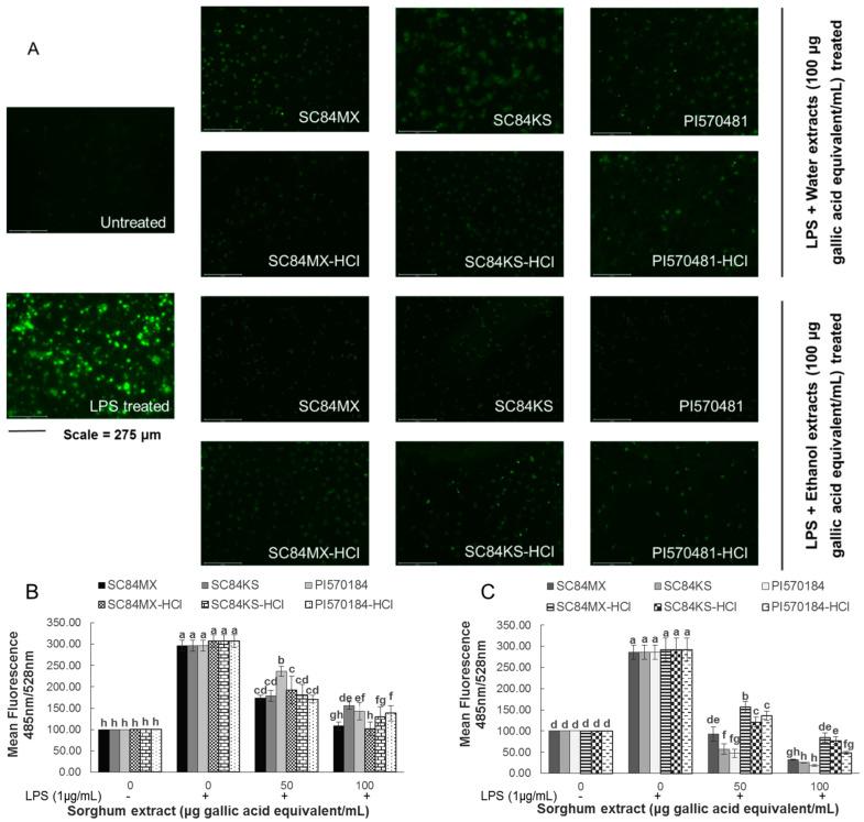
Sorghum is an important cereal with diverse phenolic compounds that have potential health promoting benefits. The current study comparatively characterized the phenolic contents of two novel black-seeded sorghum lines (SC84 and PI570481) using different extraction systems (water, ethanol and their acidified counterparts) and evaluated their antioxidant and anti-inflammatory activities. Phenolic compositions were determined by spectrophotometric assays and HPLC analysis. Antioxidant activities were assessed by radical scavenging effects on nitric oxide (NO) and 2,2-diphenyl-1-picrylhydrazyl (DPPH) free radicals, and the oxygen radical absorbance capacity (ORAC). Anti-inflammatory capacity was estimated by measuring levels of pro-inflammatory markers produced by lipopolysaccharide (LPS)-induced RAW 264.7 macrophages. Results showed that effects of solvent types and HCl on extraction efficiency differed among phenolic compounds and sorghum samples. Tannins were the most dominant polyphenols in the studied extracts (11.11-136.11 mg epicatechin equivalent/g sorghum). Sorghum extracts exerted more potent scavenging activity on DPPH than NO radicals. In LPS-activated RAW264.7 cells, sorghum extracts dose-dependently inhibited the production of NO, interleukin-6 (IL-6), and intracellular reactive oxygen species (ROS), with ethanolic extracts showing greater anti-inflammatory activity. Positive correlations were noted between tannin content and DPPH radical scavenging activity, and anti-inflammatory capacity. These results suggest the potential role of tannin-rich sorghum extracts against inflammation and associated diseases.
高粱是一种重要的谷物,含有多种酚类化合物,具有潜在的健康促进益处。本研究使用不同的提取系统(水、乙醇及其酸化对应物)对两个新型黑籽高粱品系(SC84和PI570481)的酚类含量进行了比较表征,并评估了它们的抗氧化和抗炎活性。通过分光光度法测定和高效液相色谱分析确定酚类成分。通过对一氧化氮(NO)和2,2-二苯基-1-苦基肼(DPPH)自由基的自由基清除作用以及氧自由基吸收能力(ORAC)评估抗氧化活性。通过测量脂多糖(LPS)诱导的RAW 264.7巨噬细胞产生的促炎标志物水平来估计抗炎能力。结果表明,溶剂类型和盐酸对提取效率的影响在酚类化合物和高粱样品之间存在差异。单宁是研究提取物中最主要的多酚(11.11-136.11毫克表儿茶素当量/克高粱)。高粱提取物对DPPH的清除活性比对NO自由基的清除活性更强。在LPS激活的RAW264.7细胞中,高粱提取物剂量依赖性地抑制NO、白细胞介素-6(IL-6)和细胞内活性氧(ROS)的产生,乙醇提取物显示出更强的抗炎活性。单宁含量与DPPH自由基清除活性和抗炎能力之间存在正相关。这些结果表明富含单宁的高粱提取物在对抗炎症和相关疾病方面的潜在作用。