Suppr超能文献

质子激活氯离子通道 PAC 调节内体酸化和转铁蛋白受体介导的内吞作用。

Proton-activated chloride channel PAC regulates endosomal acidification and transferrin receptor-mediated endocytosis.

机构信息

Department of Physiology, Johns Hopkins University School of Medicine, Baltimore, MD 21205, USA.

Department of Chemistry, The University of Chicago, Chicago, IL 60637, USA; Grossman Institute of Neuroscience, Quantitative Biology and Human Behavior, The University of Chicago, Chicago, IL 60637, USA.

出版信息

Cell Rep. 2021 Jan 26;34(4):108683. doi: 10.1016/j.celrep.2020.108683.

Abstract

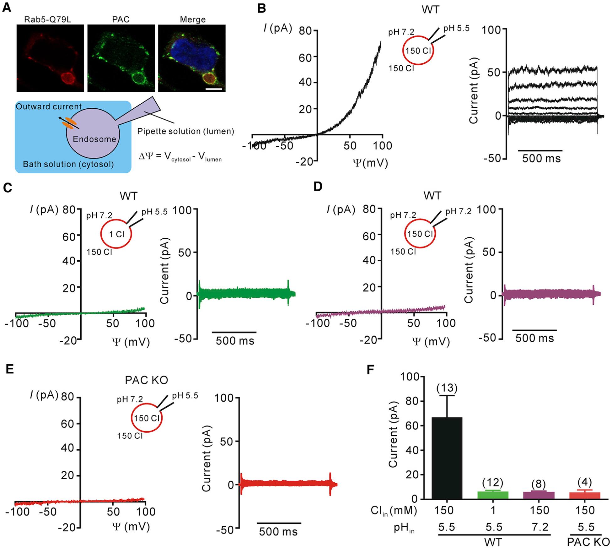
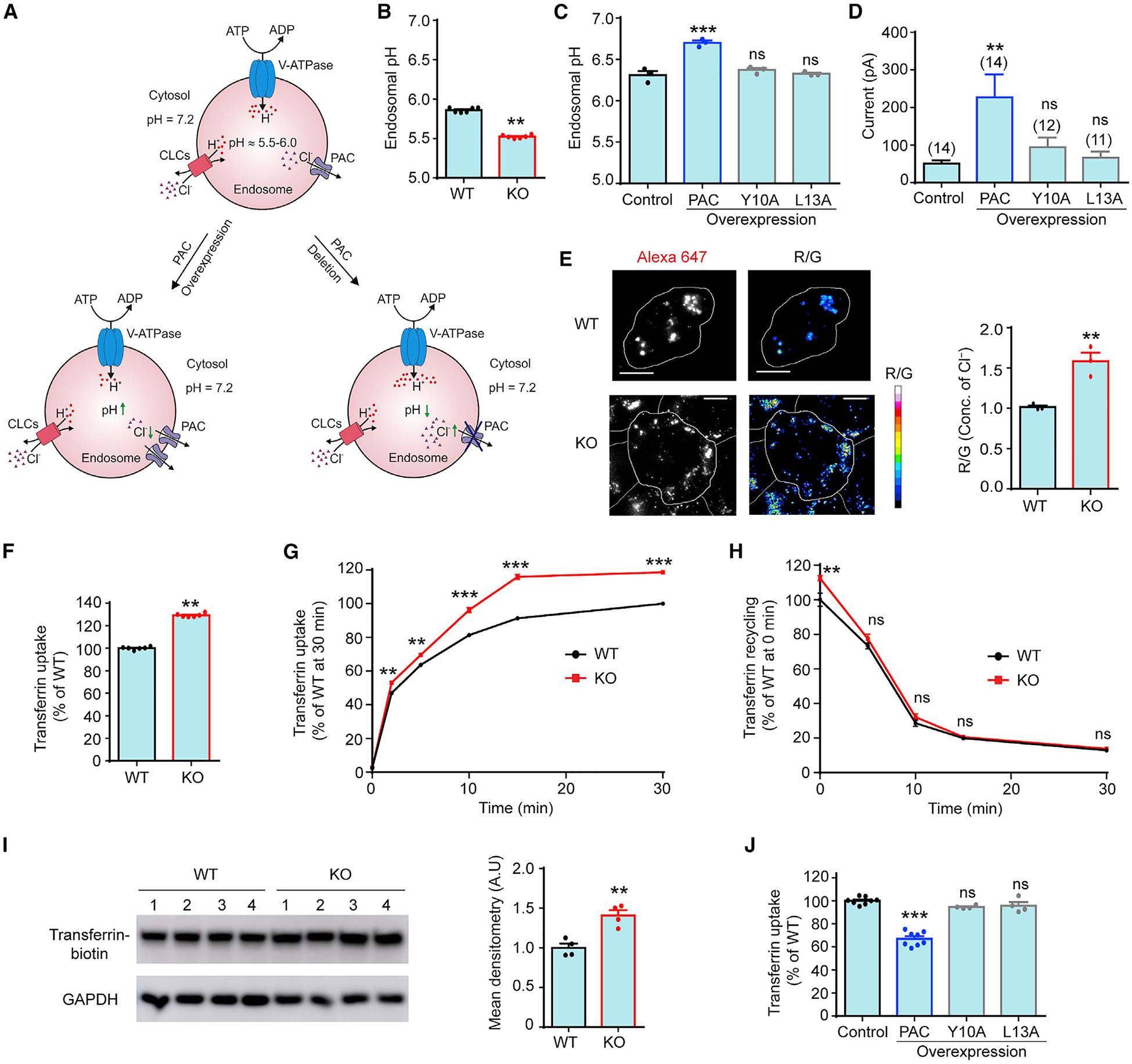
During vesicular acidification, chloride (Cl), as the counterion, provides the electrical shunt for proton pumping by the vacuolar H ATPase. Intracellular CLC transporters mediate Cl influx to the endolysosomes through their 2Cl/H exchange activity. However, whole-endolysosomal patch-clamp recording also revealed a mysterious conductance releasing Cl from the lumen. It remains unknown whether CLCs or other Cl channels are responsible for this activity. Here, we show that the newly identified proton-activated Cl (PAC) channel traffics from the plasma membrane to endosomes via the classical YxxL motif. PAC deletion abolishes the endosomal Cl conductance, raises luminal Cl level, lowers luminal pH, and increases transferrin receptor-mediated endocytosis. PAC overexpression generates a large endosomal Cl current with properties similar to those of endogenous conductance, hypo-acidifies endosomal pH, and reduces transferrin uptake. We propose that the endosomal Cl PAC channel functions as a low pH sensor and prevents hyper-acidification by releasing Cl from the lumen.

摘要

在囊泡酸化过程中,氯离子 (Cl) 作为反离子,通过液泡 H ATP 酶为质子泵提供电分流。细胞内的 CLC 转运蛋白通过其 2Cl/H 交换活性介导 Cl 内流到内溶酶体。然而,全内溶酶体膜片钳记录也揭示了一种神秘的电导,从腔释放 Cl。目前尚不清楚 CLC 或其他 Cl 通道是否负责这种活性。在这里,我们表明,新鉴定的质子激活 Cl(PAC)通道通过经典的 YxxL 基序从质膜转运到内体。PAC 缺失消除了内体 Cl 电导,增加腔 Cl 水平,降低腔 pH 值,并增加转铁蛋白受体介导的内吞作用。PAC 的过表达产生了一种具有与内源性电导相似特性的大的内体 Cl 电流,使内体 pH 值低酸化,并减少转铁蛋白的摄取。我们提出,内体 Cl PAC 通道作为低 pH 值传感器发挥作用,并通过从腔释放 Cl 来防止过度酸化。

https://cdn.ncbi.nlm.nih.gov/pmc/blobs/e499/7869721/2e3b204ac828/nihms-1667153-f0002.jpg

文献检索

告别复杂PubMed语法,用中文像聊天一样搜索,搜遍4000万医学文献。AI智能推荐,让科研检索更轻松。

立即免费搜索

文件翻译

保留排版,准确专业,支持PDF/Word/PPT等文件格式,支持 12+语言互译。

免费翻译文档

深度研究

AI帮你快速写综述,25分钟生成高质量综述,智能提取关键信息,辅助科研写作。

立即免费体验