Suppr超能文献

亚精胺通过皮肤微生物组恢复人类皮肤结构和屏障功能。

Spermidine-induced recovery of human dermal structure and barrier function by skin microbiome.

机构信息

Department of Biomedical Science and Engineering, Gwangju Institute of Science and Technology (GIST), Gwangju, Republic of Korea.

R&I Center, COSMAX BTI, Pangyo-ro 255, Bundang-gu, 13486, Seoungnam-si, Gyeonggi-do, Republic of Korea.

出版信息

Commun Biol. 2021 Feb 19;4(1):231. doi: 10.1038/s42003-020-01619-4.

Abstract

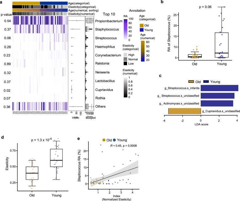
An unbalanced microbial ecosystem on the human skin is closely related to skin diseases and has been associated with inflammation and immune responses. However, little is known about the role of the skin microbiome on skin aging. Here, we report that the Streptococcus species improved the skin structure and barrier function, thereby contributing to anti-aging. Metagenomic analyses showed the abundance of Streptococcus in younger individuals or those having more elastic skin. Particularly, we isolated Streptococcus pneumoniae, Streptococcus infantis, and Streptococcus thermophilus from face of young individuals. Treatment with secretions of S. pneumoniae and S. infantis induced the expression of genes associated with the formation of skin structure and the skin barrier function in human skin cells. The application of culture supernatant including Streptococcal secretions on human skin showed marked improvements on skin phenotypes such as elasticity, hydration, and desquamation. Gene Ontology analysis revealed overlaps in spermidine biosynthetic and glycogen biosynthetic processes. Streptococcus-secreted spermidine contributed to the recovery of skin structure and barrier function through the upregulation of collagen and lipid synthesis in aged cells. Overall, our data suggest the role of skin microbiome into anti-aging and clinical applications.

摘要

人类皮肤上的微生物生态系统失衡与皮肤疾病密切相关,并与炎症和免疫反应有关。然而,皮肤微生物组在皮肤衰老中的作用知之甚少。在这里,我们报告称,链球菌属改善了皮肤结构和屏障功能,从而有助于抗衰老。宏基因组分析显示,年轻个体或皮肤弹性更好的个体中链球菌属的丰度更高。特别是,我们从年轻人的面部分离出了肺炎链球菌、婴儿链球菌和嗜热链球菌。肺炎链球菌和婴儿链球菌分泌物处理诱导了与人皮肤细胞中与皮肤结构形成和皮肤屏障功能相关的基因的表达。含有链球菌分泌物的培养上清液在人体皮肤上的应用显著改善了皮肤表型,如弹性、保湿和脱屑。GO 分析显示,亚精胺生物合成和糖原生物合成过程存在重叠。链球菌分泌的亚精胺通过上调衰老细胞中胶原蛋白和脂质的合成,促进皮肤结构和屏障功能的恢复。总的来说,我们的数据表明皮肤微生物组在抗衰老和临床应用中的作用。

https://cdn.ncbi.nlm.nih.gov/pmc/blobs/85b0/7895926/e47714c8fae0/42003_2020_1619_Fig1_HTML.jpg

文献检索

告别复杂PubMed语法,用中文像聊天一样搜索,搜遍4000万医学文献。AI智能推荐,让科研检索更轻松。

立即免费搜索

文件翻译

保留排版,准确专业,支持PDF/Word/PPT等文件格式,支持 12+语言互译。

免费翻译文档

深度研究

AI帮你快速写综述,25分钟生成高质量综述,智能提取关键信息,辅助科研写作。

立即免费体验