• 文献检索
  • 文档翻译
  • 深度研究
  • 学术资讯
  • Suppr Zotero 插件Zotero 插件
  • 邀请有礼
  • 套餐&价格
  • 历史记录
应用&插件
Suppr Zotero 插件Zotero 插件浏览器插件Mac 客户端Windows 客户端微信小程序
定价
高级版会员购买积分包购买API积分包
服务
文献检索文档翻译深度研究API 文档MCP 服务
关于我们
关于 Suppr公司介绍联系我们用户协议隐私条款
关注我们

Suppr 超能文献

核心技术专利:CN118964589B侵权必究
粤ICP备2023148730 号-1Suppr @ 2026

文献检索

告别复杂PubMed语法,用中文像聊天一样搜索,搜遍4000万医学文献。AI智能推荐,让科研检索更轻松。

立即免费搜索

文件翻译

保留排版,准确专业,支持PDF/Word/PPT等文件格式,支持 12+语言互译。

免费翻译文档

深度研究

AI帮你快速写综述,25分钟生成高质量综述,智能提取关键信息,辅助科研写作。

立即免费体验

长链非编码 RNA OIP5-AS1 通过靶向 miR-203 促进鼻咽癌的疾病进展。

Long Noncoding RNA OIP5-AS1 Promotes the Disease Progression in Nasopharyngeal Carcinoma by Targeting miR-203.

机构信息

Department of Infectious Disease, The First Affiliated Hospital, University of South China, Hengyang 421001, China.

Department of Pharmacy, The First Affiliated Hospital, University of South China, Hengyang 421001, China.

出版信息

Biomed Res Int. 2021 Feb 5;2021:9850928. doi: 10.1155/2021/9850928. eCollection 2021.

DOI:10.1155/2021/9850928
PMID:33628831
原文链接:https://pmc.ncbi.nlm.nih.gov/articles/PMC7884132/
Abstract

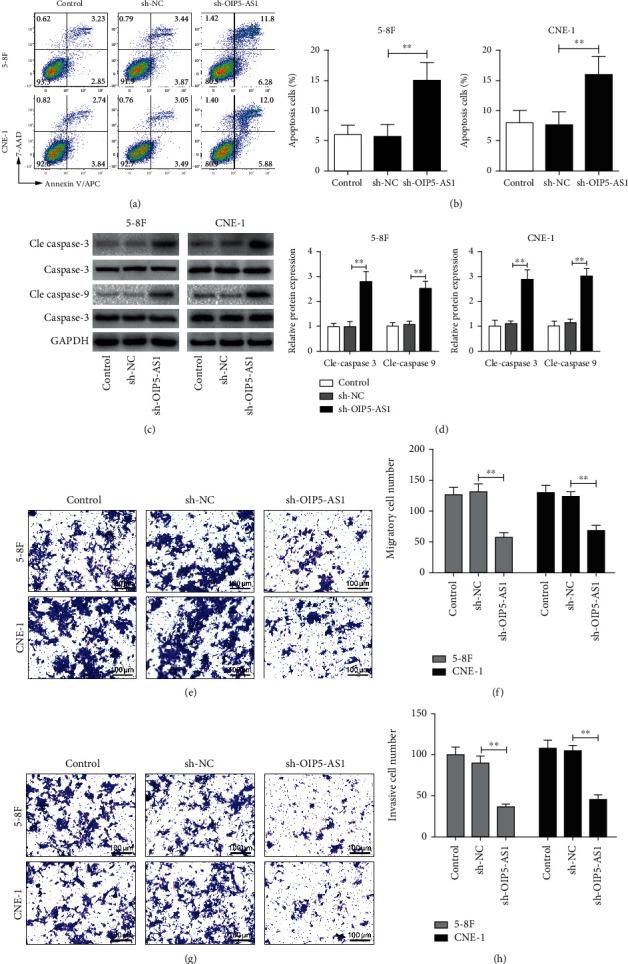
Nasopharyngeal carcinoma (NPC) is a kind of malignancy generated from the nasopharyngeal epithelium. Recently, long noncoding RNA (lncRNA) has been shown to be involved in the regulation of many signaling pathways and is closely associated with carcinogenesis and tumor progression. However, the precise role of lncRNA Opa-interacting protein 5 antisense RNA 1 (OIP5-AS1) in NPC is not well understood. Here, we find that OIP5-AS1 is overexpressed in NPC patient specimens and NPC cell lines. Further investigations reveal that knockdown of OIP5-AS1 significantly inhibits the proliferation, migration, and invasion and accelerates the apoptosis of NPC cells Consistent with these findings, NPC progression is significantly slowed in mice when OIP5-AS1 is knocked down. Interestingly, there is a functional link between OIP5-AS1 and microRNA-203 (miR-203), a tumor suppressor, in NPC cells. In conclusion, our data demonstrate that OIP5-AS1 plays an important role in the development and progression of NPC by targeting miR-203 and therefore provide a promising target for the treatment of NPC.

摘要

鼻咽癌(NPC)是一种来源于鼻咽部上皮的恶性肿瘤。最近,长链非编码 RNA(lncRNA)被证明参与了许多信号通路的调节,与癌发生和肿瘤进展密切相关。然而,lncRNA Opa 相互作用蛋白 5 反义 RNA 1(OIP5-AS1)在 NPC 中的精确作用尚不清楚。在这里,我们发现 OIP5-AS1 在 NPC 患者标本和 NPC 细胞系中过表达。进一步的研究表明,敲低 OIP5-AS1 显著抑制 NPC 细胞的增殖、迁移和侵袭,并加速其凋亡。与此一致的是,当敲低 OIP5-AS1 时,NPC 在小鼠中的进展明显减慢。有趣的是,在 NPC 细胞中,OIP5-AS1 与肿瘤抑制因子 microRNA-203(miR-203)之间存在功能联系。总之,我们的数据表明,OIP5-AS1 通过靶向 miR-203 在 NPC 的发生和发展中发挥重要作用,因此为 NPC 的治疗提供了一个有前途的靶点。

https://cdn.ncbi.nlm.nih.gov/pmc/blobs/9d9c/7884132/3d8dacc1fff5/BMRI2021-9850928.006.jpg
https://cdn.ncbi.nlm.nih.gov/pmc/blobs/9d9c/7884132/cb37daced2e6/BMRI2021-9850928.001.jpg
https://cdn.ncbi.nlm.nih.gov/pmc/blobs/9d9c/7884132/4fa5ef77117c/BMRI2021-9850928.002.jpg
https://cdn.ncbi.nlm.nih.gov/pmc/blobs/9d9c/7884132/d60008a88ead/BMRI2021-9850928.003.jpg
https://cdn.ncbi.nlm.nih.gov/pmc/blobs/9d9c/7884132/35bd7bf9190a/BMRI2021-9850928.004.jpg
https://cdn.ncbi.nlm.nih.gov/pmc/blobs/9d9c/7884132/43857df7958d/BMRI2021-9850928.005.jpg
https://cdn.ncbi.nlm.nih.gov/pmc/blobs/9d9c/7884132/3d8dacc1fff5/BMRI2021-9850928.006.jpg
https://cdn.ncbi.nlm.nih.gov/pmc/blobs/9d9c/7884132/cb37daced2e6/BMRI2021-9850928.001.jpg
https://cdn.ncbi.nlm.nih.gov/pmc/blobs/9d9c/7884132/4fa5ef77117c/BMRI2021-9850928.002.jpg
https://cdn.ncbi.nlm.nih.gov/pmc/blobs/9d9c/7884132/d60008a88ead/BMRI2021-9850928.003.jpg
https://cdn.ncbi.nlm.nih.gov/pmc/blobs/9d9c/7884132/35bd7bf9190a/BMRI2021-9850928.004.jpg
https://cdn.ncbi.nlm.nih.gov/pmc/blobs/9d9c/7884132/43857df7958d/BMRI2021-9850928.005.jpg
https://cdn.ncbi.nlm.nih.gov/pmc/blobs/9d9c/7884132/3d8dacc1fff5/BMRI2021-9850928.006.jpg

相似文献

1
Long Noncoding RNA OIP5-AS1 Promotes the Disease Progression in Nasopharyngeal Carcinoma by Targeting miR-203.长链非编码 RNA OIP5-AS1 通过靶向 miR-203 促进鼻咽癌的疾病进展。
Biomed Res Int. 2021 Feb 5;2021:9850928. doi: 10.1155/2021/9850928. eCollection 2021.
2
Long noncoding RNA PTPRG-AS1 acts as a microRNA-194-3p sponge to regulate radiosensitivity and metastasis of nasopharyngeal carcinoma cells via PRC1.长链非编码 RNA PTPRG-AS1 通过 PRC1 作为 microRNA-194-3p 的海绵调控鼻咽癌细胞的放射敏感性和转移
J Cell Physiol. 2019 Aug;234(10):19088-19102. doi: 10.1002/jcp.28547. Epub 2019 Apr 16.
3
Knockdown of long non-coding RNA XIST suppresses nasopharyngeal carcinoma progression by activating miR-491-5p.敲低长非编码 RNA XIST 通过激活 miR-491-5p 抑制鼻咽癌进展。
J Cell Biochem. 2018 May;119(5):3936-3944. doi: 10.1002/jcb.26535. Epub 2018 Jan 22.
4
Long Noncoding RNA FAM225A Promotes Nasopharyngeal Carcinoma Tumorigenesis and Metastasis by Acting as ceRNA to Sponge miR-590-3p/miR-1275 and Upregulate ITGB3.长链非编码 RNA FAM225A 通过作为 ceRNA 吸附 miR-590-3p/miR-1275 并上调 ITGB3 促进鼻咽癌肿瘤发生和转移。
Cancer Res. 2019 Sep 15;79(18):4612-4626. doi: 10.1158/0008-5472.CAN-19-0799. Epub 2019 Jul 22.
5
Long noncoding RNA PXN-AS1-L promotes the malignancy of nasopharyngeal carcinoma cells via upregulation of SAPCD2.长链非编码 RNA PXN-AS1-L 通过上调 SAPCD2 促进鼻咽癌细胞的恶性转化。
Cancer Med. 2019 Aug;8(9):4278-4291. doi: 10.1002/cam4.2227. Epub 2019 Jun 7.
6
Long noncoding RNA SMAD5-AS1 acts as a microRNA-106a-5p sponge to promote epithelial mesenchymal transition in nasopharyngeal carcinoma.长链非编码 RNA SMAD5-AS1 作为 microRNA-106a-5p 的海绵体促进鼻咽癌中的上皮间质转化。
FASEB J. 2019 Nov;33(11):12915-12928. doi: 10.1096/fj.201900803R. Epub 2019 Sep 26.
7
LncRNA TP73-AS1 regulates miR-495 expression to promote migration and invasion of nasopharyngeal carcinoma cells through junctional adhesion molecule A.长链非编码 RNA TP73-AS1 通过连接黏附分子 A 调控 miR-495 的表达促进鼻咽癌细胞的迁移和侵袭。
Kaohsiung J Med Sci. 2021 May;37(5):361-370. doi: 10.1002/kjm2.12338. Epub 2021 Jan 5.
8
Long noncoding RNA AFAP1-AS1 acts as a competing endogenous RNA of miR-423-5p to facilitate nasopharyngeal carcinoma metastasis through regulating the Rho/Rac pathway.长链非编码 RNA AFAP1-AS1 通过调控 Rho/Rac 通路作为 miR-423-5p 的竞争性内源性 RNA 促进鼻咽癌转移。
J Exp Clin Cancer Res. 2018 Oct 16;37(1):253. doi: 10.1186/s13046-018-0918-9.
9
Long noncoding RNA opa-interacting protein 5 antisense transcript 1 promotes proliferation and invasion through elevating integrin α6 expression by sponging miR-143-3p in cervical cancer.长链非编码 RNA opa 相互作用蛋白 5 反义转录本 1 通过海绵吸附 miR-143-3p 上调整合素 α6 表达促进宫颈癌增殖和侵袭。
J Cell Biochem. 2019 Jan;120(1):907-916. doi: 10.1002/jcb.27454. Epub 2018 Sep 6.
10
Down-regulated long non-coding RNA LHFPL3 antisense RNA 1 inhibits the radiotherapy resistance of nasopharyngeal carcinoma via modulating microRNA-143-5p/homeobox A6 axis.下调的长非编码 RNA LHFPL3 反义 RNA 1 通过调节 microRNA-143-5p/同源盒 A6 轴抑制鼻咽癌的放射抵抗。
Bioengineered. 2022 Mar;13(3):5421-5433. doi: 10.1080/21655979.2021.2024386.

引用本文的文献

1
LncRNA OIP5-AS1 Knockdown Targets miR-183-5p/GLUL Axis and Inhibits Cell Proliferation, Migration and Metastasis in Nasopharyngeal Carcinoma.长链非编码RNA OIP5-AS1敲低靶向miR-183-5p/谷氨酰胺合成酶轴并抑制鼻咽癌细胞的增殖、迁移和转移
Front Oncol. 2022 Jun 8;12:921929. doi: 10.3389/fonc.2022.921929. eCollection 2022.
2
The role of lncRNA OIP5-AS1 in cancer development and progression.长链非编码RNA OIP5-AS1在癌症发生发展中的作用。
Apoptosis. 2022 Jun;27(5-6):311-321. doi: 10.1007/s10495-022-01722-3. Epub 2022 Mar 22.
3
Long non-coding RNA RGMB-AS1 represses nasopharyngeal carcinoma progression via binding to forkhead box A1.

本文引用的文献

1
The Roles of miRNA in Glioblastoma Tumor Cell Communication: Diplomatic and Aggressive Negotiations.miRNA 在胶质母细胞瘤肿瘤细胞通讯中的作用:外交和积极谈判。
Int J Mol Sci. 2020 Mar 12;21(6):1950. doi: 10.3390/ijms21061950.
2
Shikonin and 4-hydroxytamoxifen synergistically inhibit the proliferation of breast cancer cells through activating apoptosis signaling pathway in vitro and in vivo.紫草素和4-羟基他莫昔芬通过在体外和体内激活凋亡信号通路协同抑制乳腺癌细胞的增殖。
Chin Med. 2020 Mar 10;15:23. doi: 10.1186/s13020-020-00305-1. eCollection 2020.
3
Nasopharyngeal Carcinoma: A Retrospective Study on Imaging Patterns at Tikur Anbessa Specialized Hospital, Addis Ababa, Ethiopia.
长链非编码 RNA RGMB-AS1 通过与叉头框蛋白 A1 结合抑制鼻咽癌的进展。
Bioengineered. 2022 Mar;13(3):5564-5580. doi: 10.1080/21655979.2022.2039495.
4
Long non-coding RNA OIP5-AS1 (Cyrano): A context-specific regulator of normal and disease processes.长非编码 RNA OIP5-AS1(Cyrano):正常和疾病过程的特定调节因子。
Clin Transl Med. 2022 Jan;12(1):e706. doi: 10.1002/ctm2.706.
5
The Role of lncRNAs in Rare Tumors with a Focus on HOX Transcript Antisense RNA ().长链非编码 RNA 在罕见肿瘤中的作用,重点关注 HOX 转录物反义 RNA()。
Int J Mol Sci. 2021 Sep 21;22(18):10160. doi: 10.3390/ijms221810160.
鼻咽癌:埃塞俄比亚亚的斯亚贝巴提库尔·安贝萨专科医院影像学表现的回顾性研究
Ethiop J Health Sci. 2020 Mar;30(2):215-222. doi: 10.4314/ejhs.v30i2.9.
4
Urtica dioica Extract Inhibits Cell Proliferation and Induces Apoptosis in HepG2 and HTC116 as Gastrointestinal Cancer Cell Lines.荨麻提取物可抑制 HepG2 和 HTC116 胃肠道癌细胞系的增殖并诱导其凋亡。
Anticancer Agents Med Chem. 2020;20(8):963-969. doi: 10.2174/1871520620666200311095836.
5
MiRNA: a potential target for gene diagnosis and treatment of atherosclerotic stroke.miRNA:动脉粥样硬化性卒中基因诊断和治疗的潜在靶点。
Int J Neurosci. 2021 Mar;131(3):283-288. doi: 10.1080/00207454.2020.1738428. Epub 2020 Mar 31.
6
Extracellular Vesicle lncRNA Metastasis-Associated Lung Adenocarcinoma Transcript 1 Released From Glioma Stem Cells Modulates the Inflammatory Response of Microglia After Lipopolysaccharide Stimulation Through Regulating miR-129-5p/High Mobility Group Box-1 Protein Axis.外泌体 lncRNA 转移相关肺腺癌转录本 1 由神经胶质瘤干细胞释放,通过调节 miR-129-5p/高迁移率族蛋白 1 蛋白轴调节脂多糖刺激后小胶质细胞的炎症反应。
Front Immunol. 2020 Feb 7;10:3161. doi: 10.3389/fimmu.2019.03161. eCollection 2019.
7
LncRNA OIP5-AS1 interacts with miR-363-3p to contribute to hepatocellular carcinoma progression through up-regulation of SOX4.长链非编码RNA OIP5-AS1与miR-363-3p相互作用,通过上调SOX4促进肝细胞癌进展。
Gene Ther. 2019 Nov;27(10-11):495-504. doi: 10.1038/s41434-020-0123-2. Epub 2020 Feb 10.
8
The Five-Year Survival Rate of Patients with Nasopharyngeal Carcinoma Based on Tumor Response after Receiving Neoadjuvant Chemotherapy, Followed by Chemoradiation, in Indonesia: A Retrospective Study.基于新辅助化疗后肿瘤反应的印尼鼻咽癌患者五年生存率:一项回顾性研究。
Oncology. 2020;98(3):154-160. doi: 10.1159/000504449. Epub 2020 Jan 27.
9
Identification of a six-lncRNA signature based on a competing endogenous RNA network for predicting the risk of tumour recurrence in bladder cancer patients.基于竞争性内源RNA网络鉴定六个长链非编码RNA特征以预测膀胱癌患者肿瘤复发风险
J Cancer. 2020 Jan 1;11(1):108-120. doi: 10.7150/jca.35801. eCollection 2020.
10
Reconstruction and Analysis of the lncRNA-miRNA-mRNA Network Based on Competitive Endogenous RNA Reveal Functional lncRNAs in Dilated Cardiomyopathy.基于竞争性内源RNA的lncRNA-miRNA-mRNA网络的重建与分析揭示扩张型心肌病中的功能性lncRNA
Front Genet. 2019 Nov 15;10:1149. doi: 10.3389/fgene.2019.01149. eCollection 2019.