Suppr超能文献

一种新型糖基化工程疫苗在小鼠体内针对鲍曼不动杆菌的安全性和免疫原性。

Safety and immunogenicity of a new glycoengineered vaccine against Acinetobacter baumannii in mice.

机构信息

State Key Laboratory of Pathogen and Biosecurity, Beijing Institute of Biotechnology, 20 Dongdajie Street, Fengtai District, Beijing, 100071, China.

Department of Infectious Diseases, Sir Run Run Shaw Hospital, College of Medicine, Zhejiang University, Hangzhou, China.

出版信息

Microb Biotechnol. 2022 Feb;15(2):703-716. doi: 10.1111/1751-7915.13770. Epub 2021 Mar 23.

Abstract

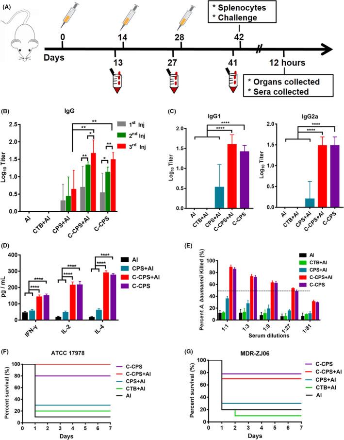
Acinetobacter baumannii poses a serious threat to human health, mainly because of its widespread distribution and severe drug resistance. However, no licensed vaccines exist for this pathogen. In this study, we created a conjugate vaccine against A. baumannii by introducing an O-linked glycosylation system into the host strain. After demonstrating the ability of the vaccine to elicit Th1 and Th2 immune responses and observing its good safety in mouse a model, the strong in vitro bactericidal activity and prophylactic effects of the conjugate vaccine against infection were further demonstrated by evaluating post-infection tissue bacterial loads, observing suppressed serum pro-inflammatory cytokine levels. Additionally, the broad protection from the vaccine was further proved via lethal challenge with A. baumannii. Overall, these results indicated that the conjugate vaccine could elicit an efficient immune response and provide good protection against A. baumannii infection in murine sepsis models. Thus, the conjugate vaccine can be considered as a promising candidate vaccine for preventing A. baumannii infection.

摘要

鲍曼不动杆菌对人类健康构成严重威胁,主要是因为其分布广泛且具有严重的耐药性。然而,目前还没有针对这种病原体的许可疫苗。在本研究中,我们通过向宿主菌株引入 O 连接糖基化系统,创建了一种针对鲍曼不动杆菌的结合疫苗。在证明了疫苗能够引发 Th1 和 Th2 免疫反应,并在小鼠模型中观察到其良好的安全性之后,通过评估感染后组织细菌载量、观察抑制的血清促炎细胞因子水平,进一步证明了该结合疫苗对感染的体外杀菌活性和预防作用。此外,通过用致死剂量的鲍曼不动杆菌进行攻击,进一步证明了该疫苗的广泛保护作用。总的来说,这些结果表明,该结合疫苗能够引发有效的免疫反应,并为预防小鼠脓毒症模型中的鲍曼不动杆菌感染提供良好的保护。因此,该结合疫苗可被视为预防鲍曼不动杆菌感染的一种有前途的候选疫苗。

https://cdn.ncbi.nlm.nih.gov/pmc/blobs/8633/8867989/3784ac291498/MBT2-15-703-g005.jpg

文献检索

告别复杂PubMed语法,用中文像聊天一样搜索,搜遍4000万医学文献。AI智能推荐,让科研检索更轻松。

立即免费搜索

文件翻译

保留排版,准确专业,支持PDF/Word/PPT等文件格式,支持 12+语言互译。

免费翻译文档

深度研究

AI帮你快速写综述,25分钟生成高质量综述,智能提取关键信息,辅助科研写作。

立即免费体验